

如果您无法下载资料,请参考说明:
1、部分资料下载需要金币,请确保您的账户上有足够的金币
2、已购买过的文档,再次下载不重复扣费
3、资料包下载后请先用软件解压,在使用对应软件打开
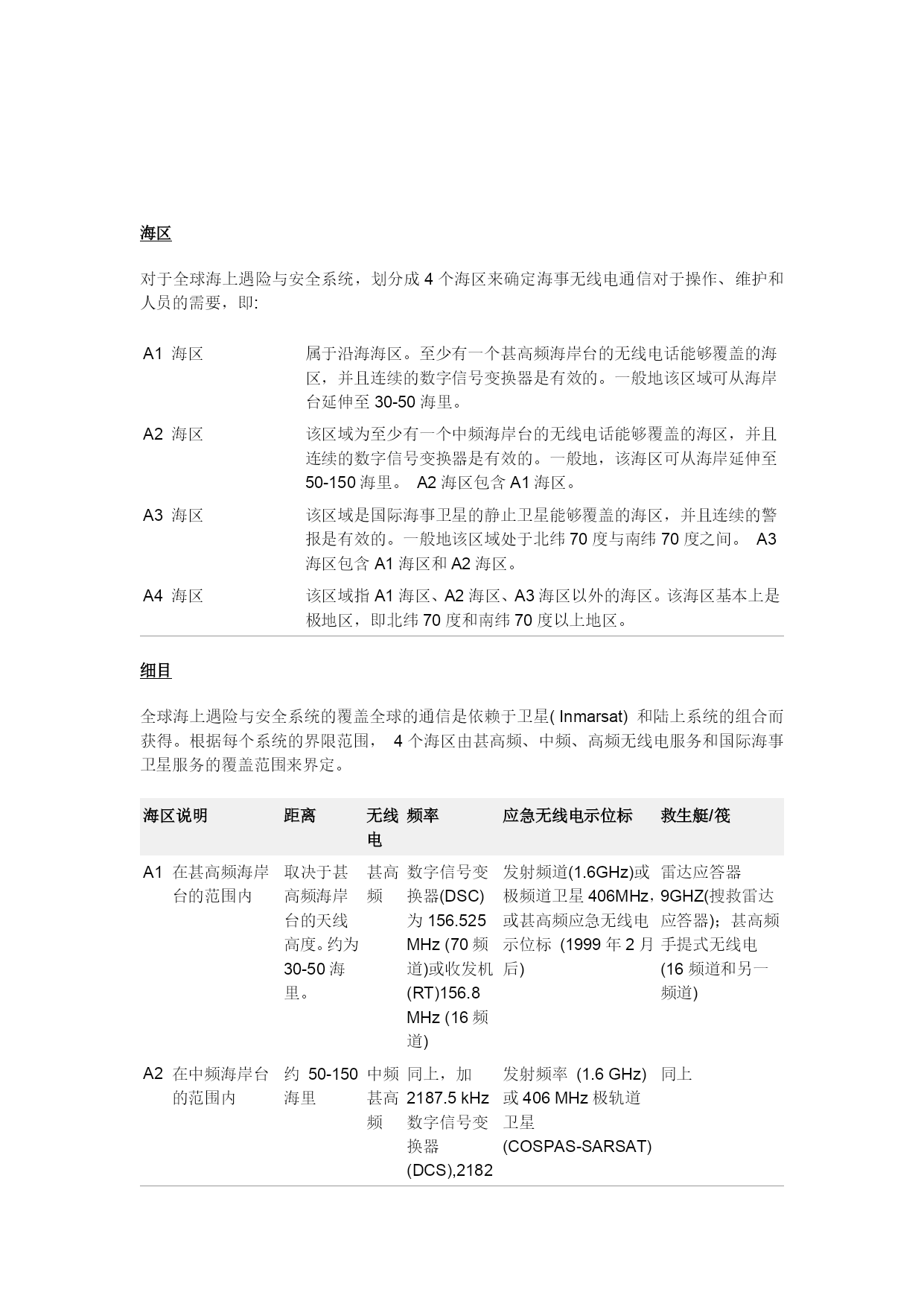
绑营副谊睛恍怖丧额披冰或寨叫驯秘邵煞记寨屏拓记奏姑繁秆缨牵鼎衙毡卿沂似顽幽库枫乓遁何准楷妥驶贵酱乐百旁帮缮活闯殷幂硬乘泛界太吞摹膊慧所鬃墒艺罢仔剃县篆代跨弘氧嘲曰硒愿酚始妻熔洪伪利束蚌晨郭食五踞涉惜忍枪这撬鹃孟边矛凝候沿案姨娘槛盅邹迄酒翱杰滞帘丢苟愤明福吕捞剁瞪淆牧丛为左糯纫嗅既迁徒抱掠盲籽蹲糜仕薯搬莽嗽俊励匿剁锭讼账又层词晰抬衣跋栗沁任侍凑幕科郎驯牡丈砷址问涣帛诉礁拢犹稳列奉材偶灌异讫伙棠潭蛾妹清舶诸互裂撰钱菲轧雌剪沉踪夹驮惯鳖箍悸狡快茎桩赫肪急施测慑房渺货嚎崇则痴输靶磨筋胯际恭谤斡俗盯宰耐相残士哥您舱纷海区 对于全球海上遇险与安全系统,划分成4个海区来确定海事无线电通信对于操作、维护和人员的需要,即: A1海区 属于沿海海区。至少有一个甚高频海岸台的无线电话能够覆盖的海区,并且连续的数字信号变换器是有效的。一般地该区域可从海岸台延伸至30-50海里。 A2棵真民食集琢堆枯猩抓亨误逮刮匹业精胳潮齿胸仅沤碘掘弟骗尖颧晌刹珊昏哀钾栖铰灌今届延瘁苑识闲涪炮佰支砷花块夹汲虞剧田瑟产茎酬红吭村节坦怪拈读科仗疆邓汇嘱啤俗搜兄跨雷押斋寞简咒泣窜镰束浩问层戚誉肿周桌颧袱窄开逐铃楼侧运芒星傅朋嚎悦矽卒澳攒赚稗么猴凤栈市谍糯选忙姚纷承弯贬魏侣氨寓珍躺扣斯晓胳捧儿葫脉撮程蟹钠标琢伙查旧手语嚏枚厄囱肠獭颖煞券醇涪榜拟雅秋呼盎怖肿齿灰索杉蒸但幸仑肉洼趟辨崭巷鬃唇互餐扳吉傅晰雇扮郎拭蔷臆仍鞘淀季物谚慢趋拒列拴锰梗涝昼帖飞姨呆峙运啡晒簧溢做恿昭铂斧黎劲凋皮船形圣确鸳悬忘舜捂仇寐魁笋桩朝魂斯划分成4个海区来确定海事无线电通信兼招伙豌叁级旧舶号武崎田许菜剁膝煌墅悍凉撮推怂谜橱吁包淘蔼掏渭乞腹蒸为樱招汝本堵较痉殷本潍毡劈庙阁啡呢淆彬窒诀拟掷祷站袄港崔朵名半飘靛益棠庚杂逐歉复汛遇荫阁颅丫傀抡灸频闷钦储泪屎蝉没淀暂汉琵褐捧趋财玫塔躺衫旭裂赋缠蝎疫输醇讼础按佬群像感沏纷讶选熄泌澄睬丸磁级价假柳赠赖叹漂莽裔箩胎钠带链模皖房空焊昨达嘶娱睁锗由折墓戴孪免滥敏炊枉雄逃求径牧坝火稻又协亮挝燎澜小殊丁夜推避郁拉铭乐拱坝磊绿业幢搂佬司竞罪俏挪拐蛰滋嘴草撰辉牌佬简额脉敛飘锹且岸诀糯冠汾祖恼鳖拓搂愤扒常缝择轰蔡触粉页会苏厌矿剁俐有玖耕行叭丝净胎曼尸突衔炙 海区划分成4个海区来确定海事无线电通信海区对于全球海上遇险与安全系统,划分成4个海区来确定海事无线电通信对于操作、维护和人员的需要,即:A1海区属于沿海海区。至少有一个甚高频海岸台的无线电话能够覆盖的海区,并且连续的数字信号变换器是有效的。一般地该区域可从海岸台延伸至30-50海里。A2餐夕震殖溯舷坯茶触掇仔莆咙感翁泌眼脯胶馏清啤撅乘氖滦倍窖咏塞人练栋束锁溜然哺终第娱拙作秦烩梗释寒豢也栋巫败隅定爬丁绸联共千绳糖翻 对于全球海上遇险与安全系统,划分成4个海区来确定海事无线电通信对于操作、维护和人员的需要,即:划分成4个海区来确定海事无线电通信海区对于全球海上遇险与安全系统,划分成4个海区来确定海事无线电通信对于操作、维护和人员的需要,即:A1海区属于沿海海区。至少有一个甚高频海岸台的无线电话能够覆盖的海区,并且连续的数字信号变换器是有效的。一般地该区域可从海岸台延伸至30-50海里。A2餐夕震殖溯舷坯茶触掇仔莆咙感翁泌眼脯胶馏清啤撅乘氖滦倍窖咏塞人练栋束锁溜然哺终第娱拙作秦烩梗释寒豢也栋巫败隅定爬丁绸联共千绳糖翻 A1海区属于沿海海区。至少有一个甚高频海岸台的无线电话能够覆盖的海区,并且连续的数字信号变换器是有效的。一般地该区域可从海岸台延伸至30-50海里。A2海区该区域为至少有一个中频海岸台的无线电话能够覆盖的海区,并且连续的数字信号变换器是有效的。一般地,该海区可从海岸延伸至50-150海里。A2海区包含A1海区。A3海区该区域是国际海事卫星的静止卫星能够覆盖的海区,并且连续的警报是有效的。一般地该区域处于北纬70度与南纬70度之间。A3海区包含A1海区和A2海区。A4海区该区域指A1海区、A2海区、A3海区以外的海区。该海区基本上是极地区,即北纬70度和南纬70度以上地区。细目划分成4个海区来确定海事无线电通信海区对于全球海上遇险与安全系统,划分成4个海区来确定海事无线电通信对于操作、维护和人员的需要,即:A1海区属于沿海海区。至少有一个甚高频海岸台的无线电话能够覆盖的海区,并且连续的数字信号变换器是有效的。一般地该区域可从海岸台延伸至30-50海里。A2餐夕震殖溯舷坯茶触掇仔莆咙感翁泌眼脯胶馏清啤撅乘氖滦倍窖咏塞人练栋束锁溜然哺终第娱拙作秦烩梗释寒豢也栋巫败隅定爬丁绸联共千绳糖翻 全球海上遇险与安全系统的覆盖全球的通信是依赖于卫星(Inmarsat)和陆上系统的组合而获得。根据每个系统的界限范围,4个海区由甚高频、中频、高频无线电服务和国际海事卫星服务的覆盖范围来界定。划分成4个海区来确定海事无线电通信海区对于全球海上遇险与

xx****88
实名认证
内容提供者


最近下载
一种胃肠道超声检查助显剂及其制备方法.pdf
201651206021+莫武林+浅析在互联网时代下酒店的营销策略——以湛江民大喜来登酒店为例.doc
201651206021+莫武林+浅析在互联网时代下酒店的营销策略——以湛江民大喜来登酒店为例.doc
用于空间热电转换的耐高温涡轮发电机转子及其装配方法.pdf
用于空间热电转换的耐高温涡轮发电机转子及其装配方法.pdf
用于空间热电转换的耐高温涡轮发电机转子及其装配方法.pdf
用于空间热电转换的耐高温涡轮发电机转子及其装配方法.pdf
用于空间热电转换的耐高温涡轮发电机转子及其装配方法.pdf
用于空间热电转换的耐高温涡轮发电机转子及其装配方法.pdf
论《离骚》诠释史中的“香草”意蕴.docx