教案-全国-2011_四年级数学 信息窗1 平行与相交1教案 青岛版.rar 立即下载
2023-03-05
约1.4千字
约3页
0
50KB
举报 版权申诉
预览加载中,请您耐心等待几秒...

教案-全国-2011_四年级数学 信息窗1 平行与相交1教案 青岛版.rar

四年级数学 信息窗1 平行与相交1教案 青岛版.doc

预览

在线预览结束,喜欢就下载吧,查找使用更方便

10 金币

下载文档

如果您无法下载资料,请参考说明:

1、部分资料下载需要金币,请确保您的账户上有足够的金币

2、已购买过的文档,再次下载不重复扣费

3、资料包下载后请先用软件解压,在使用对应软件打开

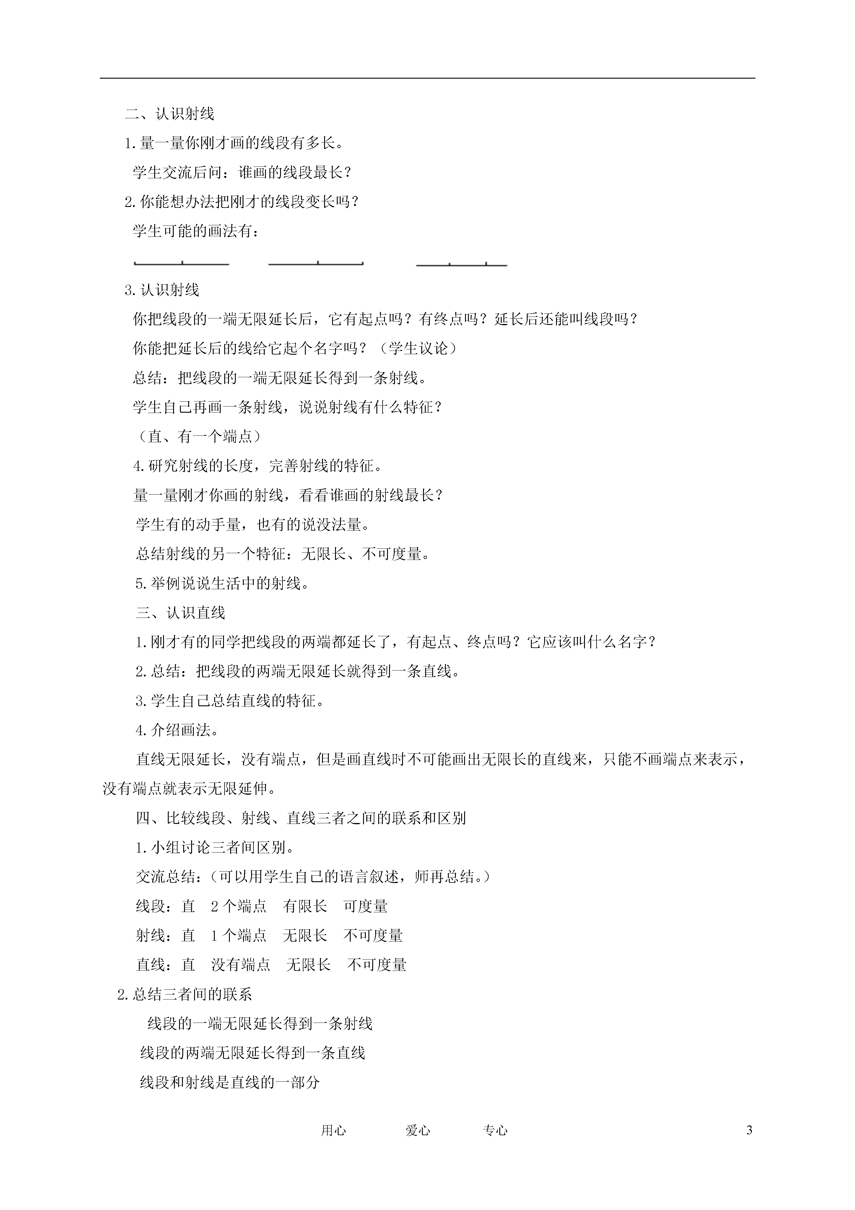
3用心爱心专心信息窗1平行与相交【教学内容】义务教育课程标准试验教科书青岛版小学数学四年级上册第55-59页【教材简析】通过本信息窗的学习学生能明确掌握线段、射线、直线三个概念间的联系和区别,在此基础上学生理解同一平面内两条直线的位置关系:重合、垂直、相交。本信息窗的知识点有:1.认识线段、射线、直线;2.认识平行与相交;3.画已知直线的垂线;4.画已知直线的平行线。【教学目标】1.使学生进一步认识直线、线段,认识射线。知道三者之间的联系与区别。渗透事物间相互联系和变化的观点.2.培养学生关于线段、射线、直线的空间观念。3.感受数学与生活的密切联系,培养学习数学的热情。4.让学生在具体情境中认识同一平面上两条直线的位置关系—垂直、平行。5.并会用直尺三角板画垂线和平行线。6.让学生经历把生活问题抽象为数学问题的过程,通过丰富多彩的探索活动,进一步培养学生的观察能力、空间想象能力和动手操作能力。建立垂线和平行线的空间观念,学会用直尺和三角板画垂线和平行线。【教学过程】第1课时一、认识线段1.导入:同学的桌子都摆在一条线上,这样才美观整齐,你能画出一条线来吗?2.学生动手画一画。学生没有“直线、线段、射线”的知识所以画出来的一般是直线,可能只是方向不同,一般不会明确标出两个端点。3.说说画法。引导学生说:先从一点起笔,画到另一个点停止。你画的和老师画的有什么不一样?(没有明确标出两个端点,让学生把两个端点标明)4.认识线段。像这样的线你知道在数学上叫什么吗?(生猜说)教师总结:像这样的线数学上习惯叫它线段,这两个点叫端点。5.学生再画一条线段,标明它的端点。说说线段有什么特征(直、有两个端点)。6.说说生活中的线段。二、认识射线1.量一量你刚才画的线段有多长。学生交流后问:谁画的线段最长?2.你能想办法把刚才的线段变长吗?学生可能的画法有:3.认识射线你把线段的一端无限延长后,它有起点吗?有终点吗?延长后还能叫线段吗?你能把延长后的线给它起个名字吗?(学生议论)总结:把线段的一端无限延长得到一条射线。学生自己再画一条射线,说说射线有什么特征?(直、有一个端点)4.研究射线的长度,完善射线的特征。量一量刚才你画的射线,看看谁画的射线最长?学生有的动手量,也有的说没法量。总结射线的另一个特征:无限长、不可度量。5.举例说说生活中的射线。三、认识直线1.刚才有的同学把线段的两端都延长了,有起点、终点吗?它应该叫什么名字?2.总结:把线段的两端无限延长就得到一条直线。3.学生自己总结直线的特征。4.介绍画法。直线无限延长,没有端点,但是画直线时不可能画出无限长的直线来,只能不画端点来表示,没有端点就表示无限延伸。四、比较线段、射线、直线三者之间的联系和区别1.小组讨论三者间区别。交流总结:(可以用学生自己的语言叙述,师再总结。)线段:直2个端点有限长可度量射线:直1个端点无限长不可度量直线:直没有端点无限长不可度量2.总结三者间的联系线段的一端无限延长得到一条射线线段的两端无限延长得到一条直线线段和射线是直线的一部分直线上两点间的一段就是一条线段五、练习判断小明画了一条1万米的线段。小明画了一条1万米的射线。小明画了一条1万米的。直线比射线长。
查看更多
单篇购买
VIP会员(1亿+VIP文档免费下)

扫码即表示接受《下载须知》

教案-全国-2011_四年级数学 信息窗1 平行与相交1教案 青岛版

文档大小:50KB

限时特价:扫码查看

• 请登录后再进行扫码购买
• 使用微信/支付宝扫码注册及付费下载,详阅 用户协议 隐私政策
• 如已在其他页面进行付款,请刷新当前页面重试
• 付费购买成功后,此文档可永久免费下载
全场最划算
12个月
199.0
¥360.0
限时特惠
3个月
69.9
¥90.0
新人专享
1个月
19.9
¥30.0
24个月
398.0
¥720.0
6个月会员
139.9
¥180.0

6亿VIP文档任选,共次下载特权。

已优惠

微信/支付宝扫码完成支付,可开具发票

VIP尽享专属权益

VIP文档免费下载

赠送VIP文档免费下载次数

阅读免打扰

去除文档详情页间广告

专属身份标识

尊贵的VIP专属身份标识

高级客服

一对一高级客服服务

多端互通

电脑端/手机端权益通用