




如果您无法下载资料,请参考说明:
1、部分资料下载需要金币,请确保您的账户上有足够的金币
2、已购买过的文档,再次下载不重复扣费
3、资料包下载后请先用软件解压,在使用对应软件打开
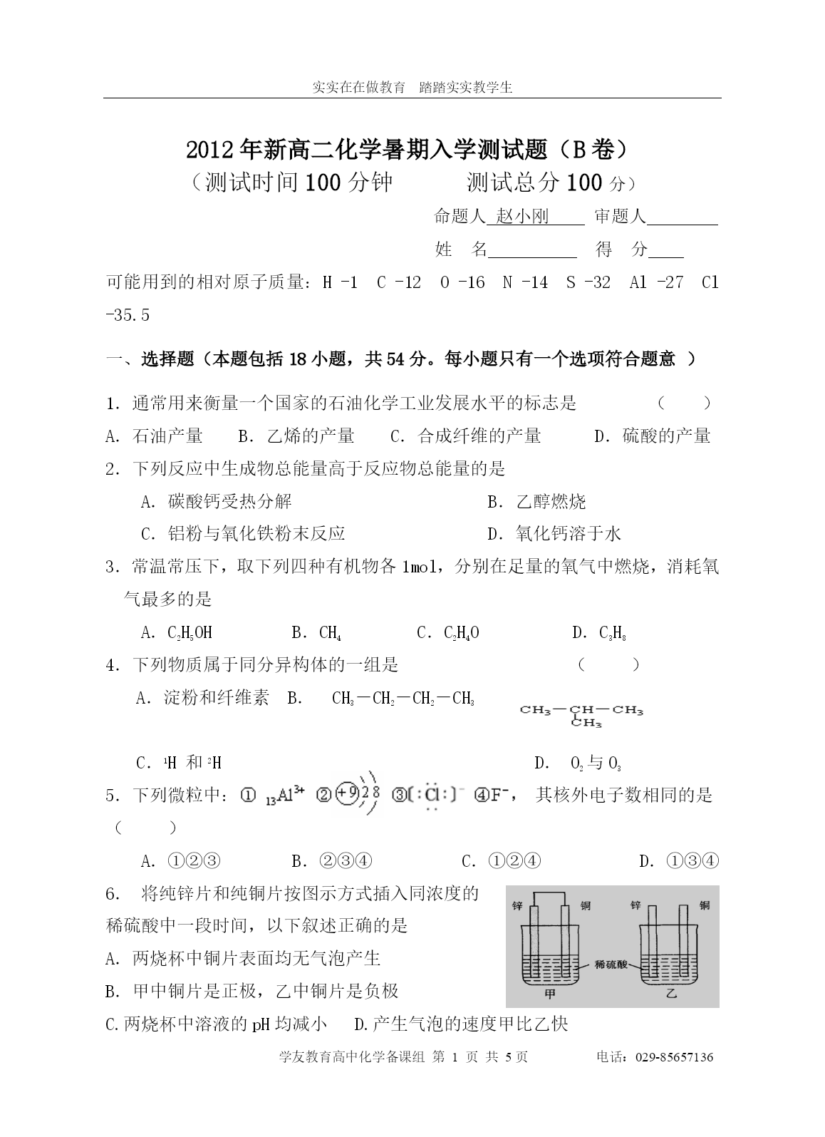
实实在在做教育踏踏实实教学生 学友教育高中化学备课组第页电话:029-85657136 2012年新高二化学暑期入学测试题(B卷) (测试时间100分钟测试总分100分) 命题人赵小刚审题人 姓名得分 可能用到的相对原子质量:H-1C-12O-16N-14S-32Al-27Cl-35.5 一、选择题(本题包括18小题,共54分。每小题只有一个选项符合题意) 1.通常用来衡量一个国家的石油化学工业发展水平的标志是() A.石油产量B.乙烯的产量C.合成纤维的产量D.硫酸的产量 2.下列反应中生成物总能量高于反应物总能量的是 A.碳酸钙受热分解B.乙醇燃烧 C.铝粉与氧化铁粉末反应D.氧化钙溶于水 3.常温常压下,取下列四种有机物各1mol,分别在足量的氧气中燃烧,消耗氧气最多的是 A.C2H5OH B.CH4 C.C2H4O D.C3H8 4.下列物质属于同分异构体的一组是() A.淀粉和纤维素B.CH3-CH2-CH2-CH3 C.1H和2HD.O2与O3 5.下列微粒中:其核外电子数相同的是() A.①②③B.②③④C.①②④D.①③④ 6.将纯锌片和纯铜片按图示方式插入同浓度的 稀硫酸中一段时间,以下叙述正确的是 A.两烧杯中铜片表面均无气泡产生 B.甲中铜片是正极,乙中铜片是负极 C.两烧杯中溶液的pH均减小D.产生气泡的速度甲比乙快 7.X2+和Y-与氩的电子层结构相同,下列判断中不正确的是:() A.原子半径X>YB.原子序数X>YC.最外层电子数X>YD.电子层数X>Y 8.糖类、脂肪和蛋白质是维持人体生命活动所必需的三大营养物质。以下叙述正确的是() A.植物油不能发生水解反应B.淀粉水解的最终产物是葡萄糖 C.葡萄糖能发生氧化反应和水解反应D.蛋白质水解的产物为纯净物 9.区别棉花和羊毛的最简单的方法是() A.加入稀硫酸后加热使之水解,检验水解产物能否与新制Cu(OH)2反应 B.浸入浓硝酸后,观察其颜色是否变黄色 C.在火中灼热,闻其是否有烧焦羽毛的气味 D.通过化学方法测其组成中是否含有硫、氮等元素 10.许多国家十分重视海水资源的综合利用。不需要化学变化就能够从海水中的物质是() A、氯、溴、碘B、钠、镁、铝C、烧碱、氢气D、食盐、淡水 11.X、Y、Z三种元素位于周期表中同一周期,它们的最高价氧化物分别为酸性氧化物、碱性氧化物、两性氧化物,则三种元素原子序数的大小顺序为() A.X>Y>ZB.Y>Z>XC.X>Z>YD.Z>X>Y 12.哈伯因发明了由氮气合成氨气的方法而获得1918年诺贝尔化学奖。现向 密闭容器中充入1molN2和3molH2,在一定条件下使该反应发生。下 有关说法正确的是() A.达到化学平衡时,N2将完全转化为NH3 B.达到化学平衡时,N2、H2和NH3的物质的量浓度一定相等 C.达到化学平衡时,N2、H2和NH3的物质的量浓度不再变化 D.达到化学平衡时,正反应和逆反应的速率都为零 13.下列过程中,共价键被破坏的是() A.碘升华B.溴蒸气被活性炭吸附C.葡萄糖溶于水D.HCl气体溶于水 10.有关天然产物水解的叙述不正确的是() A.油脂水解可得到丙三醇B.可用碘检验淀粉水解是否完全 C.蛋白质水解的最终产物均为氨基酸D.纤维素水解与淀粉水解得到的最终产物不同 15.下列物质中,只含有离子键,不含有共价键的是() A.HClB.KOHC.CaCl2D.NH4NO3 16.下列反应中,属于取代反应的是() A.乙烯在空气中燃烧B.乙烷在空气中燃烧 C.乙烯使氯水褪色D.乙烷与氯气在光照下颜色变浅 17.下列各项中表达正确的是() A.F—的结构示意图: B.CO2的分子模型示意图: C.NaCl的电子式: D.N2的结构式::N≡N: 18.下列说法中正确的是 A.石油裂解可以得到氯乙烯B.油脂水解可得到氨基酸和甘油 C.所有烷烃和蛋白质中都存在碳碳单键 D.淀粉和纤维素的组成都是(C6H10O5)n,水解最终产物都是葡萄糖 二、填空题(本题包括5小题,20题每空1分,其余每空2分.共37分) 19.微粒2311Na+中的质子数是_______,中子数是_______,核外电子数是_______。 20.下表是元素周期表的一部分,回答下列问题: (1)写出①、③两种元素形成的化合物有两种,化学式:____,____。 (2)写出①元素最高价氧化物的电子式和结构式____,____。 (3)这些元素的最高价氧化物的对应水化物中________酸性最强;________碱性最强;能形成两性氢氧化物的元素是________。 21.有效地利用现有新能源和开发新能源已受到各国的重视。 (1)可用改进汽油组成的办法来改

yy****24
实名认证
内容提供者


最近下载
一种胃肠道超声检查助显剂及其制备方法.pdf
201651206021+莫武林+浅析在互联网时代下酒店的营销策略——以湛江民大喜来登酒店为例.doc
201651206021+莫武林+浅析在互联网时代下酒店的营销策略——以湛江民大喜来登酒店为例.doc
用于空间热电转换的耐高温涡轮发电机转子及其装配方法.pdf
用于空间热电转换的耐高温涡轮发电机转子及其装配方法.pdf
用于空间热电转换的耐高温涡轮发电机转子及其装配方法.pdf
用于空间热电转换的耐高温涡轮发电机转子及其装配方法.pdf
用于空间热电转换的耐高温涡轮发电机转子及其装配方法.pdf
用于空间热电转换的耐高温涡轮发电机转子及其装配方法.pdf
论《离骚》诠释史中的“香草”意蕴.docx