




如果您无法下载资料,请参考说明:
1、部分资料下载需要金币,请确保您的账户上有足够的金币
2、已购买过的文档,再次下载不重复扣费
3、资料包下载后请先用软件解压,在使用对应软件打开
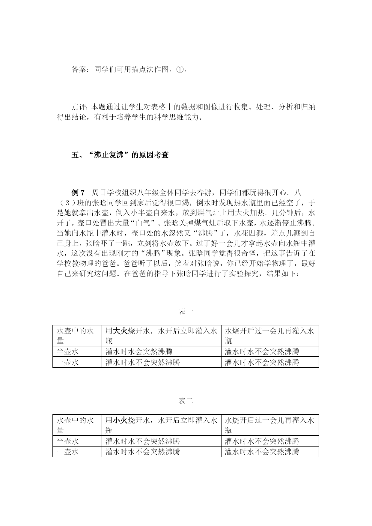
复习,决不是旧知识的简单再现和机械重复,而是知识的“升华”过程,它是温故基础上的“知新”。系统化的复习知识,把相关知识进行归类,有利于我们对某一知识点较为全面的把握,提高我们的中考成绩。一、水沸腾实验的注意点例1在“观察水的沸腾”的实验中,实验时烧杯中要加适量的温水,且在烧杯上加纸盖,这样做的目的是什么?答:加温水是为了使起始温度较高,可以尽快沸腾,也节约能源。加盖也一样,尽量减少热量散失,另外可避免水沸腾后溅出烧杯,误伤人。二、水沸腾特点的考查例2如图1所示是水在沸腾前后连续加热过程中出现的四个现象,请按它出现的顺序排列起来__________。解析:此题考查的是观察记忆能力。主要的是抓气泡特点及剧烈程度。烧杯里的水沸腾前,水温不断升高,当水温升高到一定程度,会产生少量气泡不断上升,由于上部水温较下部低,因此上升过程中气泡的体积不断减小,到达水面前消失。沸腾时,水中发生剧烈的汽化现象,形成大量的气泡,上升、变大,到水面破裂开来,把里面的水蒸气释放到空气中。根据观察到的沸腾现象找出规律,此题便迎刃而解。答案:B.A.D.C。例3水沸腾过程中水的温度______(选填“升高”、“下降”或“不变”),该过程水______(选填“吸热”、“放热”或“不吸热也不放热”)。在1标准大气压下,质量为10㎏、温度为80℃的水,吸收的热量后,温度将升高到多少℃?解析:水沸腾的过程是一个吸热不升温的过程。根据公式,得。所以。注意条件:在1标准大气压下,水的沸点是100℃,也就是质量为10㎏、温度为80℃的水,吸收的热量后,最后的温度是100℃,而不是102℃。答案:不变;吸热;100℃。三、水沸腾与大气压的考查例4如图2所示是“观察水的沸腾实验”装置图。范鸿同学根据实验记录作出了水沸腾图象,分析图像可知:水的沸点是℃。这一结论说明该地区此时的大气压标准大气压强。(选填“大于”、“等于”或“小于”)解析:根据图像可看出水的温度到98℃后不再变化,则沸点为98℃,根据沸点与大气压的关系,可知此时的大气压小于1标准大气压。例5在一个标准大气压下,水的沸点是100℃。图3中的小试管B装有热水;悬放在正在加热盛有沸水的烧怀A中,试管B中的水不能沸腾,要使试管B中水沸腾,可采取的两种方法分别是:(1);(2)_____________________。解析:知道不同大气压强下水的沸点不同。答案:降低试管B内水面上方的气压(对B抽气);增大烧杯A内水面上方的气压(只给A加盖)。四、水沸腾与物体冷却例6小明同学在做完“观察水的沸腾”实验后又进一步研究了沸水自然冷却过程中温度随时间的变化情况,将实验数据记录在下表中:时间t/min0510152535455565温度t/℃1007155453528242222请在下面坐标图中通过描点画出上述温度随时间变化的曲线。如果有一天你要喝一杯奶茶,可以有两种方法供你选择:①先将滚烫的热茶冷却5min,然后加一匙冷牛奶;②先将一匙冷牛奶加进滚烫的热茶中,然后冷却5min。你认为方法_____的冷却效果较好。解析:起于实验,但不终至于实验,是本题的亮点所在。根据表中的数据及所作图象可知:小明实验时的环境温度为22℃。进一步分析水温随时间变化的曲线可知:温度较高时,温度随时间下降较快,当温度接近室温时,温度下降越来越慢。答案:同学们可用描点法作图。①。点评:本题通过让学生对表格中的数据和图像进行收集、处理、分析和归纳得出结论,有利于培养学生的科学思维能力。五、“沸止复沸”的原因考查例7周日学校组织八年级全体同学去春游,同学们都玩得很开心。八(3)班的张晗同学回到家后觉得很口渴,倒水时发现热水瓶里面已经空了,于是她就拿出水壶,倒入小半壶自来水,放到煤气灶上用大火加热。几分钟后,水开了,壶口处冒出大量“白气”。张晗关掉煤气灶后取下水壶,水逐渐停止沸腾。当她向水瓶中灌水时,壶口处的水忽然又“沸腾”了,水花四溅,差点儿溅到自己身上。张晗吓了一跳,立刻将水壶放下。过了好一会儿才拿起水壶向水瓶中灌水,这次没有出现刚才的“沸腾”现象。张晗同学觉得很奇怪,把这事告诉了在学校教物理的爸爸。爸爸听了以后,笑着对张晗说,你已经开始学物理了,最好自己来研究这问题。在爸爸的指导下张晗同学进行了实验探究,结果如下:表一水壶中的水量用大火烧开水,水开后立即灌入水瓶水烧开后过一会儿再灌入水瓶半壶水灌水时水会突然沸腾灌水时水不会突然沸腾一壶水灌水时水不会突然沸腾灌水时水不会突然沸腾表二水壶中的水量用小火烧开水,水开后立即灌入水瓶水烧开后过一会儿再灌入水瓶半壶水灌水时水不会突然沸腾灌水时水不会突然沸腾一壶水灌水时水不会突然沸腾灌水时水不会突然沸腾发现原来已经不沸腾的水发生突然沸腾的现象只有在同时满足以下条件时才会出现:⑴水量比较少(半壶水);⑵用大火烧开水,水开后

yy****24
实名认证
内容提供者


最近下载
一种胃肠道超声检查助显剂及其制备方法.pdf
201651206021+莫武林+浅析在互联网时代下酒店的营销策略——以湛江民大喜来登酒店为例.doc
201651206021+莫武林+浅析在互联网时代下酒店的营销策略——以湛江民大喜来登酒店为例.doc
用于空间热电转换的耐高温涡轮发电机转子及其装配方法.pdf
用于空间热电转换的耐高温涡轮发电机转子及其装配方法.pdf
用于空间热电转换的耐高温涡轮发电机转子及其装配方法.pdf
用于空间热电转换的耐高温涡轮发电机转子及其装配方法.pdf
用于空间热电转换的耐高温涡轮发电机转子及其装配方法.pdf
用于空间热电转换的耐高温涡轮发电机转子及其装配方法.pdf
论《离骚》诠释史中的“香草”意蕴.docx