试题-全国-2009_九年级化学初升高化学衔接班第1讲知识精讲.rar 立即下载
2023-03-05
约6.9千字
约12页
0
86KB
举报 版权申诉
预览加载中,请您耐心等待几秒...

试题-全国-2009_九年级化学初升高化学衔接班第1讲知识精讲.rar

九年级化学初升高化学衔接班第1讲知识精讲.DOC

预览

免费试读已结束,剩余 7 页请下载文档后查看

10 金币

下载文档

如果您无法下载资料,请参考说明:

1、部分资料下载需要金币,请确保您的账户上有足够的金币

2、已购买过的文档,再次下载不重复扣费

3、资料包下载后请先用软件解压,在使用对应软件打开

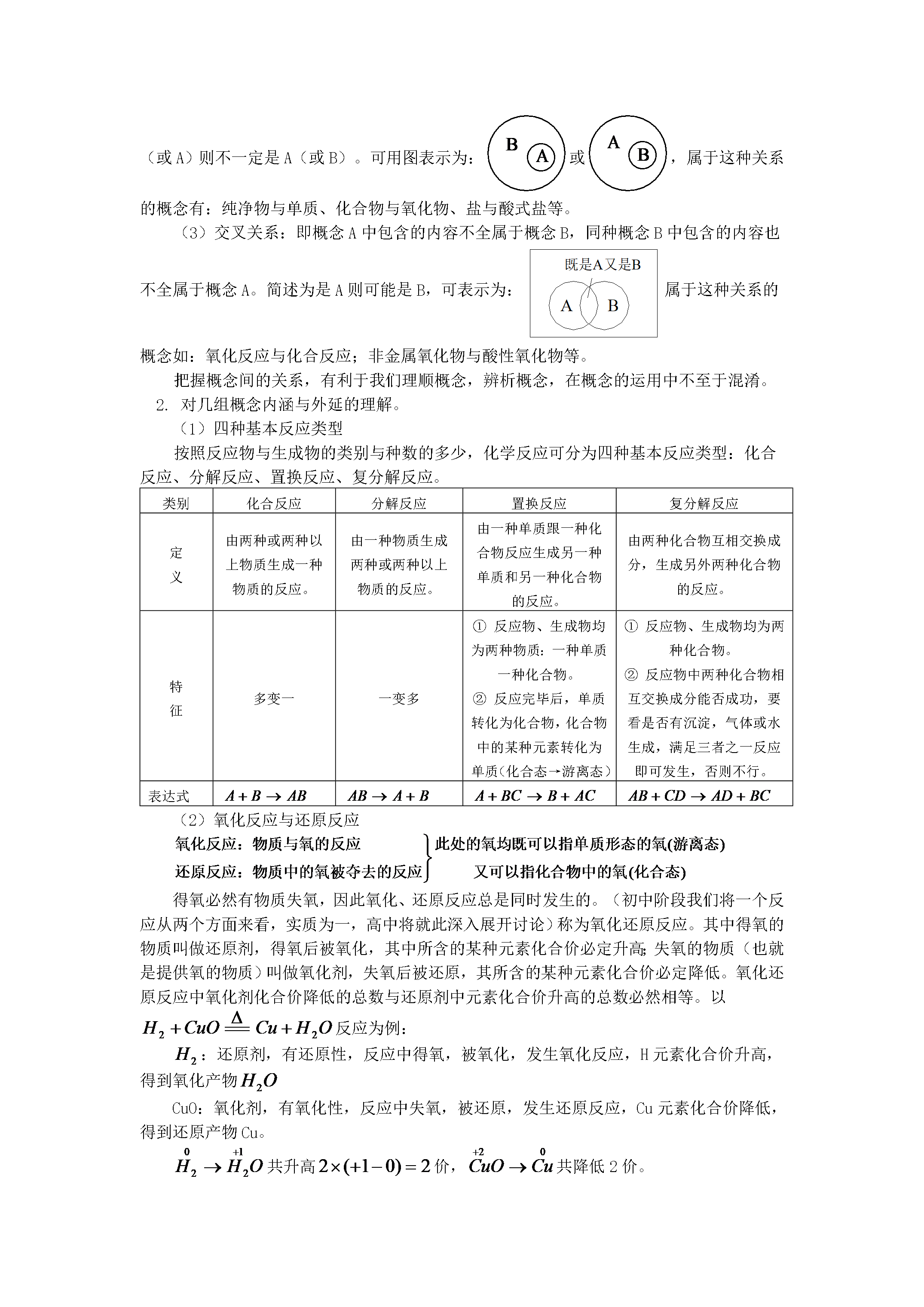
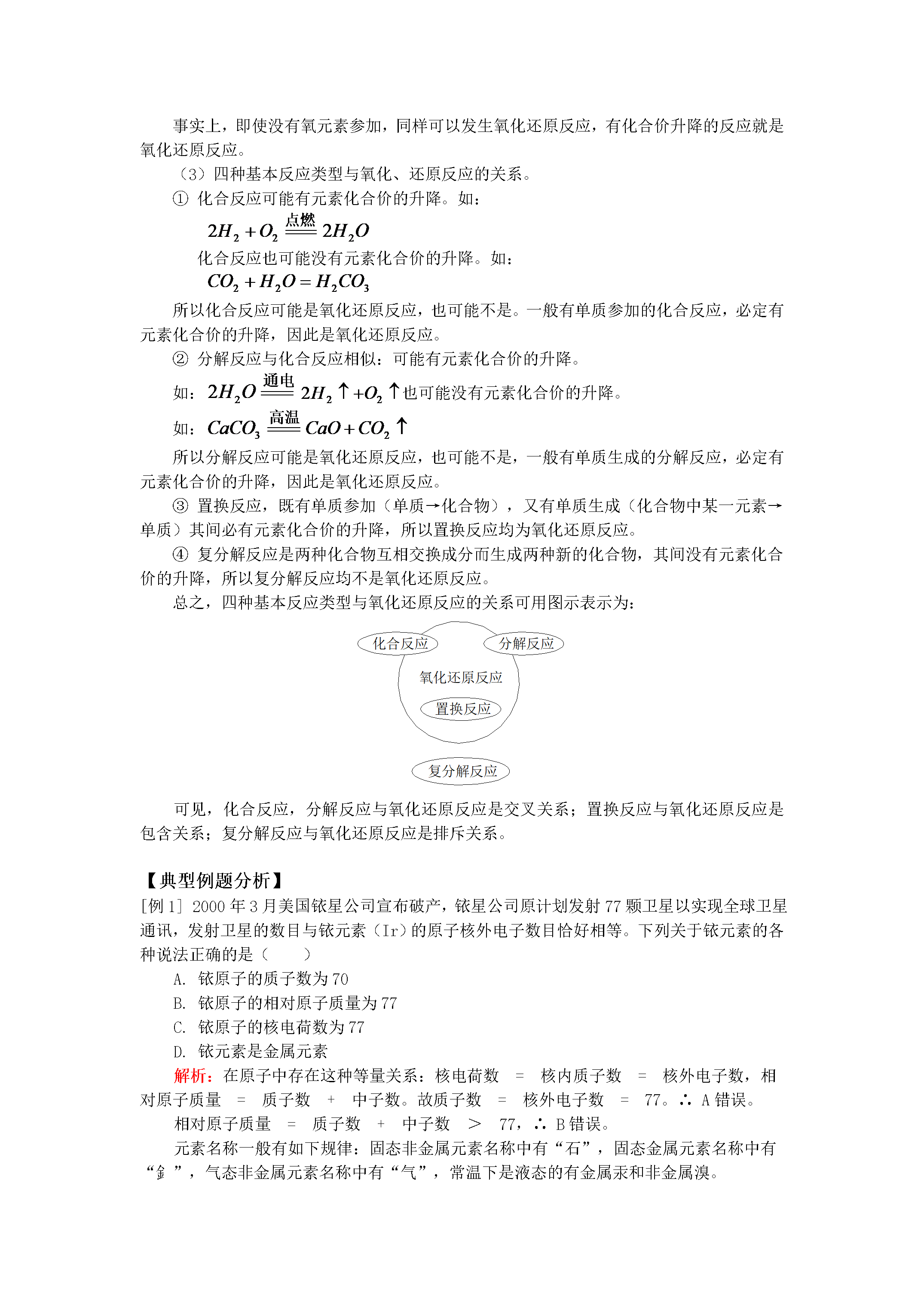
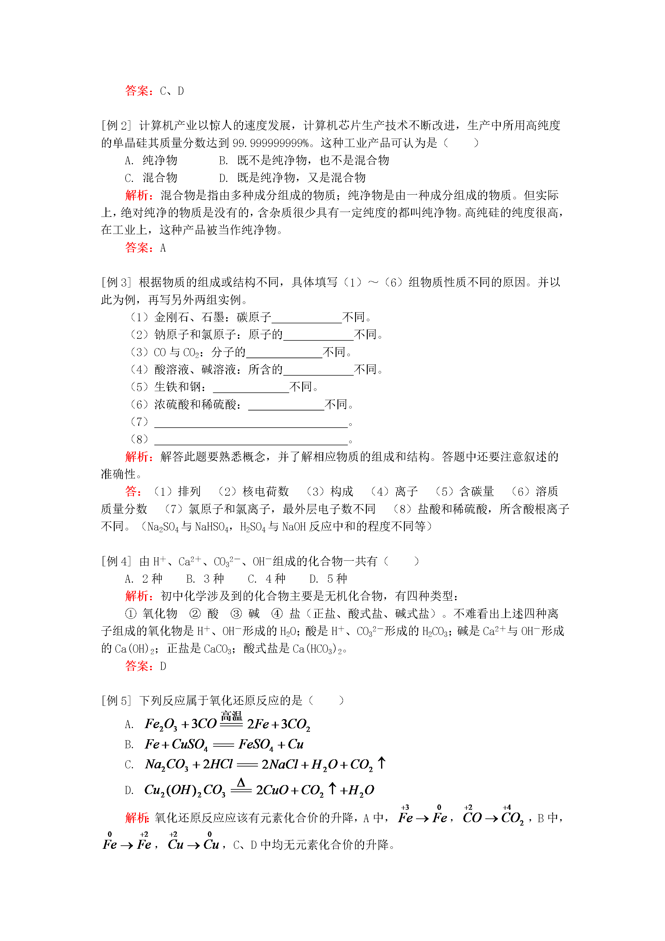
九年级化学初升高化学衔接班第1讲【本讲教育信息】一、教学内容:初升高化学衔接班第1讲二.知识结构:关于无机化合物的分类又可依据其组成细分为:注:(1)高中将在此基础上进一步展开有关原子结构的学习。(2)化合物的分类方法还有其他种,又如根据物质溶于水或熔化状态下能否导电可分为电解质、非电解质;根据其形成过程分为离子化合物、共价化合物等。(3)有机化合物将作为高中化学的重要组成部分在以后学习中专项展开。(4)氧化物:仅指两种元素组成其中一种是氧化物且氧元素的化合价为价的化合物,此外还有其他一些过氧化物,超氧化物等也将在高中陆续接触。(5)酸(碱)也还有其他的分类方法,如:根据H、O以外元素是否有氧化性分为氧化性酸、非氧化性酸;根据酸在水溶液中是否完全电离分为强酸、弱酸等。总之,以上总结是在初中学习的基础上,以后高中及未来的学习还要将这些知识进行加深,同学们对知识的理解要有发展的眼光,不要过于机械,应根据学习的深度和阶段及时修正自己的理解和认识。三.知识要点:1.把握概念间的关系。化学基本概念及原理是学习化学的基础,对于初中化学而言,可以说是由概念组成的,概念之间有着密切的联系,也就构成了它们之间的关系。从总体上看,化学概念间存在着以下三种关系:(1)排斥关系:即概念A中包含的内容不属于概念B,同时,概念B中包含的内容也不属于概念A。简述为是A则非B,是B则非A。可用图示表示为,初中化学中属于这种关系的概念有很多组。例如:纯净物和混合物、单质和化合物、氧化物与酸、碱、盐等。(2)包含关系:即概念A(或B)中包含的内容全部属于概念B(或A),而概念B(或A)中包含的内容不全属于概念A(或B)。简述为是A(或B)则一定是B(或A),是B(或A)则不一定是A(或B)。可用图表示为:或,属于这种关系的概念有:纯净物与单质、化合物与氧化物、盐与酸式盐等。(3)交叉关系:即概念A中包含的内容不全属于概念B,同种概念B中包含的内容也不全属于概念A。简述为是A则可能是B,可表示为:属于这种关系的概念如:氧化反应与化合反应;非金属氧化物与酸性氧化物等。把握概念间的关系,有利于我们理顺概念,辨析概念,在概念的运用中不至于混淆。2.对几组概念内涵与外延的理解。(1)四种基本反应类型按照反应物与生成物的类别与种数的多少,化学反应可分为四种基本反应类型:化合反应、分解反应、置换反应、复分解反应。类别化合反应分解反应置换反应复分解反应定义由两种或两种以上物质生成一种物质的反应。由一种物质生成两种或两种以上物质的反应。由一种单质跟一种化合物反应生成另一种单质和另一种化合物的反应。由两种化合物互相交换成分,生成另外两种化合物的反应。特征多变一一变多①反应物、生成物均为两种物质:一种单质一种化合物。②反应完毕后,单质转化为化合物,化合物中的某种元素转化为单质(化合态→游离态)①反应物、生成物均为两种化合物。②反应物中两种化合物相互交换成分能否成功,要看是否有沉淀,气体或水生成,满足三者之一反应即可发生,否则不行。表达式(2)氧化反应与还原反应得氧必然有物质失氧,因此氧化、还原反应总是同时发生的。(初中阶段我们将一个反应从两个方面来看,实质为一,高中将就此深入展开讨论)称为氧化还原反应。其中得氧的物质叫做还原剂,得氧后被氧化,其中所含的某种元素化合价必定升高;失氧的物质(也就是提供氧的物质)叫做氧化剂,失氧后被还原,其所含的某种元素化合价必定降低。氧化还原反应中氧化剂化合价降低的总数与还原剂中元素化合价升高的总数必然相等。以反应为例::还原剂,有还原性,反应中得氧,被氧化,发生氧化反应,H元素化合价升高,得到氧化产物CuO:氧化剂,有氧化性,反应中失氧,被还原,发生还原反应,Cu元素化合价降低,得到还原产物Cu。共升高价,共降低2价。事实上,即使没有氧元素参加,同样可以发生氧化还原反应,有化合价升降的反应就是氧化还原反应。(3)四种基本反应类型与氧化、还原反应的关系。①化合反应可能有元素化合价的升降。如:化合反应也可能没有元素化合价的升降。如:所以化合反应可能是氧化还原反应,也可能不是。一般有单质参加的化合反应,必定有元素化合价的升降,因此是氧化还原反应。②分解反应与化合反应相似:可能有元素化合价的升降。如:也可能没有元素化合价的升降。如:所以分解反应可能是氧化还原反应,也可能不是,一般有单质生成的分解反应,必定有元素化合价的升降,因此是氧化还原反应。③置换反应,既有单质参加(单质→化合物),又有单质生成(化合物中某一元素→单质)其间必有元素化合价的升降,所以置换反应均为氧化还原反应。④复分解反应是两种化合物互相交换成分而生成两种新的化合物,其间没有元素化合价的升降,所以复分解反应均不是氧化还原反应。总之,四种基本反应类型与氧化还原反应的关系可用图示表示为:可见,化合
查看更多
单篇购买
VIP会员(1亿+VIP文档免费下)

扫码即表示接受《下载须知》

试题-全国-2009_九年级化学初升高化学衔接班第1讲知识精讲

文档大小:86KB

限时特价:扫码查看

• 请登录后再进行扫码购买
• 使用微信/支付宝扫码注册及付费下载,详阅 用户协议 隐私政策
• 如已在其他页面进行付款,请刷新当前页面重试
• 付费购买成功后,此文档可永久免费下载
全场最划算
12个月
199.0
¥360.0
限时特惠
3个月
69.9
¥90.0
新人专享
1个月
19.9
¥30.0
24个月
398.0
¥720.0
6个月会员
139.9
¥180.0

6亿VIP文档任选,共次下载特权。

已优惠

微信/支付宝扫码完成支付,可开具发票

VIP尽享专属权益

VIP文档免费下载

赠送VIP文档免费下载次数

阅读免打扰

去除文档详情页间广告

专属身份标识

尊贵的VIP专属身份标识

高级客服

一对一高级客服服务

多端互通

电脑端/手机端权益通用