




如果您无法下载资料,请参考说明:
1、部分资料下载需要金币,请确保您的账户上有足够的金币
2、已购买过的文档,再次下载不重复扣费
3、资料包下载后请先用软件解压,在使用对应软件打开
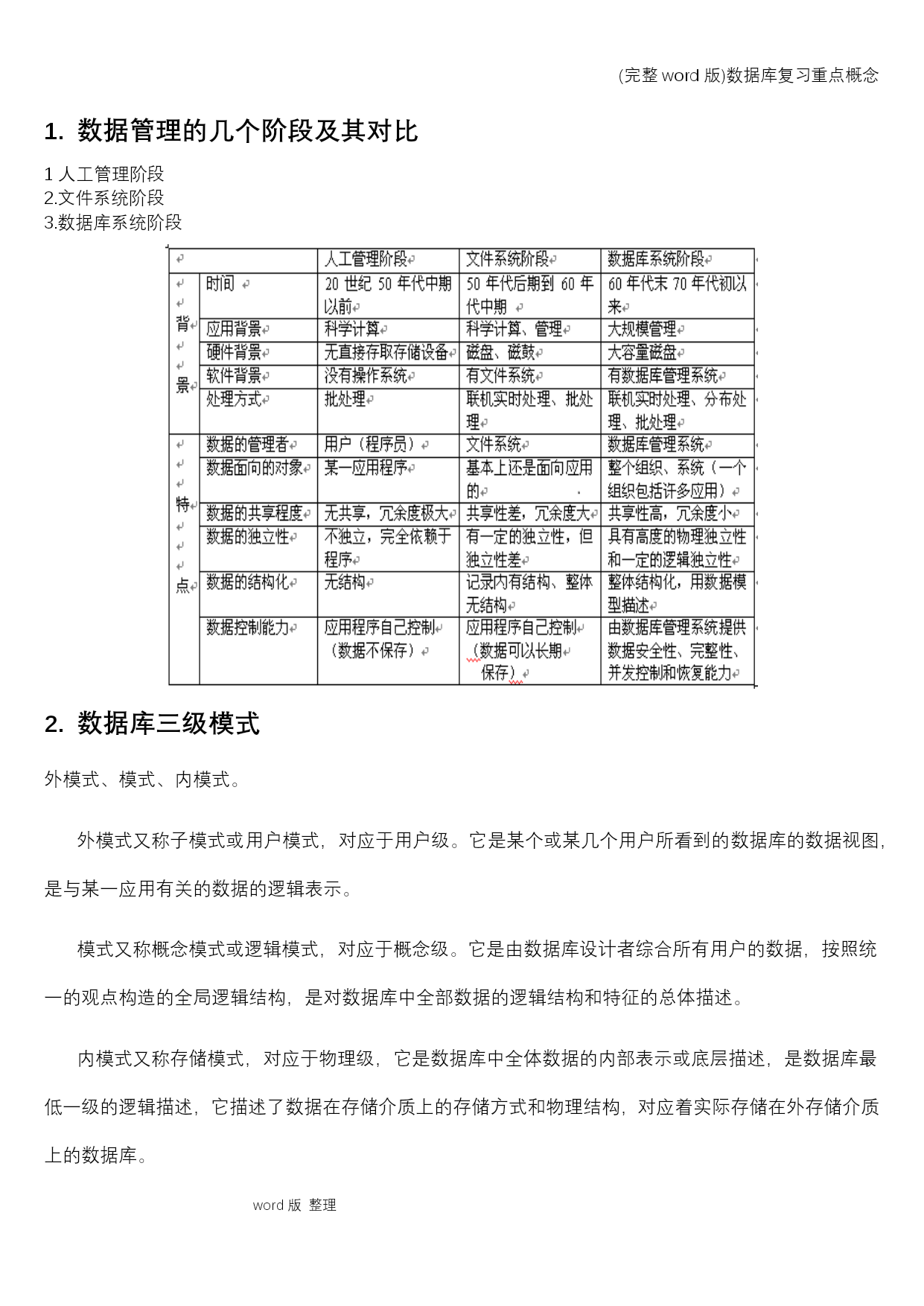
(完整word版)数据库复习重点概念 (完整word版)数据库复习重点概念 word版整理 (完整word版)数据库复习重点概念 数据管理的几个阶段及其对比 1人工管理阶段 2.文件系统阶段 3.数据库系统阶段 数据库三级模式 外模式、模式、内模式。 外模式又称子模式或用户模式,对应于用户级。它是某个或某几个用户所看到的数据库的数据视图,是与某一应用有关的数据的逻辑表示。 模式又称概念模式或逻辑模式,对应于概念级。它是由数据库设计者综合所有用户的数据,按照统一的观点构造的全局逻辑结构,是对数据库中全部数据的逻辑结构和特征的总体描述。 内模式又称存储模式,对应于物理级,它是数据库中全体数据的内部表示或底层描述,是数据库最低一级的逻辑描述,它描述了数据在存储介质上的存储方式和物理结构,对应着实际存储在外存储介质上的数据库。 物理数据独立性和逻辑数据独立性 物理独立性是指用户的应用程序与存储在磁盘上的数据库中数据是相互独立的。即,数据在磁盘上怎样存储由DBMS管理,用户程序不需要了解,应用程序要处理的只是数据的逻辑结构,这样当数据的物理存储改变了,应用程序不用改变。 逻辑独立性是指用户的应用程序与数据库的逻辑结构是相互独立的,即,当数据的逻辑结构改变时,用户程序也可以不变。 DB、DBMS、DBS DB:Database数据库:数据库(Database)是按照数据结构来组织、存储和管理数据的建立在计算机存储设备上的仓库。 DBMS:数据库管理系统:数据库管理系统(DatabaseManagementSystem)是一种操纵和管理数据库的大型软件,用于建立、使用和维护数据库,简称DBMS DBS:数据库系统:DBS即DatabaseSystem,中文意为“数据库系统”,是指带有数据库并利用数据库技术进行数据管理的计算机系统。 数据库系统DBS一般由4个部分组成: ①数据库,即存储在磁带、磁盘、光盘或其他外存介质上、按一定结构组织在一起的相关数据的集合。 ②数据库管理系统(DBMS)。它是一组能完成描述、管理、维护数据库的程序系统。它按照一种公用的和可控制的方法完成插入新数据、修改和检索原有数据的操作。 ③数据库管理员(DBA)。 ④用户和应用程序。 DBMS的功能 数据定义;数据操作;数据库的运行管理;数据组织、存储与管理;数据库的保护;数据库的维护;通信。 数据库管理系统的组成、主要模块:存储管理和事务处理 查询处理器:DDL编译器、DML编译器、嵌入式DML的预编译器和查询运行核心程序。 存储管理器:权限和完整性管理器、事物管理器、文件管理器和缓冲区管理器。 DBA及其作用 DBA是对系统进行集中控制的人,被称为数据库管理员。 主要作用有:模式定义;存储结构及存取方法定义;模式及物力组织的修改;数据访问授权;日常维护。 数据模型(概念模型、结构模型) 概念模型;逻辑模型;物理模型。 概念模型(ConceptualDataModel),是面向数据库用户的现实世界的模型,主要用来描述世界的概念化结构。在概念数据模型中最常用的是E-R模型、扩充的E-R模型、面向对象模型及谓词模型。 逻辑模型(LogicalDataModel),这是用户从数据库所看到的模型,是具体的DBMS所支持的数据模型,如网状数据模型(NetworkDataModel)、层次数据模型(HierarchicalDataModel)等等。此模型既要面向用户,又要面向系统,主要用于数据库管理系统(DBMS)的实现。 物理模型(PhysicalDataModel),是面向计算机物理表示的模型,描述了数据在储存介质上的组织结构,它不但与具体的DBMS有关,而且还与操作系统和硬件有关。 关系模式 关系的描述称为关系模式(RelationSchema)通常简记为:R(U)或R(A1,A2,…,An) 其中R为关系名,U为属性名集合,A1,A2,…,An为各属性名。 超码、候选码、主码 超码是一个或多个属性的集合,这些属性可以让我们在一个实体集中唯一地标识一个实体。如果K是一个超码,那么K的任意超集也是超码,也就是说如果K是超码,那么所有包含K的集合也是超码。 候选码是从超码中选出的,自然地候选码也是一个或多个属性的集合。因为超码的范围太广,很多是我们并不感兴趣即无用处的。所以候选码是最小超码,它们的任意真子集都不能成为超码。 主码:从多个候选码中任意选出一个做为主码,如果候选码只有一个,那么候选码就是主码。 强实体、弱实体及其区别 其定义为一个实体对于另一个实体(一般为强实体,也可以是依赖于其他强实体的弱实体)具有很强的依赖联系,而且该实体主键的一部分或全部从其强实体(或者对应的弱实体依赖的强实体)中获得,则称该实体为弱实体。 注:在现实世界中,有时某些实体对于另一些实体有

17****21
实名认证
内容提供者


最近下载
一种胃肠道超声检查助显剂及其制备方法.pdf
201651206021+莫武林+浅析在互联网时代下酒店的营销策略——以湛江民大喜来登酒店为例.doc
201651206021+莫武林+浅析在互联网时代下酒店的营销策略——以湛江民大喜来登酒店为例.doc
用于空间热电转换的耐高温涡轮发电机转子及其装配方法.pdf
用于空间热电转换的耐高温涡轮发电机转子及其装配方法.pdf
用于空间热电转换的耐高温涡轮发电机转子及其装配方法.pdf
用于空间热电转换的耐高温涡轮发电机转子及其装配方法.pdf
用于空间热电转换的耐高温涡轮发电机转子及其装配方法.pdf
用于空间热电转换的耐高温涡轮发电机转子及其装配方法.pdf
论《离骚》诠释史中的“香草”意蕴.docx