




如果您无法下载资料,请参考说明:
1、部分资料下载需要金币,请确保您的账户上有足够的金币
2、已购买过的文档,再次下载不重复扣费
3、资料包下载后请先用软件解压,在使用对应软件打开
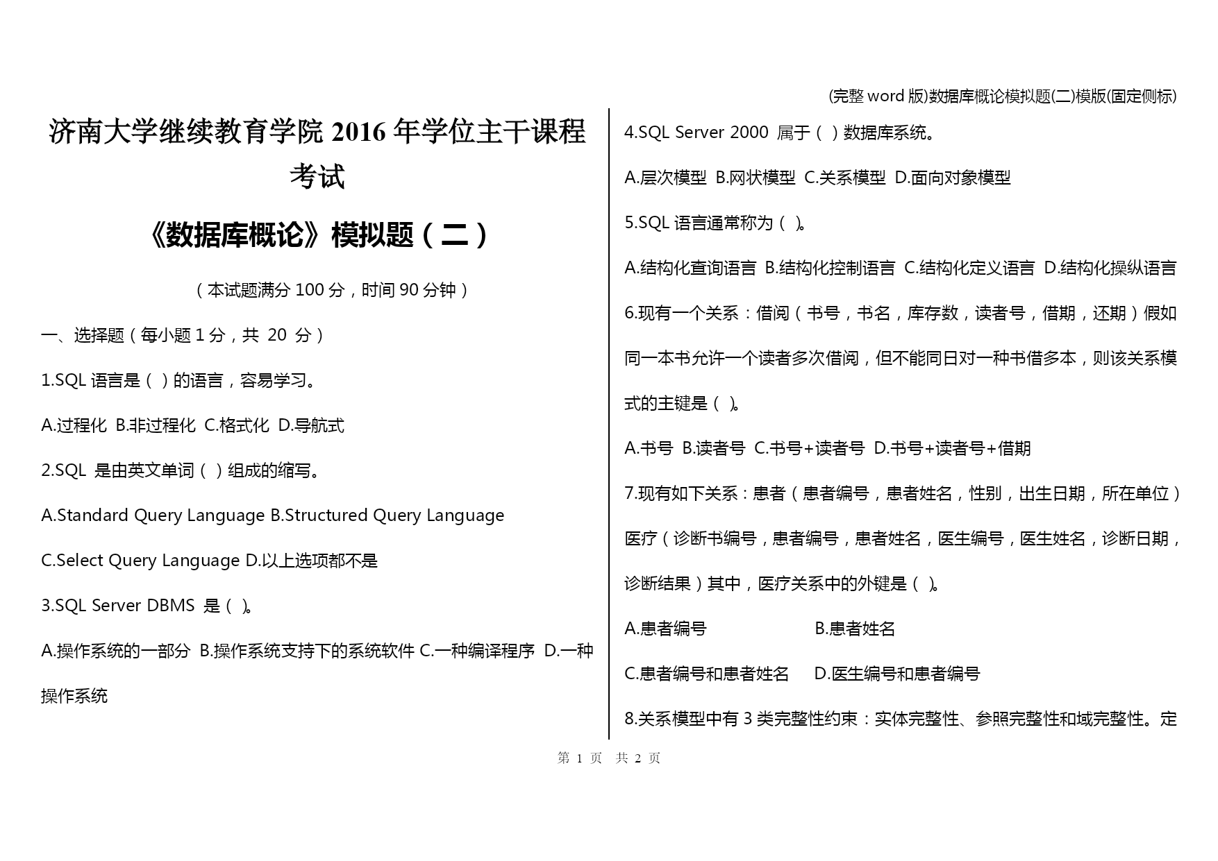
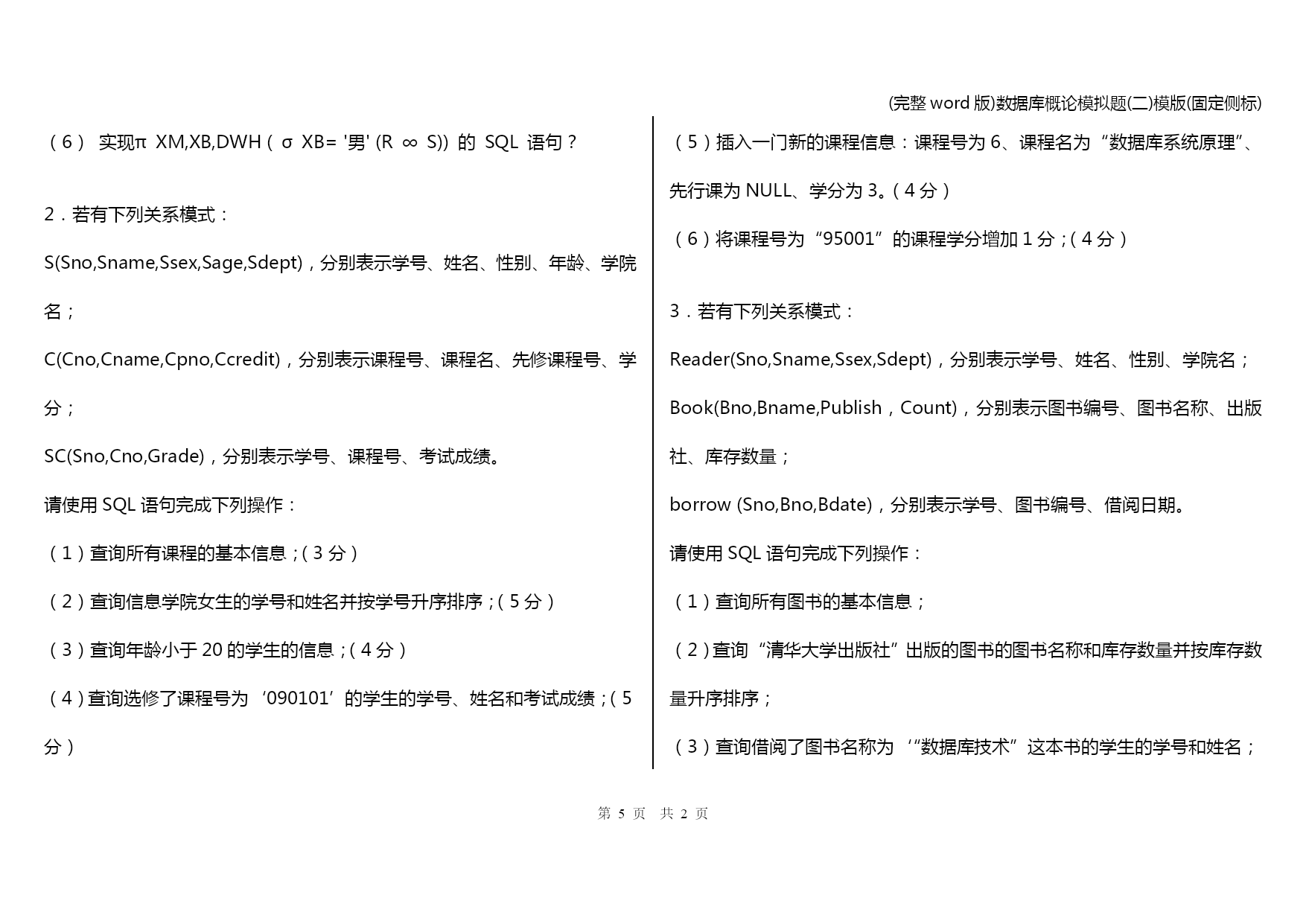
(完整word版)数据库概论模拟题(二)模版(固定侧标) (完整word版)数据库概论模拟题(二)模版(固定侧标) 第页 (完整word版)数据库概论模拟题(二)模版(固定侧标) 第页总页数NUMPAGES4 济南大学继续教育学院2016年学位主干课程考试 《数据库概论》模拟题(二) (本试题满分100分,时间90分钟) 一、选择题(每小题1分,共20分) 1.SQL语言是()的语言,容易学习。 A.过程化B.非过程化C.格式化D.导航式 2.SQL是由英文单词()组成的缩写。 A.StandardQueryLanguageB.StructuredQueryLanguage C.SelectQueryLanguageD.以上选项都不是 3.SQLServerDBMS是()。 A.操作系统的一部分B.操作系统支持下的系统软件C.一种编译程序D.一种操作系统 4.SQLServer2000属于()数据库系统。 A.层次模型B.网状模型C.关系模型D.面向对象模型 5.SQL语言通常称为()。 A.结构化查询语言B.结构化控制语言C.结构化定义语言D.结构化操纵语言 6.现有一个关系:借阅(书号,书名,库存数,读者号,借期,还期)假如同一本书允许一个读者多次借阅,但不能同日对一种书借多本,则该关系模式的主键是()。 A.书号B.读者号C.书号+读者号D.书号+读者号+借期 7.现有如下关系:患者(患者编号,患者姓名,性别,出生日期,所在单位)医疗(诊断书编号,患者编号,患者姓名,医生编号,医生姓名,诊断日期,诊断结果)其中,医疗关系中的外键是()。 A.患者编号B.患者姓名 C.患者编号和患者姓名D.医生编号和患者编号 8.关系模型中有3类完整性约束:实体完整性、参照完整性和域完整性。定义外键实现的是()类完整性。 A.实体完整性B.域完整性C.参照完整性D.实体完整性、参照完整性和域完整性 9.创建基本表的关键字是__________。 A.CREATETABLEB.CREATEINDEX C.CREATEVIEWD.CREATESCHEMA 10.下列对DELETE权限的叙述中,正确的是__________。 A.允许删除数据B.允许删除关系 C.允许对数据库模式进行删除D.和DROP权限等价 11.数据的物理独立性是指_______________。 A.模式改变,外模式和应用程序不变 B.模式改变,内模式不变 C.外模式改变,模式不变 D.内模式改变,外模式和应用程序不变 12.下列实体型的联系中,属于一对一联系的是____________。 A.学院与学生的联系 B.商品与顾客的联系 C.省与省会的联系 D.学校与学生的联系 13.一个满足2NF但不满足3NF的关系模式中,还存在___________。 A.非主属性对码的部分函数依赖 B.非主属性对码的非完全函数依赖 C.非主属性对码的传递函数依赖 D.以上都有 14.关系模型中的关系模式至少是___________。 A.1NF B.2NF C.3NF D.BCNF 15.长期存储在计算机内,有组织的、可共享的数据集合称为__________。 A.数据B.数据库C.数据库管理系统D.数据库系统 16.数据模型的三个要素是_________________。 A.数据结构、数据操作和规范化理论 B.数据结构、规范化理论和完整性约束 C.规范化理论、数据操作和完整性约束 D.数据结构、数据操作和完整性约束 17.要保证数据库的数据独立性,需要修改的是_________。 A.模式与外模式B.模式与内模式 C.三级模式之间的两层映像D.三层模式 18.下列实体型的联系中,属于多对多联系的是____________。 A.学院与学生的联系 B.商品与顾客的联系 C.省与省会的联系 D.学校与学生的联系 19.在关系数据库中,视图是三级模式结构中的_____________。 A.概念模式B.内模式C.模式D.外模式 20.设有关系R(A,B,C)和S(C,D),与关系代数表达式 等价的SQL语句是___________。 A.SELECT*FROMR,SWHERER.C=S.C B.SELECTA,B,DFROMR,SWHERER.C=S.C C.SELECTA,B,DFROMR,SWHERER=S D.SELECTA,BFROMRWHERE(SELECTDFROMSWHERER.C=S.C) 二、填空题(每空1分,共20分) 1.数据库管理系统是位于用户和________________之间的一个数据管理软件。 2.DBMS必须提供以下几方面的数据控制功能:__________、__________、______

17****21
实名认证
内容提供者


最近下载
一种胃肠道超声检查助显剂及其制备方法.pdf
201651206021+莫武林+浅析在互联网时代下酒店的营销策略——以湛江民大喜来登酒店为例.doc
201651206021+莫武林+浅析在互联网时代下酒店的营销策略——以湛江民大喜来登酒店为例.doc
用于空间热电转换的耐高温涡轮发电机转子及其装配方法.pdf
用于空间热电转换的耐高温涡轮发电机转子及其装配方法.pdf
用于空间热电转换的耐高温涡轮发电机转子及其装配方法.pdf
用于空间热电转换的耐高温涡轮发电机转子及其装配方法.pdf
用于空间热电转换的耐高温涡轮发电机转子及其装配方法.pdf
用于空间热电转换的耐高温涡轮发电机转子及其装配方法.pdf
论《离骚》诠释史中的“香草”意蕴.docx