




如果您无法下载资料,请参考说明:
1、部分资料下载需要金币,请确保您的账户上有足够的金币
2、已购买过的文档,再次下载不重复扣费
3、资料包下载后请先用软件解压,在使用对应软件打开
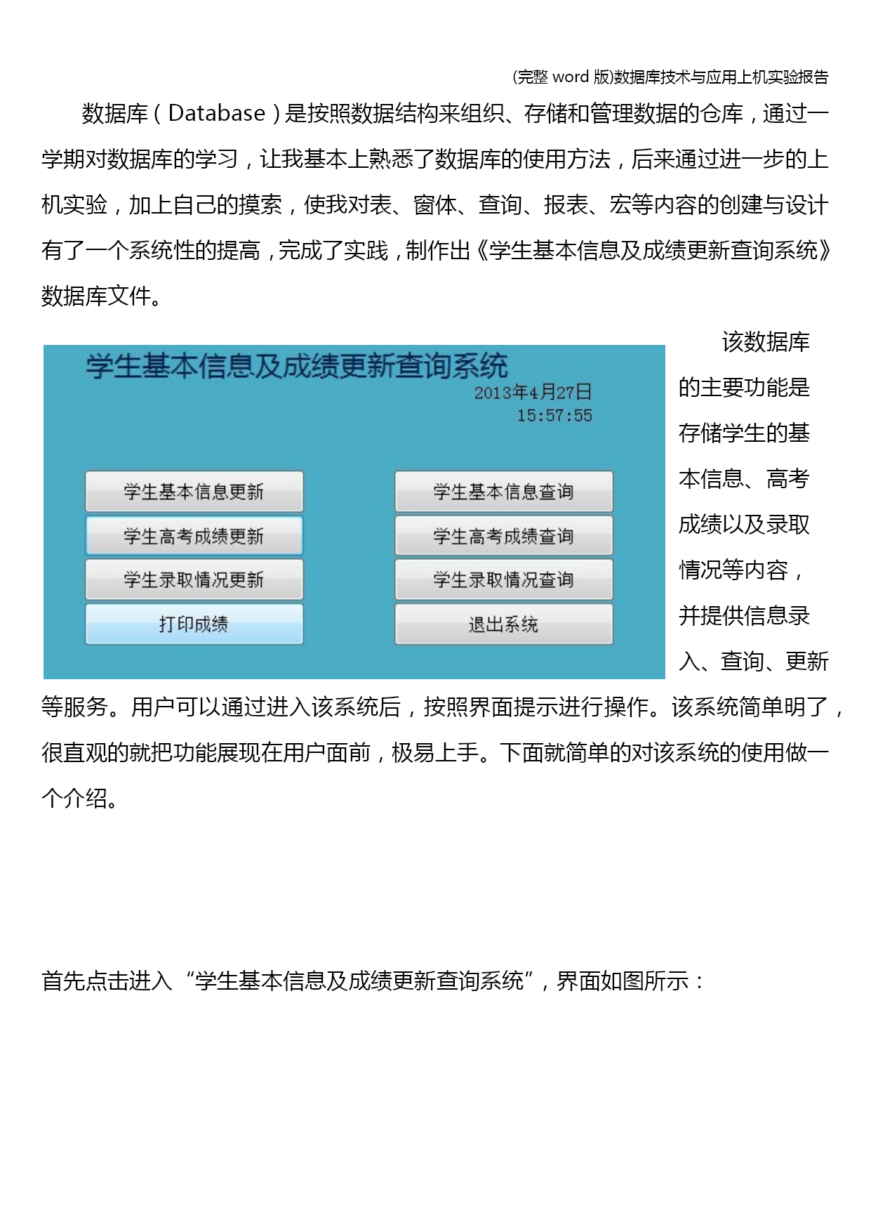
(完整word版)数据库技术与应用上机实验报告 (完整word版)数据库技术与应用上机实验报告 (完整word版)数据库技术与应用上机实验报告 《数据库技术与应用》 上 机 实 验 报 告 姓名:*** 学号:*** 专业班级:*** 完成时间:*** 一、概述 数据库(Database)是按照数据结构来组织、存储和管理数据的仓库,通过一学期对数据库的学习,让我基本上熟悉了数据库的使用方法,后来通过进一步的上机实验,加上自己的摸索,使我对表、窗体、查询、报表、宏等内容的创建与设计有了一个系统性的提高,完成了实践,制作出《学生基本信息及成绩更新查询系统》数据库文件。 该数据库的主要功能是存储学生的基本信息、高考成绩以及录取情况等内容,并提供信息录入、查询、更新等服务。用户可以通过进入该系统后,按照界面提示进行操作。该系统简单明了,很直观的就把功能展现在用户面前,极易上手。下面就简单的对该系统的使用做一个介绍。 首先点击进入“学生基本信息及成绩更新查询系统”,界面如图所示: 共有8个按钮,都是通过宏从而完成命令的执行,用户可以按照文字提示点击不同的按钮进行操作。 下面对各个选项框做一个简单的介绍。 1、学生基本信息更新 点击“学生基本信息更新”按钮,会进入“学生基本信息”表,用户可以在这里进行学生基本信息的录入及更新,如图所示,使用完毕后,关闭该表,系统提示保存,返回登录界面。 2、学生高考成绩更新 点击“学生高考成绩更新”按钮,会进入“学生成绩”表,用户可以在这里进行学生成绩的录入及更新,如图所示,使用完毕后,关闭该表,系统提示保存,返回登录界面。 3、学生录取情况更新 点击“学生录取情况更新”按钮,会进入“学生录取情况”表,用户可以在这里进行学生录取情况的录入及更新,如图所示,使用完毕后,关闭该表,系统提示保存,返回登录界面。 4、打印成绩 点击“打印成绩”按钮,进入学生成绩报表,用户可以在这里以报表的形式查看学生成绩,并将其打印,使用完毕后,关闭该报表,返回登录界面。 5、学生基本信息查询 点击“学生基本信息查询”按钮,进入学生基本信息查询界面,用户可以在这里逐项浏览、查看学生基本信息,使用完毕后,关闭查询,返回登录界面。 6、学生高考成绩查询 点击“学生高考成绩查询”,出现如图所示的输入框,提示输入学生姓名,从而进行查询,例如输入“李刚”,就可得到下图所示结果: 使用完毕后,关闭查询,返回登录界面。 7、学生录取情况查询 点击“学生录取情况查询”,出现如图所示的输入框,提示输入学生姓名及身份证号,从而进行查询,例如输入姓名“李刚”,身份证号“51234567890001”,就可得到如下图所示结果: 使用完毕后,关闭查询,返回登录界面。 8、退出系统 用户在使用完该系统后,可以点击“退出系统”按钮,退出数据库系统,系统会自动保存文件。 二、主要上机实验内容 1、数据库的创建 我所使用的数据库是Access2007版,我通过点击进入数据库软件,点击“创建空白数据库”,取名为“学生基本信息及成绩更新查询系统”,完成数据库的创建。数据库主要实现的功能为学生信息、学生成绩以及学生录取情况的更新、查询,更快更方便的完成数据的录入及更新,并可以通过报表查看并打印相关内容,整个操作过程简单明了,极易上手。 2、表的创建 我所制作的数据库共包含3个表,分别是“学生基本信息”、“学生成绩”、“学生录取情况”,表内容及表设计如图所示: 所有表的建立我都是通过设计视图的方式完成建立,相关表结构的设计及个字段属性如下图范例所示: 3、查询的创建 我一共创建了4个查询,分别是“学生成绩查询”、“学生高考成绩查询”、“学生基本信息查询”、“学生录取情况查询”,可以实现对学生基本信息及成绩的检索查询。 其中“学生成绩查询”及“学生基本信息查询”两个查询,我是使用“查询向导”的方式建立的,简单快捷。 此外,“学生高考成绩查询”是我使用查询设计创建的,该种创建方式较为复杂,但功能更加完善,内容更加具体。在该设计视图中,我还在“姓名”字段“条件”一栏加了“[请输入学生姓名:]”,从而得到如图所示的选择查询效果: 以上查询的创建,为学生基本信息及成绩等内容的检索提供了方便快捷的通道,用户只需要根据自己所要查询的内容,输入查询条件即可得到结果,从而获取数据。 4、窗体的创建 在该数据库系统中,我一共创建了4个窗体,分别是“学生基本信息及成绩更新查询”、“学生基本信息浏览窗体”、“学生成绩查询窗体”及“学生录取情况查询窗口”,因为各个窗体的创建及功能都有所不同,下面就分别一一介绍: (1)“学生基本信息及成绩更新查询”窗体 该窗体的创建方式是通过新建空白窗体在窗体设计模式下创建的,这样的创建方式更加灵活自由,

17****21
实名认证
内容提供者


最近下载
一种胃肠道超声检查助显剂及其制备方法.pdf
201651206021+莫武林+浅析在互联网时代下酒店的营销策略——以湛江民大喜来登酒店为例.doc
201651206021+莫武林+浅析在互联网时代下酒店的营销策略——以湛江民大喜来登酒店为例.doc
用于空间热电转换的耐高温涡轮发电机转子及其装配方法.pdf
用于空间热电转换的耐高温涡轮发电机转子及其装配方法.pdf
用于空间热电转换的耐高温涡轮发电机转子及其装配方法.pdf
用于空间热电转换的耐高温涡轮发电机转子及其装配方法.pdf
用于空间热电转换的耐高温涡轮发电机转子及其装配方法.pdf
用于空间热电转换的耐高温涡轮发电机转子及其装配方法.pdf
论《离骚》诠释史中的“香草”意蕴.docx