




如果您无法下载资料,请参考说明:
1、部分资料下载需要金币,请确保您的账户上有足够的金币
2、已购买过的文档,再次下载不重复扣费
3、资料包下载后请先用软件解压,在使用对应软件打开
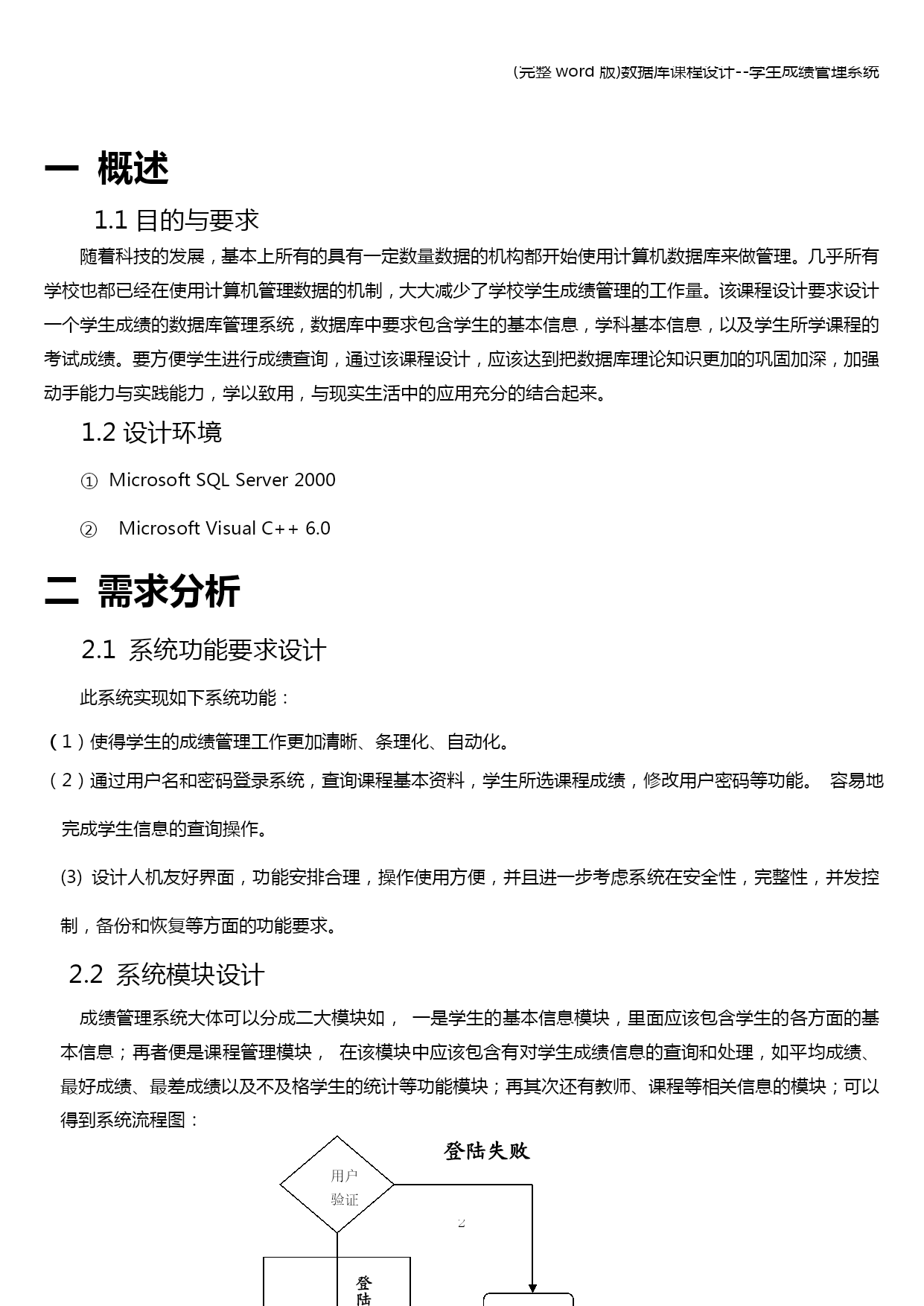
(完整word版)数据库课程设计--学生成绩管理系统 (完整word版)数据库课程设计--学生成绩管理系统 (完整word版)数据库课程设计--学生成绩管理系统 数据库原理与应用 课程设计说明书 题目:学生成绩管理系统 院系: 专业班级: 学号: 学生姓名: 指导教师: 2008年12月22日 一概述 1.1目的与要求 随着科技的发展,基本上所有的具有一定数量数据的机构都开始使用计算机数据库来做管理。几乎所有学校也都已经在使用计算机管理数据的机制,大大减少了学校学生成绩管理的工作量。该课程设计要求设计一个学生成绩的数据库管理系统,数据库中要求包含学生的基本信息,学科基本信息,以及学生所学课程的考试成绩。要方便学生进行成绩查询,通过该课程设计,应该达到把数据库理论知识更加的巩固加深,加强动手能力与实践能力,学以致用,与现实生活中的应用充分的结合起来。 1.2设计环境 ①MicrosoftSQLServer2000 ②MicrosoftVisualC++6.0 二需求分析 2.1系统功能要求设计 此系统实现如下系统功能: (1)使得学生的成绩管理工作更加清晰、条理化、自动化。 (2)通过用户名和密码登录系统,查询课程基本资料,学生所选课程成绩,修改用户密码等功能。容易地完成学生信息的查询操作。 (3)设计人机友好界面,功能安排合理,操作使用方便,并且进一步考虑系统在安全性,完整性,并发控制,备份和恢复等方面的功能要求。 2.2系统模块设计 登陆失败 学生管理 课程管理 退出系统 用户 验证 成绩查询 登陆成功 成绩管理系统大体可以分成二大模块如,一是学生的基本信息模块,里面应该包含学生的各方面的基本信息;再者便是课程管理模块,在该模块中应该包含有对学生成绩信息的查询和处理,如平均成绩、最好成绩、最差成绩以及不及格学生的统计等功能模块;再其次还有教师、课程等相关信息的模块;可以得到系统流程图: 2.3数据字典 数据项是数据库的关系中不可再分的数据单位,下表分别列出了数据的名称、数据类型、长度、取值能否为空。利用SQLServer2000建立“学生选课”数据库,其基本表清单及表结构描述如下: 数据库中用到的表: 数据库表名关系模式名称备注Student学生学生学籍信息表Course课程课程基本信息表Score成绩选课成绩信息表 Student基本情况数据表,结构如下: 字段名字段类型NotNull说明Student_snoCharPrimarykey学号Student_sncharNotNull学生姓名Student_sexchar‘男’或‘女’性别Student_deptchar系别Student_agechar年龄Student_addresschar地址 course数据表,结构如下: 字段名字段类型约束控制说明course_cnochar主键(primarykey)课程号course_cnamecharnotnull课程名称course_hourintnotnull课时course_scorenumeric(2,1)notnull学分 score情况数据表,结构如下: 字段名字段类型约束控制说明score_idintnotnull成绩记录号course_cnochar外部键课程号student_snochar外部键学号scoreint成绩 三概念模型设计 由需求分析的结果可知,本系统设计的实体包括: (1)学生基本信息:学号,姓名,性别,地址,年龄,专业。 (2)课程基本信息:课程名,课程号,分数,学时,学分。 这些实体间的联系包括: (1)每位学生可以学习多门课程,每门课程可供多位学生学习。 由上述分析可得到系统的E—R图: 选修课程 成绩 学生 课程号 课程名 学时 学分 分数 学号 姓名 性别 系别 地址 年龄 四逻辑和物理结构设计 4.1由系统E—R图转化而得到的关系模式如下: (1)学生(学号,姓名,性别,年龄,地址,系别),其主关键字为学号; (2)课程(课程名,课程号,学时,学分),其中主关键字为课程号; (3)成绩(课程号,学号,分数)其中主关键字为学号和课程号。可以与学生关系模式合并为:学生(学号,姓名,性别,年龄,地址,系别,成绩,课程号)。 4.2确定关系模型的存取方法 在将概念模型转换成物理模型之后,我们可以对物理模型进行设计,双击物理模型的关系,可以对该关系的名称、注释等信息进行查询。可对该关系的属性列进行设计,可分别设置其名称、码、数据类型以及主码、是否为空等。在实际设计中最常用的存取方法是索引发,使用索引可以大大减少数据的查询时间,在建立索引时应遵循:在

17****21
实名认证
内容提供者


最近下载
一种胃肠道超声检查助显剂及其制备方法.pdf
201651206021+莫武林+浅析在互联网时代下酒店的营销策略——以湛江民大喜来登酒店为例.doc
201651206021+莫武林+浅析在互联网时代下酒店的营销策略——以湛江民大喜来登酒店为例.doc
用于空间热电转换的耐高温涡轮发电机转子及其装配方法.pdf
用于空间热电转换的耐高温涡轮发电机转子及其装配方法.pdf
用于空间热电转换的耐高温涡轮发电机转子及其装配方法.pdf
用于空间热电转换的耐高温涡轮发电机转子及其装配方法.pdf
用于空间热电转换的耐高温涡轮发电机转子及其装配方法.pdf
用于空间热电转换的耐高温涡轮发电机转子及其装配方法.pdf
论《离骚》诠释史中的“香草”意蕴.docx