




如果您无法下载资料,请参考说明:
1、部分资料下载需要金币,请确保您的账户上有足够的金币
2、已购买过的文档,再次下载不重复扣费
3、资料包下载后请先用软件解压,在使用对应软件打开
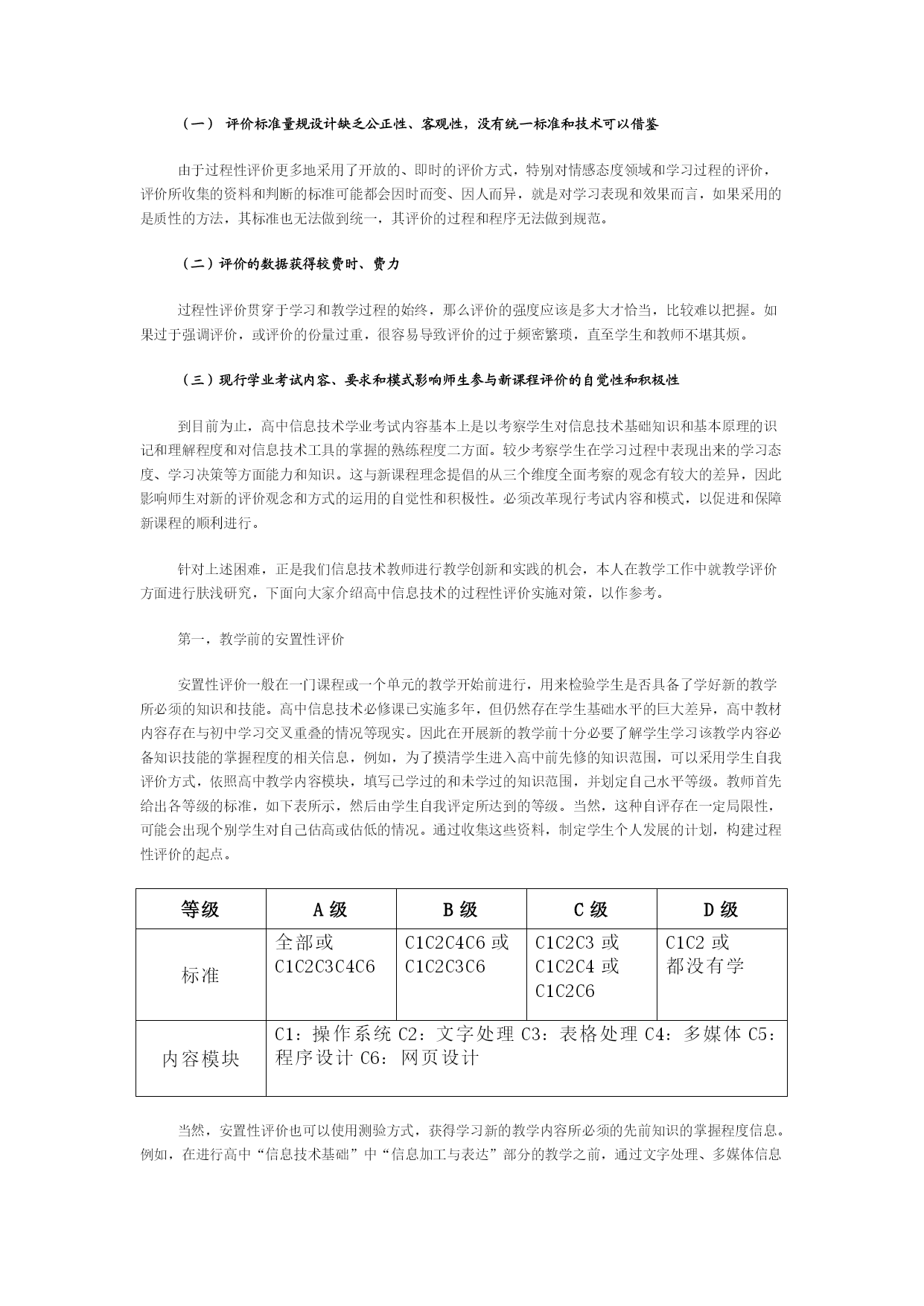
一、问题的提出 随着新课程试验范围的扩大,以新课标为导向的“全程观”课程评价实施日显其对课程改革的关键作用。以促进学生全面发展和调控教师的教学节奏为目的的过程性评价实施显得尤为重要和急迫。本文就当前高中信息技术教学为保证新课程顺利实施的过程性评价的具体操作,谈谈个人的若干想法,与广大同仁商榷。 二、过程性评价的功能和实施阶段 过程性评价与传统教学评价的最大区别是在评价功能上的拓展上,它强调通过一系列间隔性评价,来控制学生的学习和教师的教学,发现问题,并及时反馈,使学生的学习和教师的教学始终保持正确的方向与良好的状态。由此可见,过程性评价不仅可以让教师了解学生的学习和发展状况,而且可以利用评价结果反思和改善自己的教学过程,发挥评价与教学的相互促进作用。 既然过程性评价具有促进和改善教学的作用,那么必须和教学过程保持完全一致,应当与教学的计划同步进行。即在教学之前的教学设计阶段就对教学过程中和教学后计划实施的评价提前进行系统规划和准备,使对评价的规划成为教学设计和教学计划的重要组成部分,将对“教-学”过程的设计和规划转变为对“教-学-评价”过程的设计和规划,并在整个教学过程中不断搜集学生的学习信息,并据此分析诊断学生学习情况,动态调整教学过程或提供学习建议,发挥对教学和学习的“全过程”促进作用。因此,过程性评价的实施可以分为教学前、教学中和教学后三个阶段进行。就是说,不仅在教学告一段落的时候要进行结果评价,而且在教学开始的时候要进行安置性评价,教学之中要开展形成性评价,实现评价时机的全程化。 三、过程性评价的方法和技术 从评价实施度量方式的不同,评价方法有定量评价和定性评价两种。新课程倡导“多用定性,慎用定量”,并指出评价应针对不同评价内容和相应的课程目标,适当选择和灵活运用评价方式。“知识和技能”内容采用笔纸或上机练习测验等定量评价方式,“过程与方法”内容拟采用“典型作品设计”、“中期项目作业”和“综合学习活动”等完成质量的表现性评价方式。“情感态度与价值观”内容宜采用教师观察记录学生在学习信息技术过程中所表现出的学习兴趣、学习态度、交流合作和信息道德等形式来评价。 从前面分析看,既然过程性评价要体现教育评价的反馈、诊断和促进的作用,评价实施要贯穿教学前、教学中和教学后的全过程。那么,过程性评价必须做到将反映不同教学目标的评价方法得到的不同评价信息数据加以整合,形成一个全面的评价结论。评价结论中的分数或量化结果等定量分析与反映学生学习表现的定性分析相结合,能帮助改善学生自我学习策略,能为教师下一步教学计划调控提供决策依据。但目前,评价标准制定及其量化或质化所得到的数据处理还没有统一标准和技术。 四、当前过程性评价面临的难题及对策 广大一线信息技术教师在实施新课程评价过程中,出现许多片面的认识,如将过程性评价与终结性评价对立起来,认为非此即彼。过去的评价有问题,就等于终结性的评价不好。甚至主张用过程性评价取代终结性评价。应该说,两种评价从不同的角度来衡量学生的学习,各有各的优势和用途,既不会互相排斥,也不能互相取代。对目前教育教学评价中存在的问题,要实事求是地进行分析,找出真正的根源,不要都扣在终结性评价的身上。面临的难题具体表现在如下几个方面: (一)评价标准量规设计缺乏公正性、客观性,没有统一标准和技术可以借鉴 由于过程性评价更多地采用了开放的、即时的评价方式,特别对情感态度领域和学习过程的评价,评价所收集的资料和判断的标准可能都会因时而变、因人而异,就是对学习表现和效果而言,如果采用的是质性的方法,其标准也无法做到统一,其评价的过程和程序无法做到规范。 (二)评价的数据获得较费时、费力 过程性评价贯穿于学习和教学过程的始终,那么评价的强度应该是多大才恰当,比较难以把握。如果过于强调评价,或评价的份量过重,很容易导致评价的过于频密繁琐,直至学生和教师不堪其烦。 (三)现行学业考试内容、要求和模式影响师生参与新课程评价的自觉性和积极性 到目前为止,高中信息技术学业考试内容基本上是以考察学生对信息技术基础知识和基本原理的识记和理解程度和对信息技术工具的掌握的熟练程度二方面。较少考察学生在学习过程中表现出来的学习态度、学习决策等方面能力和知识。这与新课程理念提倡的从三个维度全面考察的观念有较大的差异,因此影响师生对新的评价观念和方式的运用的自觉性和积极性。必须改革现行考试内容和模式,以促进和保障新课程的顺利进行。 针对上述困难,正是我们信息技术教师进行教学创新和实践的机会,本人在教学工作中就教学评价方面进行肤浅研究,下面向大家介绍高中信息技术的过程性评价实施对策,以作参考。 第一,教学前的安置性评价 安置性评价一般在一门课程或一个单元的教学开始前进行,用来检验学生是否具备了学好新的教学所必须的知识和技能。高中信息技术必修课已实施多年

sy****29
实名认证
内容提供者


最近下载
一种胃肠道超声检查助显剂及其制备方法.pdf
201651206021+莫武林+浅析在互联网时代下酒店的营销策略——以湛江民大喜来登酒店为例.doc
201651206021+莫武林+浅析在互联网时代下酒店的营销策略——以湛江民大喜来登酒店为例.doc
用于空间热电转换的耐高温涡轮发电机转子及其装配方法.pdf
用于空间热电转换的耐高温涡轮发电机转子及其装配方法.pdf
用于空间热电转换的耐高温涡轮发电机转子及其装配方法.pdf
用于空间热电转换的耐高温涡轮发电机转子及其装配方法.pdf
用于空间热电转换的耐高温涡轮发电机转子及其装配方法.pdf
用于空间热电转换的耐高温涡轮发电机转子及其装配方法.pdf
论《离骚》诠释史中的“香草”意蕴.docx