




如果您无法下载资料,请参考说明:
1、部分资料下载需要金币,请确保您的账户上有足够的金币
2、已购买过的文档,再次下载不重复扣费
3、资料包下载后请先用软件解压,在使用对应软件打开
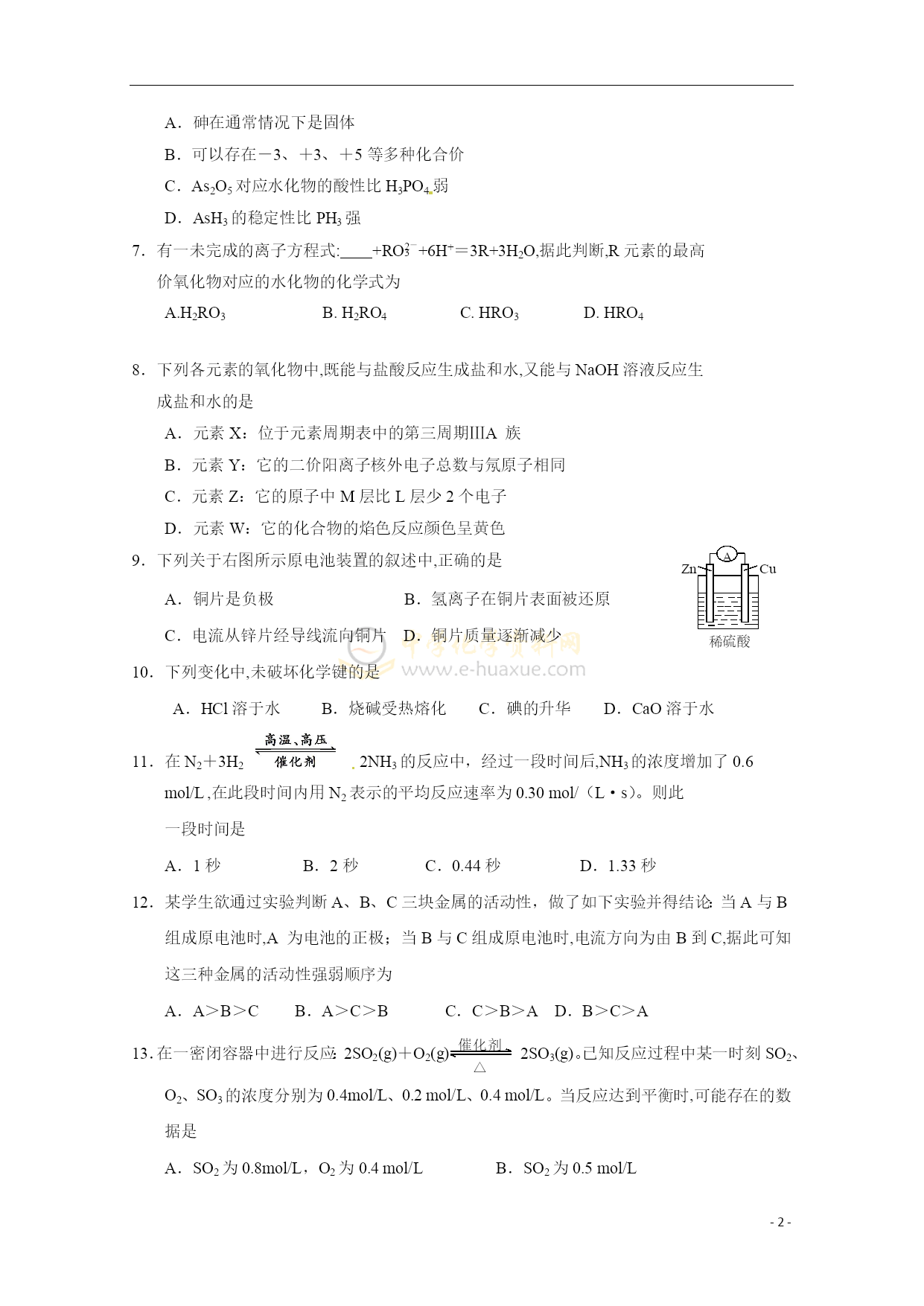
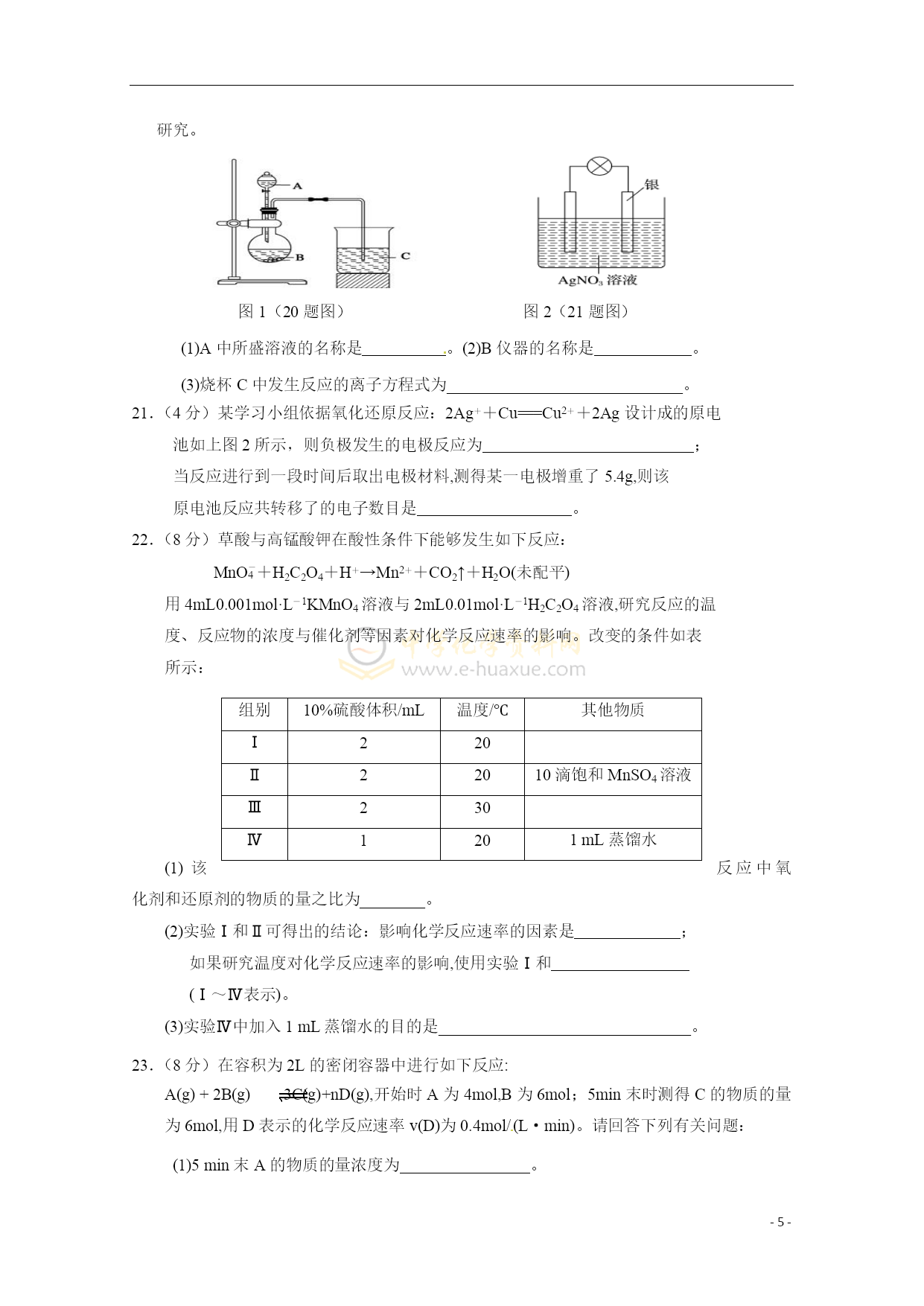
PAGE\*MERGEFORMAT-7- 必修二第一、二章训练题 分值:100分时量:80分钟 可能用到的相对原子质量:H:1He:4C:12N:14O:16S:32Cu:64 Ag:108 第Ⅰ卷 (本题为选择题,每题只有一个选项符合题意,18小题,每小题3分,共54分。) 1.日本福岛核电站发生核泄漏,对周围土地、海域产生影响。我国东部沿海地区 先后检测出放射性物质131I,含量较低,对人们的生活、健康没有造成影响。下 列对131I的叙述错误的是 A.131I的质量数为131B.131I原子核外有5个电子层 C.1mol131I的质量为131D.131I核外最外层电子数为7 2.下列物质中,既含离子键又含极性共价键的是 A.NaCl B. H2 C. H2O D.NaOH 3.设NA表示阿伏加德罗常数,下列叙述正确的是 A.22.4L氘(D2)气体,含有中子数为2NA B.1.6gNH2-离子所含电子数为NA C.4g氦气所含分子数为0.5NA D.NA个SO3分子在标准状况下的体积为22.4L 4.下列有关化学用语表达不正确的是 A.Na的原子结构示意图:eq\a\vs4\al() B.含有6个质子和7个中子的碳元素的核素符号:eq\o\al(13,6)C C.氮气的电子式:∶N∶∶∶N∶ D.用电子式表示氧化钠的形成过程: 5.下列结论错误的是 A.氢化物的稳定性:HF>HCl>H2S>PH3>SiH4 B.微粒半径:K+>Al3+>S2—>Cl— C.酸性:HClO4>H2SO4>H3PO4>H2SiO3 D.金属性:K>Ca>Mg>Be 6.砷为第四周期第ⅤA族元素,根据它在元素周期表中的位置推测,砷不可能具 有的性质是 A.砷在通常情况下是固体 B.可以存在-3、+3、+5等多种化合价 C.As2O5对应水化物的酸性比H3PO4弱 D.AsH3的稳定性比PH3强 7.有一未完成的离子方程式:+ROeq\o\al(2-,3)+6H+=3R+3H2O,据此判断,R元素的最高 价氧化物对应的水化物的化学式为 A.H2RO3 B.H2RO4 C.HRO3D.HRO4 8.下列各元素的氧化物中,既能与盐酸反应生成盐和水,又能与NaOH溶液反应生 成盐和水的是 A.元素X:位于元素周期表中的第三周期ⅢA族 B.元素Y:它的二价阳离子核外电子总数与氖原子相同 C.元素Z:它的原子中M层比L层少2个电子 D.元素W:它的化合物的焰色反应颜色呈黄色 9.下列关于右图所示原电池装置的叙述中,正确的是 A Zn Cu 稀硫酸 A.铜片是负极B.氢离子在铜片表面被还原 C.电流从锌片经导线流向铜片D.铜片质量逐渐减少 10.下列变化中,未破坏化学键的是 A.HCl溶于水B.烧碱受热熔化C.碘的升华D.CaO溶于水 11.在N2+3H22NH3的反应中,经过一段时间后,NH3的浓度增加了0.6 mol/L,在此段时间内用N2表示的平均反应速率为0.30mol/(L·s)。则此 一段时间是 A.1秒 B.2秒 C.0.44秒 D.1.33秒 12.某学生欲通过实验判断A、B、C三块金属的活动性,做了如下实验并得结论:当A与B组成原电池时,A为电池的正极;当B与C组成原电池时,电流方向为由B到C,据此可知这三种金属的活动性强弱顺序为 A.A>B>C B.A>C>BC.C>B>AD.B>C>A 13.在一密闭容器中进行反应:2SO2(g)+O2(g)催化剂 △ 2SO3(g)。已知反应过程中某一时刻SO2、O2、SO3的浓度分别为0.4mol/L、0.2mol/L、0.4mol/L。当反应达到平衡时,可能存在的数据是 A.SO2为0.8mol/L,O2为0.4mol/LB.SO2为0.5mol/L C.SO3为0.8mol/LD.SO2、SO3均为0.3mol/L 14.可逆反应:2NO2△ 2NO+O2在体积固定的密闭容器中,达到平衡状态的标志 是:①单位时间内生成nmolO2的同时生成2nmolNO2②用NO2、NO、O2 的物质的量浓度变化表示的反应速率比为2∶2∶1的状态③混合气体的颜 色不再改变的状态④混合气体的密度不再改变的状态⑤混合气体的平均摩 尔质量不再改变的状态⑥混合气体的压强不再改变的状态 A.①②③④B.③④⑤⑥C.①③⑤⑥D.全部 15.等质量并且均过量的两份锌粉a和b(粉末表面积可视为相同,分别加入等体积等物质的量浓度的稀硫酸中,同时向a中加入少量硫酸铜,下图表示产生H2的体积(V)与时间(t)的关系正确的是 V V V V a a a a b b b b b t t t t AA BA C DA 16.若某Ⅱ

sy****29
实名认证
内容提供者


最近下载
一种胃肠道超声检查助显剂及其制备方法.pdf
201651206021+莫武林+浅析在互联网时代下酒店的营销策略——以湛江民大喜来登酒店为例.doc
201651206021+莫武林+浅析在互联网时代下酒店的营销策略——以湛江民大喜来登酒店为例.doc
用于空间热电转换的耐高温涡轮发电机转子及其装配方法.pdf
用于空间热电转换的耐高温涡轮发电机转子及其装配方法.pdf
用于空间热电转换的耐高温涡轮发电机转子及其装配方法.pdf
用于空间热电转换的耐高温涡轮发电机转子及其装配方法.pdf
用于空间热电转换的耐高温涡轮发电机转子及其装配方法.pdf
用于空间热电转换的耐高温涡轮发电机转子及其装配方法.pdf
论《离骚》诠释史中的“香草”意蕴.docx