




如果您无法下载资料,请参考说明:
1、部分资料下载需要金币,请确保您的账户上有足够的金币
2、已购买过的文档,再次下载不重复扣费
3、资料包下载后请先用软件解压,在使用对应软件打开
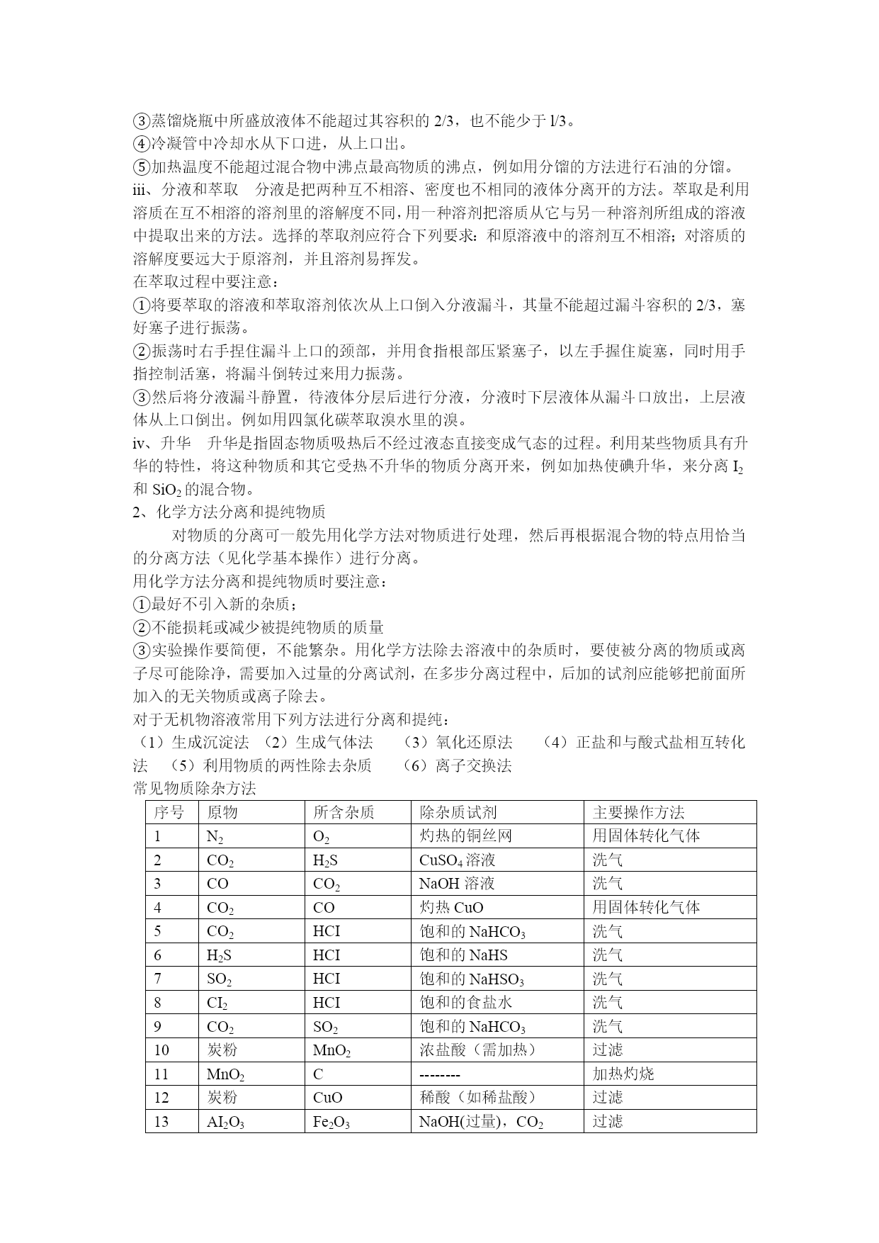
第一章从实验学化学 一、常见物质的分离、提纯和鉴别 1.常用的物理方法——根据物质的物理性质上差异来分离。 混合物的物理分离方法 方法适用范围主要仪器注意点实例固+液蒸发易溶固体与液体分开酒精灯、蒸发皿、玻璃棒①不断搅拌;②最后用余热加热;③液体不超过容积2/3NaCl(H2O)固+固结晶溶解度差别大的溶质分开NaCl(NaNO3)升华能升华固体与不升华物分开酒精灯I2(NaCl)固+液过滤易溶物与难溶物分开漏斗、烧杯①一角、二低、三碰;②沉淀要洗涤;③定量实验要“无损”NaCl(CaCO3)液+液萃取溶质在互不相溶的溶剂里,溶解度的不同,把溶质分离出来分液漏斗①先查漏;②对萃取剂的要求;③使漏斗内外大气相通;④上层液体从上口倒出从溴水中提取Br2分液分离互不相溶液体分液漏斗乙酸乙酯与饱和Na2CO3溶液蒸馏分离沸点不同混合溶液蒸馏烧瓶、冷凝管、温度计、牛角管①温度计水银球位于支管处;②冷凝水从下口通入;③加碎瓷片乙醇和水、I2和CCl4渗析分离胶体与混在其中的分子、离子半透膜更换蒸馏水淀粉与NaCl盐析加入某些盐,使溶质的溶解度降低而析出烧杯用固体盐或浓溶液蛋白质溶液、硬脂酸钠和甘油气+气洗气易溶气与难溶气分开洗气瓶长进短出CO2(HCl)液化沸点不同气分开U形管常用冰水NO2(N2O4)=1\*romani、蒸发和结晶蒸发是将溶液浓缩、溶剂气化或溶质以晶体析出的方法。结晶是溶质从溶液中析出晶体的过程,可以用来分离和提纯几种可溶性固体的混合物。结晶的原理是根据混合物中各成分在某种溶剂里的溶解度的不同,通过蒸发减少溶剂或降低温度使溶解度变小,从而使晶体析出。加热蒸发皿使溶液蒸发时、要用玻璃棒不断搅动溶液,防止由于局部温度过高,造成液滴飞溅。当蒸发皿中出现较多的固体时,即停止加热,例如用结晶的方法分离NaCl和KNO3混合物。 =2\*romanii、蒸馏蒸馏是提纯或分离沸点不同的液体混合物的方法。用蒸馏原理进行多种混合液体的分离,叫分馏。 操作时要注意: ①在蒸馏烧瓶中放少量碎瓷片,防止液体暴沸。 ②温度计水银球的位置应与支管底口下缘位于同一水平线上。 ③蒸馏烧瓶中所盛放液体不能超过其容积的2/3,也不能少于l/3。 ④冷凝管中冷却水从下口进,从上口出。 ⑤加热温度不能超过混合物中沸点最高物质的沸点,例如用分馏的方法进行石油的分馏。 =3\*romaniii、分液和萃取分液是把两种互不相溶、密度也不相同的液体分离开的方法。萃取是利用溶质在互不相溶的溶剂里的溶解度不同,用一种溶剂把溶质从它与另一种溶剂所组成的溶液中提取出来的方法。选择的萃取剂应符合下列要求:和原溶液中的溶剂互不相溶;对溶质的溶解度要远大于原溶剂,并且溶剂易挥发。 在萃取过程中要注意: ①将要萃取的溶液和萃取溶剂依次从上口倒入分液漏斗,其量不能超过漏斗容积的2/3,塞好塞子进行振荡。 ②振荡时右手捏住漏斗上口的颈部,并用食指根部压紧塞子,以左手握住旋塞,同时用手指控制活塞,将漏斗倒转过来用力振荡。 ③然后将分液漏斗静置,待液体分层后进行分液,分液时下层液体从漏斗口放出,上层液体从上口倒出。例如用四氯化碳萃取溴水里的溴。 =4\*romaniv、升华升华是指固态物质吸热后不经过液态直接变成气态的过程。利用某些物质具有升华的特性,将这种物质和其它受热不升华的物质分离开来,例如加热使碘升华,来分离I2和SiO2的混合物。 2、化学方法分离和提纯物质 对物质的分离可一般先用化学方法对物质进行处理,然后再根据混合物的特点用恰当的分离方法(见化学基本操作)进行分离。 用化学方法分离和提纯物质时要注意: ①最好不引入新的杂质; ②不能损耗或减少被提纯物质的质量 ③实验操作要简便,不能繁杂。用化学方法除去溶液中的杂质时,要使被分离的物质或离子尽可能除净,需要加入过量的分离试剂,在多步分离过程中,后加的试剂应能够把前面所加入的无关物质或离子除去。 对于无机物溶液常用下列方法进行分离和提纯: (1)生成沉淀法(2)生成气体法(3)氧化还原法(4)正盐和与酸式盐相互转化法(5)利用物质的两性除去杂质(6)离子交换法 常见物质除杂方法 序号原物所含杂质除杂质试剂主要操作方法1N2O2灼热的铜丝网用固体转化气体2CO2H2SCuSO4溶液洗气3COCO2NaOH溶液洗气4CO2CO灼热CuO用固体转化气体5CO2HCI饱和的NaHCO3洗气6H2SHCI饱和的NaHS洗气7SO2HCI饱和的NaHSO3洗气8CI2HCI饱和的食盐水洗气9CO2SO2饱和的NaHCO3洗气10炭粉MnO2浓盐酸(需加热)过滤11MnO2C--------加热灼烧12炭粉CuO稀酸(如稀盐酸)过滤13AI2O3Fe2O3NaOH(过量),CO2过滤14Fe2O3AI2O3NaOH溶液过

sy****29
实名认证
内容提供者


最近下载
一种胃肠道超声检查助显剂及其制备方法.pdf
201651206021+莫武林+浅析在互联网时代下酒店的营销策略——以湛江民大喜来登酒店为例.doc
201651206021+莫武林+浅析在互联网时代下酒店的营销策略——以湛江民大喜来登酒店为例.doc
用于空间热电转换的耐高温涡轮发电机转子及其装配方法.pdf
用于空间热电转换的耐高温涡轮发电机转子及其装配方法.pdf
用于空间热电转换的耐高温涡轮发电机转子及其装配方法.pdf
用于空间热电转换的耐高温涡轮发电机转子及其装配方法.pdf
用于空间热电转换的耐高温涡轮发电机转子及其装配方法.pdf
用于空间热电转换的耐高温涡轮发电机转子及其装配方法.pdf
论《离骚》诠释史中的“香草”意蕴.docx