



如果您无法下载资料,请参考说明:
1、部分资料下载需要金币,请确保您的账户上有足够的金币
2、已购买过的文档,再次下载不重复扣费
3、资料包下载后请先用软件解压,在使用对应软件打开
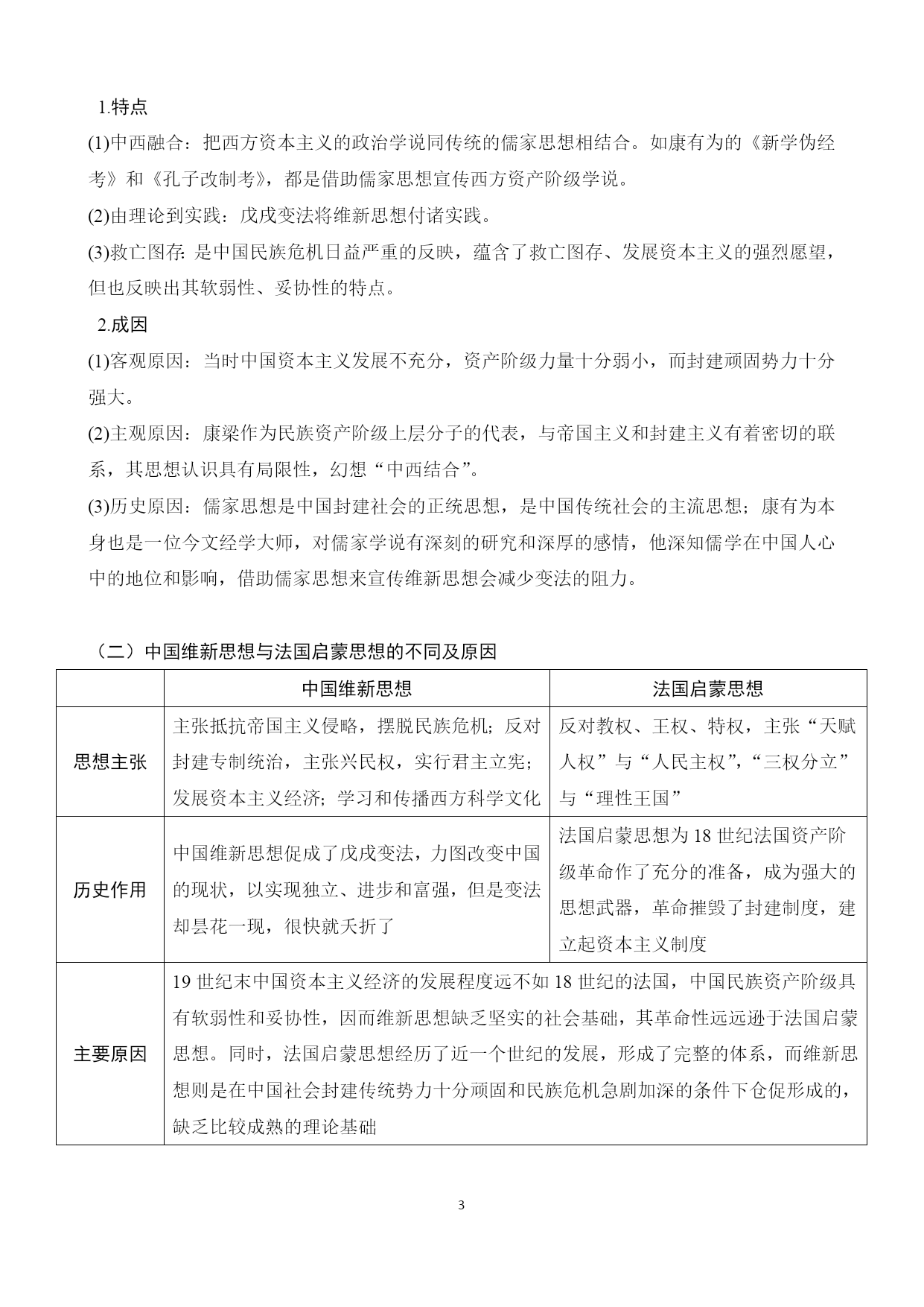
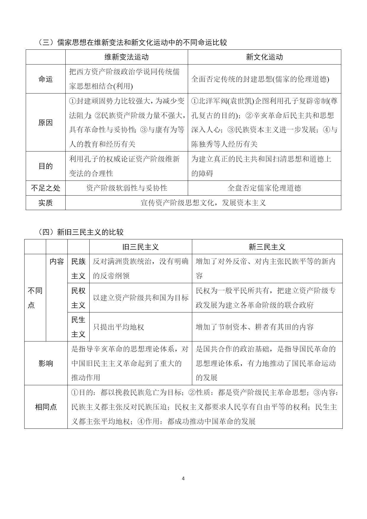
PAGE\*MERGEFORMAT4 第六讲:近现代中国的思想解放潮流和理论成果 一:基本线索 鸦片战争以前,清朝统治者极力提倡程朱理学,让人们埋头读经,不问政治,禁锢着人们的思想。鸦片战争中,英国侵略者的坚船利炮使林则徐、魏源等清朝爱国官员,从“天朝上国”的梦幻里惊醒。林则徐、魏源等人提出“师夷长技以制夷”、洋务派提出“师夷长技以自强”、康梁等人倡导维新变法、孙中山等人追求民主共和、陈独秀等提倡民主和科学、新文化运动后期开始接受马克思主义,从学造器物、仿行制度到提倡思想解放,不断探求强国之路。这是近代中国人向西方学习的渐进过程,也是近代中国人思想不断解放的过程。 二:思维导图 三:基础知识 派别背景阶级属性主张结果评价抵抗派鸦片战争中西方的坚船利炮,使一部分先进的中国人惊醒由在鸦片战争中主张抵抗的官僚组成,属于地主阶级“师夷长技以制夷”林则徐“开眼看世界”、魏源著有《海国图志》,但未实践启迪了近代中国人向西方寻求救国救民的真理洋务派第二次鸦片战争,中国面临着内忧外患的局面面对内忧外患由一些有实力的中央地方官员组成,属于地主阶级“中学为体,西学为用”“师夷长技以自强”创办近代工业、海军、学堂,但甲午战败标志着洋务运动失败刺激民族工业产生,抵制了西方经济侵略,一定程度上瓦解了自然经济维新派(改良派)甲午战后,帝国主义掀起瓜分中国的狂潮,中国民族危机空前严重在维新变法运动中由一些开明绅士和爱国知识分子组成,属于资产阶级变法维新,兴民权,实行君主立宪,改革教育制度1898年掀起戊戌变法运动,但因慈禧太后发动戊戌政变而最终失败是一次救亡图存的爱国运动,是近代中国第一次思想解放潮流革命派《辛丑条约》签订后,清政府完全成为“洋人的朝廷”,民主革命兴起在民主革命过程中逐渐形成,主要由中小资产阶级组成推翻清政府,建立共和国,平均地权1911年发动辛亥革命,推翻封建帝制,但革命果实被袁世凯窃取结束封建君主专制制度,建立资产阶级共和国,民主共和思想深入人心激进派1915年,北洋军阀袁世凯为复辟帝制,掀起“尊孔复古”逆流在新文化运动中,由一些思想激进的知识分子组成,属于资产阶级提倡民主科学,反对儒家传统道德,提倡新文学民主科学的观念得到弘扬,后期先进知识分子开始宣传马克思主义动摇封建思想统治,为马克思主义传播奠定思想基础,但有片面性 思想理论三民主义毛泽东思想邓小平理论“三个代表”重要思想标志性会议同盟会创立大会中共七大中共十五大中共十六大核心或精髓民权主义群众路线、实事求是、独立自主解放思想、实事求是实事求是、与时俱进解决的问题民族独立、民主共和、民众生存民主主义革命道路及社会主义改造和建设什么是社会主义、怎样建设社会主义建设什么样的党、怎样建设党发展1924年发展为新三民主义向社会主义过渡时期得到进一步发展社会主义本质的新概括科学发展观,和谐社会理论地位指导民主革命,推翻专制王朝指导中国革命和建设,使中国人民站起来指导改革开放,使中国人民富起来新时期的指导思想,引领中国迈向小康社会三:重点、难点知识 (一)、康梁维新思想的特点及成因 1.特点 (1)中西融合:把西方资本主义的政治学说同传统的儒家思想相结合。如康有为的《新学伪经考》和《孔子改制考》,都是借助儒家思想宣传西方资产阶级学说。 (2)由理论到实践:戊戌变法将维新思想付诸实践。 (3)救亡图存:是中国民族危机日益严重的反映,蕴含了救亡图存、发展资本主义的强烈愿望,但也反映出其软弱性、妥协性的特点。 2.成因 (1)客观原因:当时中国资本主义发展不充分,资产阶级力量十分弱小,而封建顽固势力十分强大。 (2)主观原因:康梁作为民族资产阶级上层分子的代表,与帝国主义和封建主义有着密切的联系,其思想认识具有局限性,幻想“中西结合”。 (3)历史原因:儒家思想是中国封建社会的正统思想,是中国传统社会的主流思想;康有为本身也是一位今文经学大师,对儒家学说有深刻的研究和深厚的感情,他深知儒学在中国人心中的地位和影响,借助儒家思想来宣传维新思想会减少变法的阻力。 (二)中国维新思想与法国启蒙思想的不同及原因 中国维新思想法国启蒙思想思想主张主张抵抗帝国主义侵略,摆脱民族危机;反对封建专制统治,主张兴民权,实行君主立宪;发展资本主义经济;学习和传播西方科学文化反对教权、王权、特权,主张“天赋人权”与“人民主权”,“三权分立”与“理性王国”历史作用中国维新思想促成了戊戌变法,力图改变中国的现状,以实现独立、进步和富强,但是变法却昙花一现,很快就夭折了法国启蒙思想为18世纪法国资产阶级革命作了充分的准备,成为强大的思想武器,革命摧毁了封建制度,建立起资本主义制度主要原因19世纪末中国资本主义经济的发展程度远不如18世纪的法国,中国民族资产阶级具有软弱性和妥协性,因而维新思想缺乏坚实的社会基础,

sy****29
实名认证
内容提供者


最近下载
一种胃肠道超声检查助显剂及其制备方法.pdf
201651206021+莫武林+浅析在互联网时代下酒店的营销策略——以湛江民大喜来登酒店为例.doc
201651206021+莫武林+浅析在互联网时代下酒店的营销策略——以湛江民大喜来登酒店为例.doc
用于空间热电转换的耐高温涡轮发电机转子及其装配方法.pdf
用于空间热电转换的耐高温涡轮发电机转子及其装配方法.pdf
用于空间热电转换的耐高温涡轮发电机转子及其装配方法.pdf
用于空间热电转换的耐高温涡轮发电机转子及其装配方法.pdf
用于空间热电转换的耐高温涡轮发电机转子及其装配方法.pdf
用于空间热电转换的耐高温涡轮发电机转子及其装配方法.pdf
论《离骚》诠释史中的“香草”意蕴.docx