




如果您无法下载资料,请参考说明:
1、部分资料下载需要金币,请确保您的账户上有足够的金币
2、已购买过的文档,再次下载不重复扣费
3、资料包下载后请先用软件解压,在使用对应软件打开
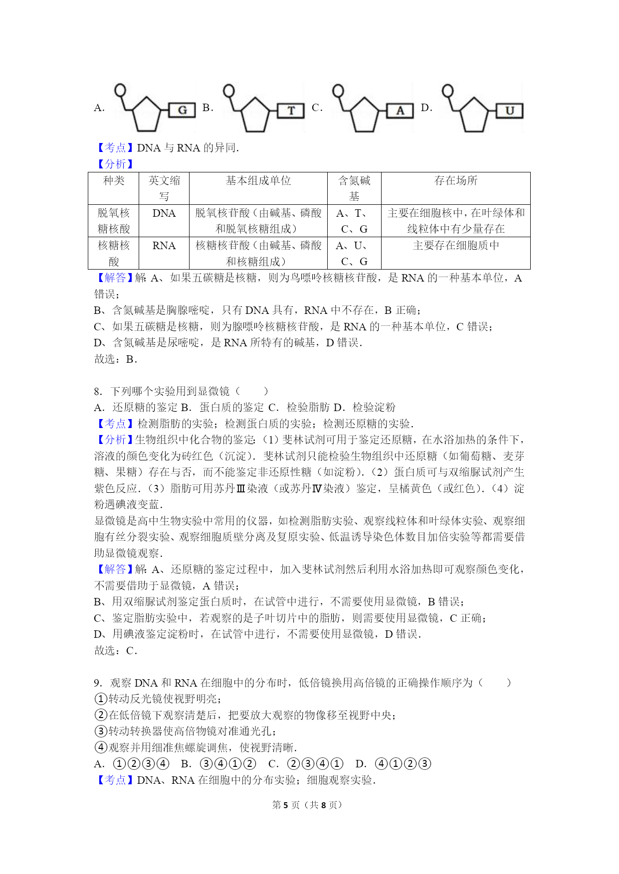
第页(共NUMPAGES8页) 2016-2017学年贵州省遵义市湄潭县湄江中学高一(上)第一次月考生物试卷 一.选择题(每小题6分,共60分) 1.生物体结构和功能的基本单位是() A.蛋白质 B.核酸 C.细胞 D.器官 2.生命系统结构层次从微观到宏观的顺序是() A.细胞﹣组织﹣器官﹣系统﹣生物体﹣种群﹣群落﹣生物圈﹣生态系统 B.细胞﹣组织﹣器官﹣生物体﹣系统﹣种群﹣群落﹣生物圈﹣生态系统 C.细胞﹣组织﹣器官﹣系统﹣生物体﹣种群﹣群落﹣生态系统﹣生物圈 D.细胞﹣组织﹣器官﹣系统﹣种群﹣生物体﹣群落﹣生态系统﹣生物圈 3.下列每组生物都属于真核生物的一组是() A.沙眼衣原体和大肠杆菌 B.蓝藻和酵母菌 C.草履虫和变形虫 D.乳酸菌和玉米 4.在观察装片时,由低倍镜换成高倍镜,细胞大小、细胞数目、视野亮度的变化() A.变大、变少、变暗 B.变大、变多、变亮 C.变小、变多、变暗 D.变小、变多、变亮 5.下列属于大量元素的一组是() A.Ca、C、O、Mn B.H、O、K、Cl C.P、N、C、Mo D.N、S、O、Mg 6.C、H、N三种化学元素在组成人体的化学成分中,质量分数共占73%左右,而在组成岩石圈的化学成分中,质量分数还不到1%,这一事实说明了() A.生物界与非生物界具有相似性 B.生物界与非生物界具有统一性 C.生物界与非生物界具有差异性 D.生物界与非生物界的元素组成是不同的 7.下列四种核苷酸中,不可能在RNA中找到的是() A. B. C. D. 8.下列哪个实验用到显微镜() A.还原糖的鉴定 B.蛋白质的鉴定 C.检验脂肪 D.检验淀粉 9.观察DNA和RNA在细胞中的分布时,低倍镜换用高倍镜的正确操作顺序为() ①转动反光镜使视野明亮; ②在低倍镜下观察清楚后,把要放大观察的物像移至视野中央; ③转动转换器使高倍物镜对准通光孔; ④观察并用细准焦螺旋调焦,使视野清晰. A.①②③④ B.③④①② C.②③④① D.④①②③ 10.在生物组织中还原糖、脂肪、蛋白质的鉴定实验中,材料选择不正确的是() A.甘蔗茎的薄壁组织、甜菜的块根含较多糖且近于白色,可用于鉴定还原糖 B.花生种子含脂肪多且子叶肥厚,是用于脂肪鉴定的理想材料 C.大豆种子蛋白质含量多,是进行蛋白质鉴定的理想材料 D.鸡蛋清含蛋白质多,是进行蛋白质鉴定的动物材料 二、填空题(共30分) 11.材料:在一阴湿山洼丛中,有一堆长满葫芦藓的腐木,其中聚集着蚂蚁、蜘蛛、老鼠等动物.请根据材料,从生命系统的结构层次上试分析各自对应于哪个层次. (1)腐木中的一个腐生细菌. (2)这一阴湿山洼丛中的所有葫芦藓. (3)这一阴湿山洼丛中的苔藓、蚂蚁、蜘蛛、老鼠等生物. (4)这一阴湿山洼丛中,长满苔藓的腐木,以及聚集着蚂蚁、蜘蛛、老鼠等动物,它们共同构成. 12.如图是某物质结构示意图,请根据图回答下面的问题. (1)该物质名称为. (2)该化合物共有种氨基酸缩合而成,氨基酸缩合后形成的化学键是指图中的(填序号). (3)该化合物含有个羧基和个氨基,有个肽键. 2016-2017学年贵州省遵义市湄潭县湄江中学高一(上)第一次月考生物试卷 参考答案与试题解析 一.选择题(每小题6分,共60分) 1.生物体结构和功能的基本单位是() A.蛋白质 B.核酸 C.细胞 D.器官 【考点】细胞的发现、细胞学说的建立、内容和发展. 【分析】生命活动离不开细胞,细胞是生物体结构和功能的基本单位,单细胞生物单个细胞就能完成各种生命活动,多细胞生物依赖各种分化的细胞密切合作,共同完成一系列复杂的生命活动,病毒虽然没有细胞结构,但它不能独立生活,只有寄生在活细胞中才能表现出生命活动. 【解答】解:生命活动离不开细胞,除病毒外,所有生物都是由细胞构成的,细胞是生物体结构和功能的基本单位. 故选:C. 2.生命系统结构层次从微观到宏观的顺序是() A.细胞﹣组织﹣器官﹣系统﹣生物体﹣种群﹣群落﹣生物圈﹣生态系统 B.细胞﹣组织﹣器官﹣生物体﹣系统﹣种群﹣群落﹣生物圈﹣生态系统 C.细胞﹣组织﹣器官﹣系统﹣生物体﹣种群﹣群落﹣生态系统﹣生物圈 D.细胞﹣组织﹣器官﹣系统﹣种群﹣生物体﹣群落﹣生态系统﹣生物圈 【考点】细胞的发现、细胞学说的建立、内容和发展. 【分析】生命系统的结构层次为:细胞→组织→器官→系统→个体→种群→群落→生态系统,植物没有“系统”这一层次.从生物圈到细胞,生命系统层层相依,又各自有特定的组成、结构和功能. 【解答】解:生命系统的结构层次为:细胞﹣组织﹣器官﹣系统﹣生物体﹣种群﹣群落﹣生态系统﹣生物圈 故选:C. 3.下列每组生物都属于真核生物的一组是() A.沙眼衣原体和大肠杆菌 B.蓝藻和酵母菌 C.草履虫和变

sy****29
实名认证
内容提供者


最近下载
一种胃肠道超声检查助显剂及其制备方法.pdf
201651206021+莫武林+浅析在互联网时代下酒店的营销策略——以湛江民大喜来登酒店为例.doc
201651206021+莫武林+浅析在互联网时代下酒店的营销策略——以湛江民大喜来登酒店为例.doc
用于空间热电转换的耐高温涡轮发电机转子及其装配方法.pdf
用于空间热电转换的耐高温涡轮发电机转子及其装配方法.pdf
用于空间热电转换的耐高温涡轮发电机转子及其装配方法.pdf
用于空间热电转换的耐高温涡轮发电机转子及其装配方法.pdf
用于空间热电转换的耐高温涡轮发电机转子及其装配方法.pdf
用于空间热电转换的耐高温涡轮发电机转子及其装配方法.pdf
论《离骚》诠释史中的“香草”意蕴.docx