




如果您无法下载资料,请参考说明:
1、部分资料下载需要金币,请确保您的账户上有足够的金币
2、已购买过的文档,再次下载不重复扣费
3、资料包下载后请先用软件解压,在使用对应软件打开
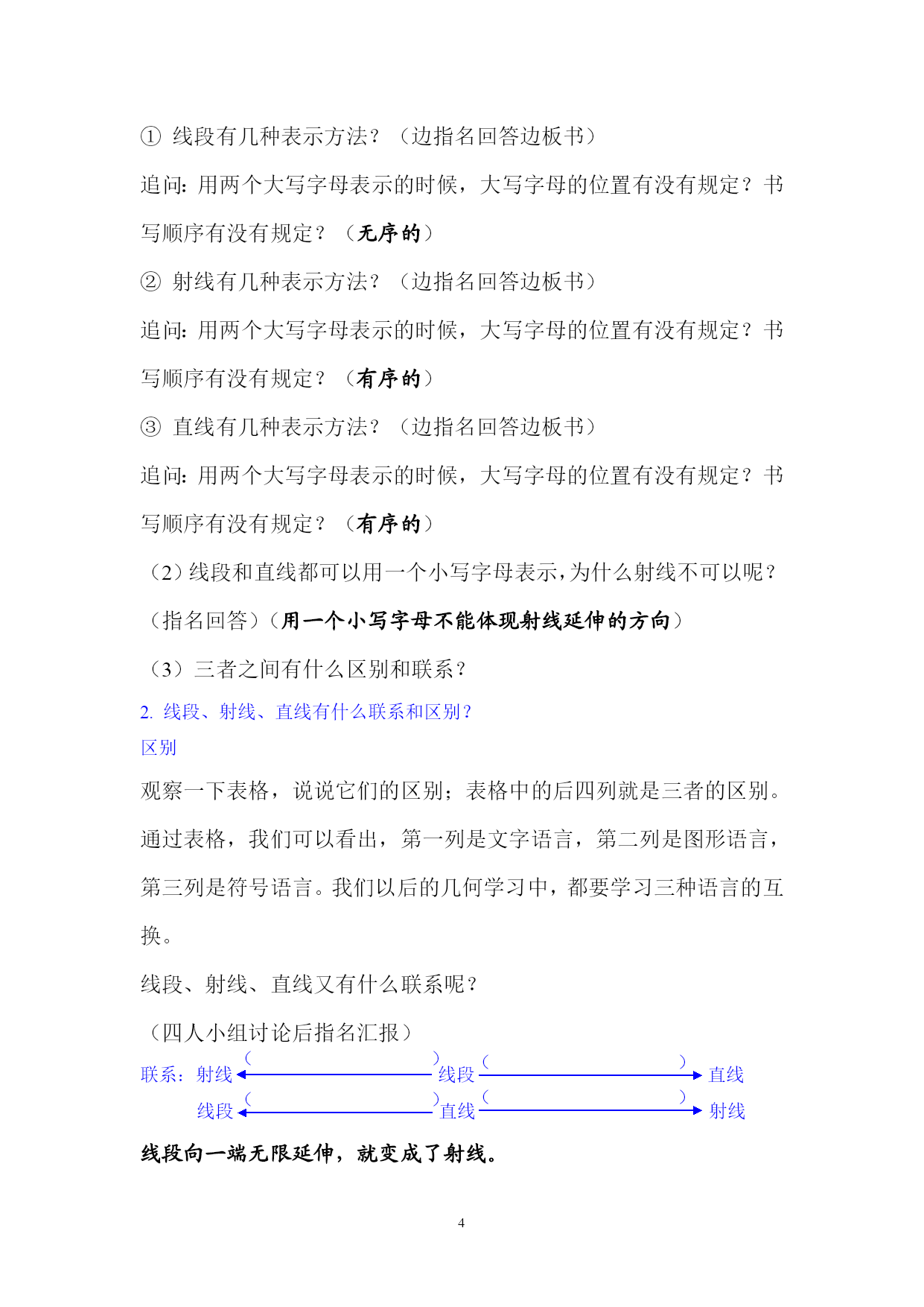
《4.2线段、射线、直线》课堂实录 城东学校李菁 一、教材分析 本节课是湘教版七年级上册第四章第二节,学生在学习本节课之前已经初步认识了线段、射线和直线,本节课进一步学习三者的几何表示方法以及直线的基本性质,它是今后学习几何知识的基础。同时直线的基本性质在人们的生活中有着广泛的应用。无论在知识上,还是解决实际问题的能力上,本节课都起着不容忽视的作用。 二、学情分析 本节课的授课对象是七年级学生。他们活泼好动,充满好奇心,模仿能力较强,具备了一定的学习能力,同时他们爱发表意见,希望得到老师和同学的关注,所以在教学中应充分创造条件和机会,让学生发表自己独立的见解,充分体现学生学习的主体性。学生此前初步认识了线段、射线与直线,但他们对正确使用几何语言表示线段、射线与直线存在困难,因此需要教师的引导。 三、教学目标 (一)知识与技能目标 1.掌握线段、射线与直线的几何语言表示方法; 2.理解直线、射线、线段的联系与区别; 3.能运用直线的基本性质解决实际问题。 (二)过程与方法目标 通过对知识的建构,初步培养学生观察、类比、归纳以及几何语言和文字语言互相转化的能力,培养学生抽象概括的能力。 (三)情感态度与价值观目标 从实际问题认识线段、射线和直线,学生初步认识到数学与现实生活的密切联系,感受数学的严谨性以及数学理论的正确性,培养学生合作交流的意识和探索精神。 四、教学重点 线段、射线与直线的几何语言表示法和直线的基本性质。 五、教学难点 射线的几何语言表示法以及直线的基本性质的实际运用。 六、教学方法与手段 以启发式教学为主的教法以及自主探究、合作学习的学法。 七、教学准备 多媒体课件。 八、教学过程 (一)开门见山:同学们,今天我们一起来学习《线段、射线、直线》。(板书课题) (二)图片引入: (出示图片)观察这组图片,这些景物会让你联想到怎样的几何图形呢? (大家一起说:第一个图形线段,第二个图形射线,第三个图形直线。) (三)自主探究探索新知 1.根据小学我们学过的知识,大家已经能够直观的判断出“线段”“射线”和“直线”,初中我们为什么又要来学这一知识呢?那么今天学的和小学学过的有什么区别呢?书本是最好的老师,请大家把课本翻到117页,按要求完成学案上的“自主探究”1表格中的所有内容。 (学生自学) 自主探究探索新知 1.填表 名称画出图形表示方法延伸性端点 个数长度可 否度量线段射线直线2.填好之后,大家四人小组讨论一下。 3.(随机选一个同学的学案实物投影)我们一起看看这位同学填写的表格。(一列一列的看) (出示表格)请同学们修正、完善自己学案中的表格。 4.(板书三种图形)通过自学和小组讨论,大家正确的填出了这张表格,有没有真正的理解呢?老师要出几个问题考考大家。 (1)线段、射线、直线各有几种表示方法? ①线段有几种表示方法?(边指名回答边板书) 追问:用两个大写字母表示的时候,大写字母的位置有没有规定?书写顺序有没有规定?(无序的) ②射线有几种表示方法?(边指名回答边板书) 追问:用两个大写字母表示的时候,大写字母的位置有没有规定?书写顺序有没有规定?(有序的) ③直线有几种表示方法?(边指名回答边板书) 追问:用两个大写字母表示的时候,大写字母的位置有没有规定?书写顺序有没有规定?(有序的) (2)线段和直线都可以用一个小写字母表示,为什么射线不可以呢? (指名回答)(用一个小写字母不能体现射线延伸的方向) (3)三者之间有什么区别和联系? 2.线段、射线、直线有什么联系和区别? 区别 观察一下表格,说说它们的区别;表格中的后四列就是三者的区别。 通过表格,我们可以看出,第一列是文字语言,第二列是图形语言,第三列是符号语言。我们以后的几何学习中,都要学习三种语言的互换。 线段、射线、直线又有什么联系呢? () () (四人小组讨论后指名汇报) () () 联系:射线线段直线 线段直线射线 线段向一端无限延伸,就变成了射线。 线段向两端无限延伸,就变成了直线。 举例:以A为端点的射线有两条,以B为端点的射线有两条。 AB之间的部分就是线段。 通过刚才的讨论,相信大家对线段、射线、直线的相关内容有了更深刻的理解。我们平时的学习中,多问自己几个为什么,这样我们能学得更深,理解得更透彻。 (四)检测反馈应用新知 现在检验一下我们的自学成果吧!请大家完成学案上的“检测反馈”的四道练习。(学生独立完成后指名汇报) 检测反馈应用新知 A B · · C e f 1.如图,请用两种方式分别表示出图中的两条直线。 · · · · D C B A · · · · · · · · · · · · 2.根据线段、射线、直线的特点,下列图形中能相交的是() 点拨:第2题主要是考查三者的延伸性。 · · A

sy****29
实名认证
内容提供者


最近下载
一种胃肠道超声检查助显剂及其制备方法.pdf
201651206021+莫武林+浅析在互联网时代下酒店的营销策略——以湛江民大喜来登酒店为例.doc
201651206021+莫武林+浅析在互联网时代下酒店的营销策略——以湛江民大喜来登酒店为例.doc
用于空间热电转换的耐高温涡轮发电机转子及其装配方法.pdf
用于空间热电转换的耐高温涡轮发电机转子及其装配方法.pdf
用于空间热电转换的耐高温涡轮发电机转子及其装配方法.pdf
用于空间热电转换的耐高温涡轮发电机转子及其装配方法.pdf
用于空间热电转换的耐高温涡轮发电机转子及其装配方法.pdf
用于空间热电转换的耐高温涡轮发电机转子及其装配方法.pdf
论《离骚》诠释史中的“香草”意蕴.docx