




如果您无法下载资料,请参考说明:
1、部分资料下载需要金币,请确保您的账户上有足够的金币
2、已购买过的文档,再次下载不重复扣费
3、资料包下载后请先用软件解压,在使用对应软件打开
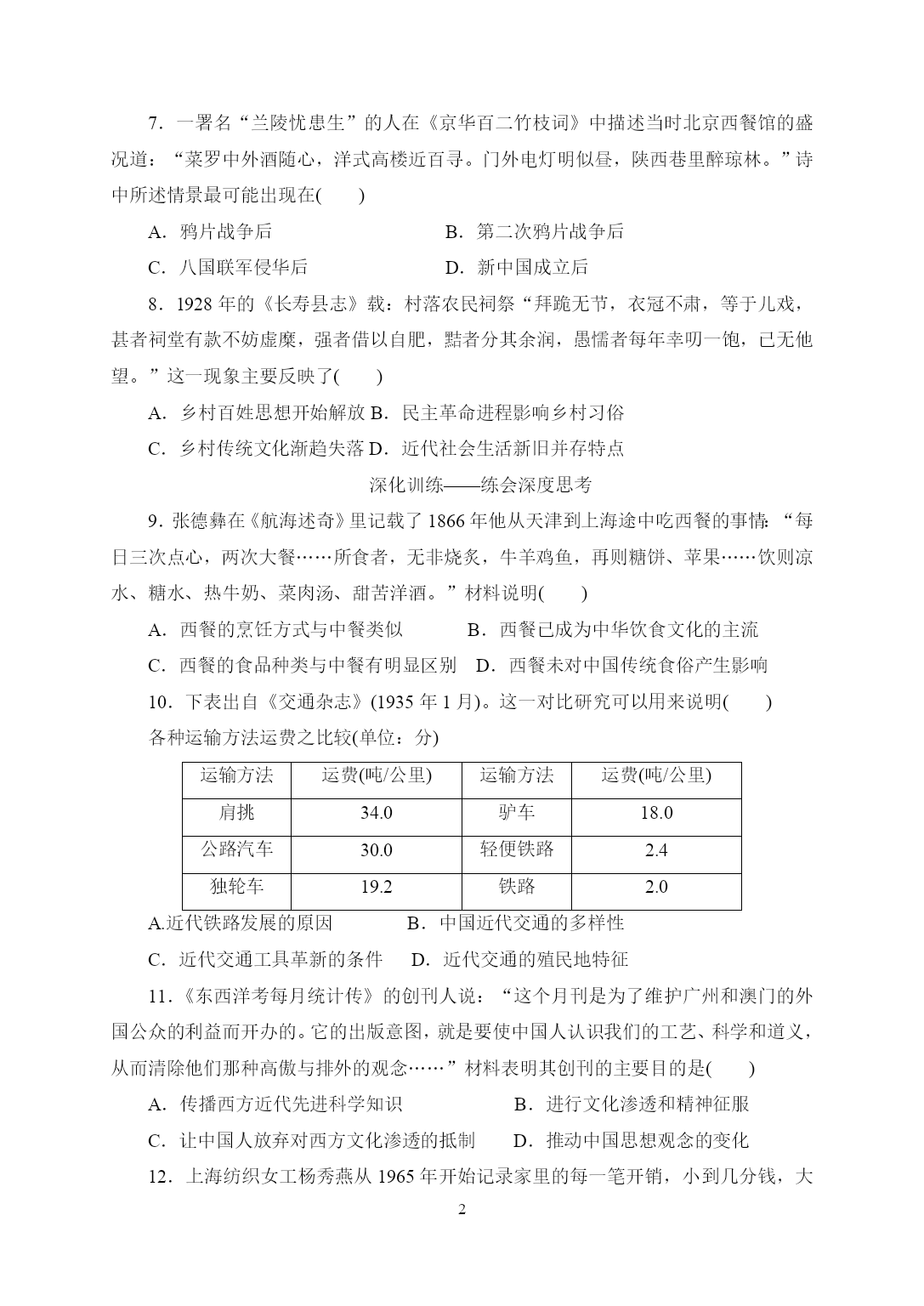
训练21中国近现代社会生活的变迁 基础训练——练熟主干知识 1.梁实秋在《过年》一文中曾回忆道,早在民国建立前一两年,家中除岁方式已然做了“维新”。“我不再奉派出去挨门磕头拜年。我从此不再是磕头虫儿。”促使春节习俗变化的主要原因是() A.辛亥革命使民主共和观念深入人心B.西方民主思潮的影响 C.民国政府移风易俗,废除陋习D.新文化运动的影响 2.有学者认为,中国服饰逐渐丧失民族特点并趋于洋化的重大转型时期是在清末民初。造成这种变化的最根本原因是() A.西方资本主义侵略的加剧B.西式服装的传入和流行 C.国内政治形势的巨大变化D.民族资本主义经济的发展 3.晚清人士恽毓鼎的日记写道:“此辫与我相守五十年,一旦截之,不无恋恋。唯上流社会人俱已濯濯,余既不能杜门自守,不免驰骤于酹酢场中,日受刺激,只可降心从众矣。”由此可见他剪辫是出于() A.被迫顺应时局 B.反清革命的需要 C.彻底与旧风俗决裂 D.改变自己的社会地位 4.自来水在近代上海引进时,出现“水有毒质,饮之有毒,相戒不用”的现象,其反映出() A.中外矛盾尖锐对立 B.城市设施普遍完善 C.生活用水受到污染 D.工业文明受到抵制 5.“女工的工作时间如此之长,而且还要站立操作机器,所以在招募女工的时候,工厂都要求女工是天足。就有一次,因为那女孩是小脚,而把她辞退。”对材料解读正确的是() A.机器生产有助于改变缠足陋习B.工厂招工歧视女工 C.辛亥革命后缠足陋习彻底废除D.女工工作条件有了很大的改善 6.1906年除夕,两广总督岑春煊发布谕告,宣布从明年正月起,废除“婢膝奴颜,有伤气节”的下跪请安,大小官员相见,概用长揖;同时废除禀帖中的“卑职”等用语。其后,湖北、江苏、河南等省纷纷效仿。这种现象说明在当时() A.平等观念在一定范围内传播B.辛亥革命革除中国社会传统陋习 C.三纲五常思想受到严重冲击D.近代文明礼仪被中国人普遍接受 7.一署名“兰陵忧患生”的人在《京华百二竹枝词》中描述当时北京西餐馆的盛况道:“菜罗中外酒随心,洋式高楼近百寻。门外电灯明似昼,陕西巷里醉琼林。”诗中所述情景最可能出现在() A.鸦片战争后 B.第二次鸦片战争后 C.八国联军侵华后 D.新中国成立后 8.1928年的《长寿县志》载:村落农民祠祭“拜跪无节,衣冠不肃,等于儿戏,甚者祠堂有款不妨虚糜,强者借以自肥,黠者分其余润,愚懦者每年幸叨一饱,已无他望。”这一现象主要反映了() A.乡村百姓思想开始解放B.民主革命进程影响乡村习俗 C.乡村传统文化渐趋失落D.近代社会生活新旧并存特点 深化训练——练会深度思考 9.张德彝在《航海述奇》里记载了1866年他从天津到上海途中吃西餐的事情:“每日三次点心,两次大餐……所食者,无非烧炙,牛羊鸡鱼,再则糖饼、苹果……饮则凉水、糖水、热牛奶、菜肉汤、甜苦洋酒。”材料说明() A.西餐的烹饪方式与中餐类似B.西餐已成为中华饮食文化的主流 C.西餐的食品种类与中餐有明显区别D.西餐未对中国传统食俗产生影响 10.下表出自《交通杂志》(1935年1月)。这一对比研究可以用来说明() 各种运输方法运费之比较(单位:分) 运输方法运费(吨/公里)运输方法运费(吨/公里)肩挑34.0驴车18.0公路汽车30.0轻便铁路2.4独轮车19.2铁路2.0A.近代铁路发展的原因B.中国近代交通的多样性 C.近代交通工具革新的条件D.近代交通的殖民地特征 11.《东西洋考每月统计传》的创刊人说:“这个月刊是为了维护广州和澳门的外国公众的利益而开办的。它的出版意图,就是要使中国人认识我们的工艺、科学和道义,从而清除他们那种高傲与排外的观念……”材料表明其创刊的主要目的是() A.传播西方近代先进科学知识B.进行文化渗透和精神征服 C.让中国人放弃对西方文化渗透的抵制D.推动中国思想观念的变化 12.上海纺织女工杨秀燕从1965年开始记录家里的每一笔开销,小到几分钱,大到几百元,无一遗漏,一记就是37年。这本普通百姓的家庭“豆腐账”却被中国历史博物馆当作宝贝一样收藏起来。它的历史价值主要在于() A.记录者是普通百姓B.记录时间具有连续性 C.记录内容是民众的日常生活细节D.反映一定时期的社会历史变迁 13.(节选)阅读下列材料: 材料三中国妇女解放的要求,不但是精神上的,而且是身体上的。……我以为按照中国妇女地位,在决定“男女平等”这个问题之前,更要紧的问题,是决定女子也是个“人”。我们中国的诗礼人家,有客来访时,若男主人不在家,女主人必定隔着门帘回答说:“我家里没有人。”这就是中国的妇女不自算是个“人”的铁证。所以中国妇女,第一必须取得法律家所谓“自然人”的资格,然后才能够说到别的问题,才能够说到和别的人同等权利。 ——陈独秀《我的妇

sy****29
实名认证
内容提供者


最近下载
一种胃肠道超声检查助显剂及其制备方法.pdf
201651206021+莫武林+浅析在互联网时代下酒店的营销策略——以湛江民大喜来登酒店为例.doc
201651206021+莫武林+浅析在互联网时代下酒店的营销策略——以湛江民大喜来登酒店为例.doc
用于空间热电转换的耐高温涡轮发电机转子及其装配方法.pdf
用于空间热电转换的耐高温涡轮发电机转子及其装配方法.pdf
用于空间热电转换的耐高温涡轮发电机转子及其装配方法.pdf
用于空间热电转换的耐高温涡轮发电机转子及其装配方法.pdf
用于空间热电转换的耐高温涡轮发电机转子及其装配方法.pdf
用于空间热电转换的耐高温涡轮发电机转子及其装配方法.pdf
论《离骚》诠释史中的“香草”意蕴.docx