



如果您无法下载资料,请参考说明:
1、部分资料下载需要金币,请确保您的账户上有足够的金币
2、已购买过的文档,再次下载不重复扣费
3、资料包下载后请先用软件解压,在使用对应软件打开
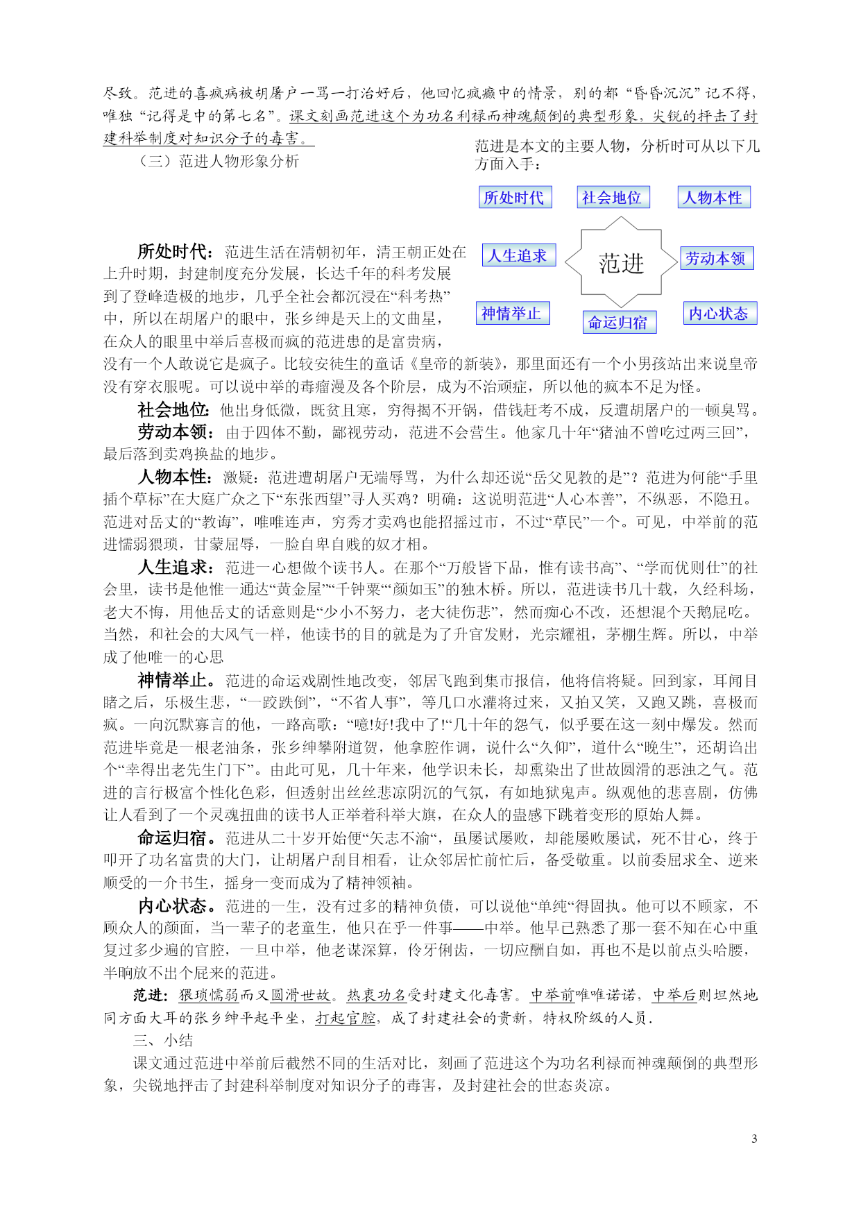
范进中举 教学目标 1、运用夸张、对比手法形象地表现人物性格,揭示文章中心。 2、了解典型材料对刻画人物形象所起的作用。 3、欣赏文章的讽刺艺术。 4、认识封建科举制度的罪恶。 教学重难点 1、了解封建科举制度的毒害。 2、理解对比和讽刺的写法与作用。 教学时间三课时 第一课时 一、导入 同学们,你们知道封建社会选拔人才的最主要的方式是什么吗?(科举。)对了,“中举”是封建社会里读书人梦寐以求的,中了举就能升官发财,吃用不愁……可是范进中举后却疯了,这是怎么回事?结果又怎样呢? 二、作者、作品简介 吴敬梓,清,字敏轩,号粒民,晚年又号文木老人,安徽全淑人。代表作《儒林外史》 《儒林外史》:是我国文学史上一部杰出的现实主义的长篇讽刺小说。全书故事情节虽没有一个主干,可是有一个中心贯穿其间,那就是反对科举制度和封建礼教的毒害,讽刺因因热中功名富贵而造成的极端虚伪、恶劣的社会习气,成功的展示了一幅以封建儒生的生活和精神状态为中心的十八世纪中国社会的风俗画。 封建科举考试制度列表 项目时间参考人考点被录人第一名乡试秋季秀才(又叫会员或进学、相公)省城举人解元会试次年春季举人京城礼部贡士会元殿试/贡士(皇帝主持)进士状元说明:1、乡试是通常是每三年为一次,那年叫乡试年。2、殿试分三甲录取。第一甲取三名依次为状元、榜眼、探花,合称“三甲鼎”。3、秀才是在童试中被录用。这是得功名的起点。 三、字词 星宿(xiù)斋公(zhāi)醉醺醺(xūn)癞蛤蟆(lài)阎王(yán)紧攥(zuàn)带挈(qiè)腆(tiǎn)啐(cuì)嗑(hé)讳(huì)兀(wù)绾(wǎn)轩敞(chǎng)瘟(wēn)桑梓(zǐ) 四、熟读课文,思考以下问题。 1、快速默读课文,给自然段标号。 2、用简洁的语言概述故事情节。 3、课文结构分析 《范进中举》按故事情节的发展,可分为中举前和中举后两大部分。 第一部分:写范进中举之前的情况。 可再分出两层:范进进学(中了秀才)回家,丈人胡屠户前来贺喜; 范进向胡屠户借盘费应乡试,遭到拒绝和辱骂。 通过这两件事,写出了范进中举之前生活的艰难困顿和社会地位的卑微低下。 第二部分:写范进中举喜极发疯及中举以后社会地位显著变化。 这一部分分三层:范进发疯; 胡屠户治疯; 张乡伸拜会和胡屠户受赠。 五、思考与作业:课后继续阅读课文,比较范进中举前后社会地位、经济状况的显著变化。 第二课时 一、复习导入 二、课文分析 (一)跳读全文,思考: 1、范进中举前、中举后在经济状况和社会地位上发生了怎样的变化? 2、范进中举前、中举后在性格上有了怎样的改变? 生活境况社会地位众人态度处事态度(性格) 世 态 炎 凉 趋 炎 附 势 中 举 前住茅草房 每日小菜饭 不知猪油味 母亲饿得两眼看不见 乡试无盘费现世宝 癞虾蟆 烂忠厚没用的人 尖嘴猴腮 不三不四 地住卑微屠户任意辱骂 乡邻不睬甘受屈辱 唯唯连声对比、讽刺 中 举 前金银财宝多多 吃穿用度不愁范老爷 文曲星 贤婿老爷 张乡绅的“世弟兄” 地位尊贵乡亲:拿蛋送酒的、背米捉鸡的、搬桌拿椅的 屠户:送肉送钱 张乡绅:称兄连谊的、送银赠房的对张乡绅:逢迎自如 对胡屠户:虚伪势利科举制度毒害读书人的心灵,封建等级观念“深入人心”。 (二)精彩段落赏析 研读“范进疯了”这一精彩片段,思考: 1、范进喜疯的过程可分为几个过程? 2、语段中哪些内容属于侧面描写?这些侧面描写分别起了什么作用? 3、对范进疯态的描写运用了什么写作手法?讽刺了什么? 4、范进一生热衷科举追求功名利禄,为什么中了举人反而疯了? 范进中了举,情形就完全不同了。几十年来的贫困、屈辱一旦过去,梦寐以求的功名富贵一旦出现,政治、经济、社会地位一旦改变就使他惊喜得发了疯。那可憎可笑的疯癫形象被描绘得淋漓尽致。范进的喜疯病被胡屠户一骂一打治好后,他回忆疯癫中的情景,别的都“昏昏沉沉”记不得,唯独“记得是中的第七名”。课文刻画范进这个为功名利禄而神魂颠倒的典型形象,尖锐的抨击了封建科举制度对知识分子的毒害。 (三)范进人物形象分析 所处时代:范进生活在清朝初年,清王朝正处在 上升时期,封建制度充分发展,长达千年的科考发展 到了登峰造极的地步,几乎全社会都沉浸在“科考热” 中,所以在胡屠户的眼中,张乡绅是天上的文曲星, 在众人的眼里中举后喜极而疯的范进患的是富贵病, 没有一个人敢说它是疯子。比较安徒生的童话《皇帝的新装》,那里面还有一个小男孩站出来说皇帝没有穿衣服呢。可以说中举的毒瘤漫及各个阶层,成为不治顽症,所以他的疯本不足为怪。 社会地位:他出身低微,既贫且寒,穷得揭不开锅,借钱赶考不成,反遭胡屠户的一顿臭骂。 劳动本领:由于四体不勤,鄙视劳动,范进不会营生。他家几

sy****29
实名认证
内容提供者


最近下载
一种胃肠道超声检查助显剂及其制备方法.pdf
201651206021+莫武林+浅析在互联网时代下酒店的营销策略——以湛江民大喜来登酒店为例.doc
201651206021+莫武林+浅析在互联网时代下酒店的营销策略——以湛江民大喜来登酒店为例.doc
用于空间热电转换的耐高温涡轮发电机转子及其装配方法.pdf
用于空间热电转换的耐高温涡轮发电机转子及其装配方法.pdf
用于空间热电转换的耐高温涡轮发电机转子及其装配方法.pdf
用于空间热电转换的耐高温涡轮发电机转子及其装配方法.pdf
用于空间热电转换的耐高温涡轮发电机转子及其装配方法.pdf
用于空间热电转换的耐高温涡轮发电机转子及其装配方法.pdf
论《离骚》诠释史中的“香草”意蕴.docx