北鼎教育 2014年北京外国语大学 法语语言文学专业参考.pdf 立即下载
2024-09-17
约1.8千字
约4页
0
361KB
举报 版权申诉
预览加载中,请您耐心等待几秒...

北鼎教育 2014年北京外国语大学 法语语言文学专业参考.pdf

北鼎教育2014年北京外国语大学法语语言文学专业参考.pdf

预览

在线预览结束,喜欢就下载吧,查找使用更方便

10 金币

下载文档

如果您无法下载资料,请参考说明:

1、部分资料下载需要金币,请确保您的账户上有足够的金币

2、已购买过的文档,再次下载不重复扣费

3、资料包下载后请先用软件解压,在使用对应软件打开

全国唯一专注北外考研专业课高端辅导品牌
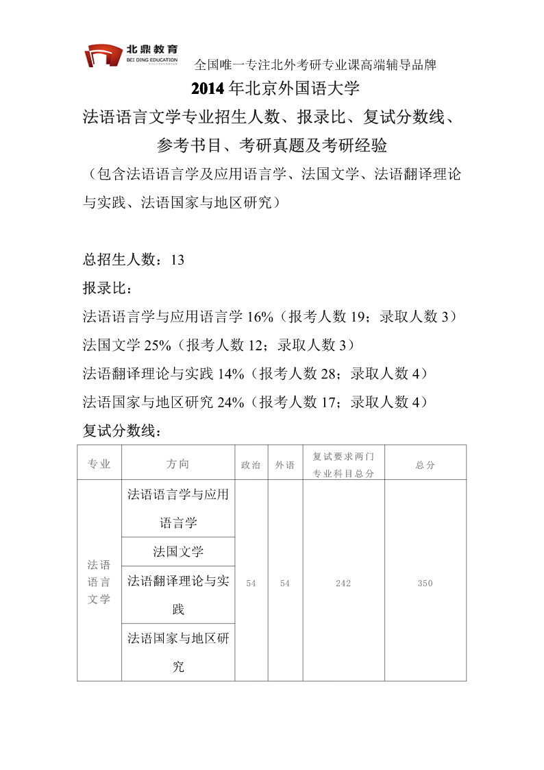
2014年北京外国语大学
法语语言文学专业招生人数、报录比、复试分数线、
参考书目、考研真题及考研经验
(包含法语语言学及应用语言学、法国文学、法语翻译理论
与实践、法语国家与地区研究)

总招生人数:13
报录比:

法语语言学与应用语言学16%(报考人数19;录取人数3)
法国文学25%(报考人数12;录取人数3)
法语翻译理论与实践14%(报考人数28;录取人数4)
法语国家与地区研究24%(报考人数17;录取人数4)
复试分数线:

复试要求两门
专业方向政治外语总分
专业科目总分
法语语言学与应用

语言学

法国文学
法语
语言法语翻译理论与实5454242350
文学
践

法语国家与地区研

究
全国唯一专注北外考研专业课高端辅导品牌

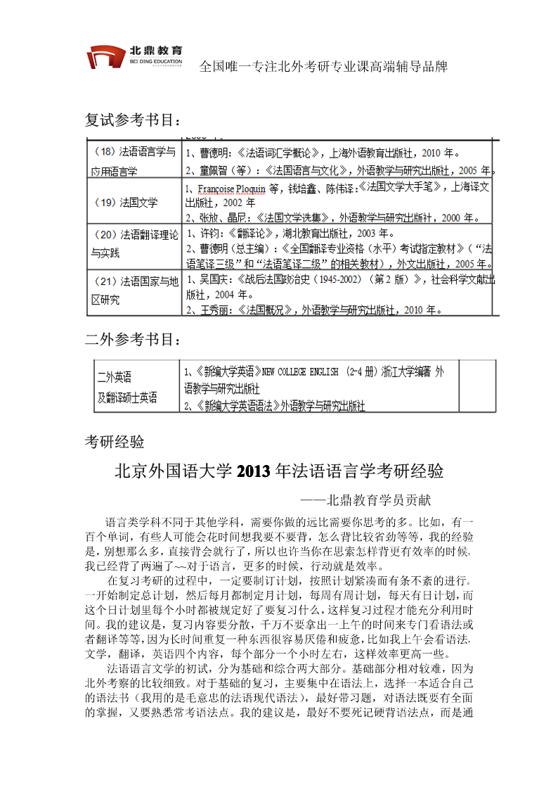
复试参考书目:


二外参考书目:


考研经验
北京外国语大学2013年法语语言学考研经验
——北鼎教育学员贡献
语言类学科不同于其他学科,需要你做的远比需要你思考的多。比如,有一
百个单词,有些人可能会花时间想我要不要背,怎么背比较省劲等等,我的经验
是,别想那么多,直接背会就行了,所以也许当你在思索怎样背更有效率的时候,
我已经背了两遍了~~对于语言,更多的时候,行动就是效率。
在复习考研的过程中,一定要制订计划,按照计划紧凑而有条不紊的进行。
一开始制定总计划,然后每月都制定月计划,每周有周计划,每天有日计划,而
这个日计划里每个小时都被规定好了要复习什么,这样复习过程才能充分利用时
间。我的建议是,复习内容要分散,千万不要拿出一上午的时间来专门看语法或
者翻译等等,因为长时间重复一种东西很容易厌倦和疲惫,比如我上午会看语法,
文学,翻译,英语四个内容,每个部分一个小时左右,这样效率更高一些。
法语语言文学的初试,分为基础和综合两大部分。基础部分相对较难,因为
北外考察的比较细致。对于基础的复习,主要集中在语法上,选择一本适合自己
的语法书(我用的是毛意忠的法语现代语法),最好带习题,对语法既要有全面
的掌握,又要熟悉常考语法点。我的建议是,最好不要死记硬背语法点,而是通
全国唯一专注北外考研专业课高端辅导品牌
过做习题查缺补漏,巩固语法点。综合考查内容包括语言学,法国政治,法国文
学,和翻译,考查内容很多,但是在考研复习的过程中,相比于基础,综合部分
还是有很大的提升空间的,因为需要你记忆和背诵的部分很多,这一点我感受最
深的是法国文学,我刚开始复习考研时可以说对文学一无所知,但北外文学方向
参考书目主要是文学大手笔,不算大的一本书,但信息量很大,有73个作家,
我就几乎把每个作家的特点与代表作品都背过了,而且不是背一遍,你背一下就
会知道,背一遍几乎忘掉一大半,这就需要你重复与坚持重复,我算下来文学大
手笔差不多背了五遍。在综合卷文学部分,明显有一种厚积薄发的感觉。
对于复试,笔试内容其实是初试的浓缩版,所以就不多说了。关于面试,我
的建议是,复试前的一个月坚持读法语(个人推荐法语语言与文化这本书),培
养语感,培养脱口而出的能力,自己可以适当的准备一些你认为老师会问的问题,
但个人觉得,准备是其次,关键还是平时对口语的训练,因为老师一般会即兴问
你问题,这些都无从准备,面试时不要太紧张,老师还是很亲和的,问题不会太
难,把自己心里想说的表达清楚就行了。
另外,我想说一下在北鼎上课的感受,课时安排很人性化,老师辅导的很认
真,很仔细,尤其在复习方向上给你非常正确的引导,避免了复习过程中的很多
无用功,让复习更具有针对性,更有效率。

北鼎针对性考研课程
北鼎教育是全国唯一专门致力于北京外国语大学考研、
保研、考博辅导的高端教育品牌,拥有北外考研所有专业的
辅导师资。考研专业课辅导很特殊,每个学校都不一样,一
个无论多么大的机构都无法提供所有学校的考研专业课辅
导,如果想提高辅导质量,只能走专业化道路,北鼎只辅导
北外考研,专心做一件事。
2013年北鼎教育北外考研专业课辅导学员86%进入
复试,复试辅导学员99%成功录取北外!北鼎教育高端专
业品牌的最好见证!具体学员信息可与北鼎客服咨询核对,
北鼎辅导效果绝无虚假。
北外考研一次成功,只在北鼎教育!
全国唯一专注北外考研专业课高端辅导品牌
个性化定制辅导:


二外辅导课程
查看更多
单篇购买
VIP会员(1亿+VIP文档免费下)

扫码即表示接受《下载须知》

北鼎教育 2014年北京外国语大学 法语语言文学专业参考

文档大小:361KB

限时特价:扫码查看

• 请登录后再进行扫码购买
• 使用微信/支付宝扫码注册及付费下载,详阅 用户协议 隐私政策
• 如已在其他页面进行付款,请刷新当前页面重试
• 付费购买成功后,此文档可永久免费下载
全场最划算
12个月
199.0
¥360.0
限时特惠
3个月
69.9
¥90.0
新人专享
1个月
19.9
¥30.0
24个月
398.0
¥720.0
6个月会员
139.9
¥180.0

6亿VIP文档任选,共次下载特权。

已优惠

微信/支付宝扫码完成支付,可开具发票

VIP尽享专属权益

VIP文档免费下载

赠送VIP文档免费下载次数

阅读免打扰

去除文档详情页间广告

专属身份标识

尊贵的VIP专属身份标识

高级客服

一对一高级客服服务

多端互通

电脑端/手机端权益通用