




如果您无法下载资料,请参考说明:
1、部分资料下载需要金币,请确保您的账户上有足够的金币
2、已购买过的文档,再次下载不重复扣费
3、资料包下载后请先用软件解压,在使用对应软件打开
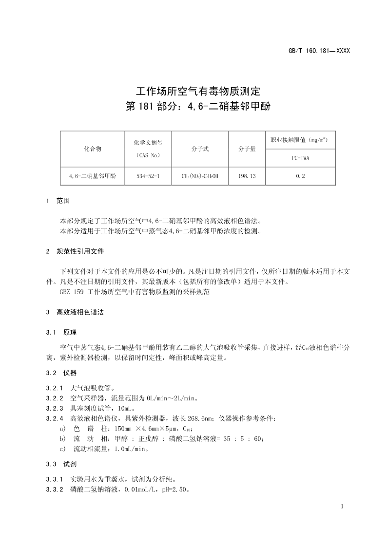
ICS13.100 C52 中华人民共和国国家职业卫生标准 GBZ/T160.181—XXXX 代替GBZ/T160.XX—XXXX 工作场所空气有毒物质测定 第181部分:4,6-二硝基邻甲酚 Part181:Methodfordeterminationof4,6-dinitro-o-cresol intheairofworkplace (征求意见稿) XXXX-XX-XX发布XXXX-XX-XX实施 GB/T160.181—XXXX 前言 根据《中华人民共和国职业病防治法》制定本部分。 GBZ/T160《工作场所空气有毒物质测定》现分为以下二百六十部分。 本部分为GBZ/T160的第181部分。 本部分按照GB/T1.1-2009的规则起草。 本部分由中华人民共和国国家卫生和计划生育委员会职业卫生标准专业委员会提出。 本部分由中华人民共和国国家卫生和计划生育委员会批准。 本部分中的主要起草单位和主要起草人 主要起草单位:苏州市疾病预防控制中心。 主要起草人:丁建森、王春民和李建。 本部分首次发布于2013年。 I GB/T160.181—XXXX 工作场所空气有毒物质测定 第181部分:4,6-二硝基邻甲酚 3 化学文摘号职业接触限值(mg/m) 化合物分子式分子量 (CASNo)PC-TWA 4,6-二硝基邻甲酚534-52-1CH3(NO2)2C6H2OH198.130.2 1范围 本部分规定了工作场所空气中4,6-二硝基邻甲酚的高效液相色谱法。 本部分适用于工作场所空气中蒸气态4,6-二硝基邻甲酚浓度的检测。 2规范性引用文件 下列文件对于本文件的应用是必不可少的。凡是注日期的引用文件,仅所注日期的版本适用于本文 件。凡是不注日期的引用文件,其最新版本(包括所有的修改单)适用于本文件。 GBZ159工作场所空气中有害物质监测的采样规范 3高效液相色谱法 3.1原理 空气中蒸气态4,6-二硝基邻甲酚用装有乙二醇的大气泡吸收管采集,直接进样,经C18液相色谱柱分 离,紫外检测器检测,以保留时间定性,峰面积或峰高定量。 3.2仪器 3.2.1大气泡吸收管。 3.2.2空气采样器,流量范围为0L/min~2L/min。 3.2.3具塞刻度试管,10mL。 3.2.4高效液相色谱仪,具紫外检测器,波长268.6nm;仪器操作参考条件: a)色谱柱:150mm×4.6mm×5µm,C18; b)流动相:甲醇:正戊醇:磷酸二氢钠溶液=35:5:60; c)流动相流量:1.0mL/min。 3.3试剂 3.3.1实验用水为重蒸水,试剂为分析纯。 3.3.2磷酸二氢钠溶液,0.01moL/L,pH=2.50。 1 GB/T160.181—XXXX 3.3.3乙二醇,色谱鉴定无干扰峰。 3.3.4标准溶液:准确称取一定量的4,6-二硝基邻甲酚(色谱纯),用乙二醇溶解,并定量转移入容 量瓶中,稀释至刻度,为4,6-二硝基邻甲酚标准贮备液。临用前,用乙二醇稀释成1.0mg/mL4,6-二硝 基邻甲酚标准溶液。或用国家认可的标准溶液配制。 3.4样品的采集、运输和保存 3.4.1现场采样按照GBZ159执行。 3.4.2样品采集:在采样点,串连2只各装有10.0mL乙二醇的大气泡吸收管,以定点采样方式、1L/min 流量,采集15min~30min空气样品。 3.4.3样品空白:将装有10.0mL乙二醇的大气泡吸收管带至采样点,除不连接空气采样器采集空气样 品外,其余操作同样品。每组样品制备2~10个样品空白。 3.4.4采样后,立即封闭大气泡吸收管的进出气口,置于清洁的容器内运输和保存,室温下,样品可 保存3d。 3.5分析步骤 3.5.1样品处理:用采过样的吸收液洗涤大气泡吸收管的进气管内壁3次,混匀后,供测定。若采样 过程中有乙二醇因发挥损失,则补充至10.0mL后,供测定。若吸收液中4,6-二硝基邻甲酚浓度超过测 定范围,用乙二醇稀释后测定,计算时乘以稀释倍数。 3.5.2标准系列的配制和测定:至少取5只具塞刻度试管,用乙二醇稀释标准溶液成0.0µg/mL~ 100.0µg/mL浓度范围的4,6-二硝基邻甲酚标准系列;参照仪器操作条件,将高效液相色谱仪调节至最 佳测定状态,进样50.0µL,分别测定各标准系列,每个浓度重复测定3次,以测得的峰面积均值对相 应的4,6-二硝基邻甲酚浓度(µg/mL)绘制标准曲线或计算回归方程。 3.5.3样品测定:用测定标准系列的操作条件测定样品和样品空白的吸收液。测得的峰面积值由标准 曲线或回归方程得4,6-二硝基邻甲酚的浓度(µg/mL)。 3.6计算 3.6.1按式(1)将采样体积换算

17****21
实名认证
内容提供者


最近下载
一种胃肠道超声检查助显剂及其制备方法.pdf
201651206021+莫武林+浅析在互联网时代下酒店的营销策略——以湛江民大喜来登酒店为例.doc
201651206021+莫武林+浅析在互联网时代下酒店的营销策略——以湛江民大喜来登酒店为例.doc
用于空间热电转换的耐高温涡轮发电机转子及其装配方法.pdf
用于空间热电转换的耐高温涡轮发电机转子及其装配方法.pdf
用于空间热电转换的耐高温涡轮发电机转子及其装配方法.pdf
用于空间热电转换的耐高温涡轮发电机转子及其装配方法.pdf
用于空间热电转换的耐高温涡轮发电机转子及其装配方法.pdf
用于空间热电转换的耐高温涡轮发电机转子及其装配方法.pdf
论《离骚》诠释史中的“香草”意蕴.docx