




如果您无法下载资料,请参考说明:
1、部分资料下载需要金币,请确保您的账户上有足够的金币
2、已购买过的文档,再次下载不重复扣费
3、资料包下载后请先用软件解压,在使用对应软件打开
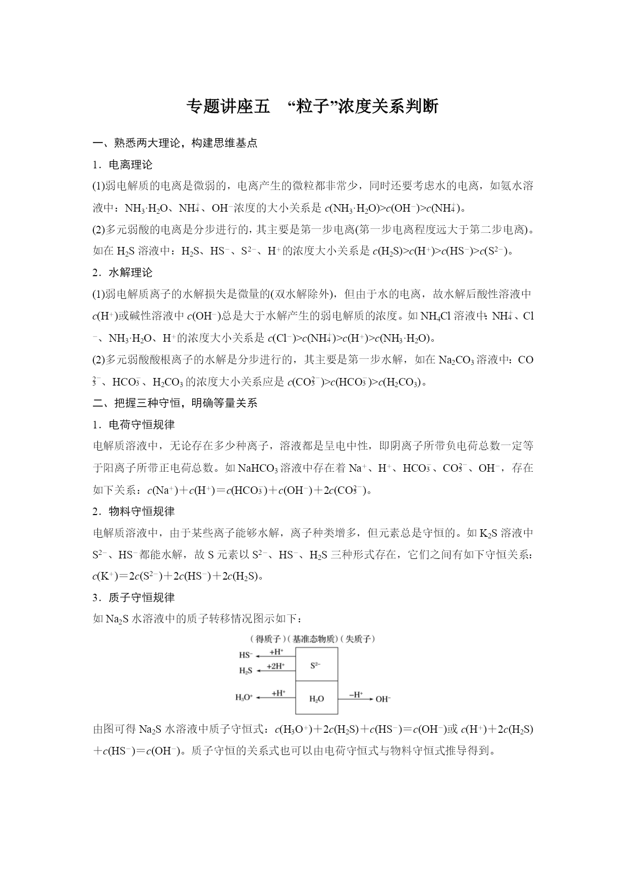
专题讲座五“粒子”浓度关系判断 一、熟悉两大理论,构建思维基点 1.电离理论 (1)弱电解质的电离是微弱的,电离产生的微粒都非常少,同时还要考虑水的电离,如氨水溶液中:NH3·H2O、NHeq\o\al(+,4)、OH-浓度的大小关系是c(NH3·H2O)>c(OH-)>c(NHeq\o\al(+,4))。 (2)多元弱酸的电离是分步进行的,其主要是第一步电离(第一步电离程度远大于第二步电离)。如在H2S溶液中:H2S、HS-、S2-、H+的浓度大小关系是c(H2S)>c(H+)>c(HS-)>c(S2-)。 2.水解理论 (1)弱电解质离子的水解损失是微量的(双水解除外),但由于水的电离,故水解后酸性溶液中c(H+)或碱性溶液中c(OH-)总是大于水解产生的弱电解质的浓度。如NH4Cl溶液中:NHeq\o\al(+,4)、Cl-、NH3·H2O、H+的浓度大小关系是c(Cl-)>c(NHeq\o\al(+,4))>c(H+)>c(NH3·H2O)。 (2)多元弱酸酸根离子的水解是分步进行的,其主要是第一步水解,如在Na2CO3溶液中:COeq\o\al(2-,3)、HCOeq\o\al(-,3)、H2CO3的浓度大小关系应是c(COeq\o\al(2-,3))>c(HCOeq\o\al(-,3))>c(H2CO3)。 二、把握三种守恒,明确等量关系 1.电荷守恒规律 电解质溶液中,无论存在多少种离子,溶液都是呈电中性,即阴离子所带负电荷总数一定等于阳离子所带正电荷总数。如NaHCO3溶液中存在着Na+、H+、HCOeq\o\al(-,3)、COeq\o\al(2-,3)、OH-,存在如下关系:c(Na+)+c(H+)=c(HCOeq\o\al(-,3))+c(OH-)+2c(COeq\o\al(2-,3))。 2.物料守恒规律 电解质溶液中,由于某些离子能够水解,离子种类增多,但元素总是守恒的。如K2S溶液中S2-、HS-都能水解,故S元素以S2-、HS-、H2S三种形式存在,它们之间有如下守恒关系:c(K+)=2c(S2-)+2c(HS-)+2c(H2S)。 3.质子守恒规律 如Na2S水溶液中的质子转移情况图示如下: 由图可得Na2S水溶液中质子守恒式:c(H3O+)+2c(H2S)+c(HS-)=c(OH-)或c(H+)+2c(H2S)+c(HS-)=c(OH-)。质子守恒的关系式也可以由电荷守恒式与物料守恒式推导得到。 三、典例导悟,分类突破 1.粒子种类的判断 [例1](1)NaHCO3溶液中:_______________________________________________。 (2)Na2CO3溶液中:_______________________________________________________。 (3)NaHCO3和Na2CO3的混合溶液中:_______________________________________。 (4)向NaOH溶液中通入CO2气体(任意量):__________________________________。 答案(1)(2)(3)(4)粒子种类都是离子:Na+、COeq\o\al(2-,3)、HCOeq\o\al(-,3)、OH-、H+;分子:H2CO3、H2O 判断盐溶液中粒子种类时,首先要清楚盐溶液中的电离、水解情况,特别是多步电离和多步水解。 如:(1)NaHCO3溶液中,因NaHCO3===Na++HCOeq\o\al(-,3),HCOeq\o\al(-,3)COeq\o\al(2-,3)+H+,HCOeq\o\al(-,3)+H2OH2CO3+OH-,H2OH++OH-。故溶液中的离子有:Na+、COeq\o\al(2-,3)、HCOeq\o\al(-,3)、OH-、H+;分子有:H2CO3、H2O。 2.单一溶液中离子浓度的关系 [例2]0.1mol·L-1的NH4Cl溶液 (1)粒子种类:________________________________________________________________。 (2)离子浓度大小关系:________________________________________________________。 (3)物料守恒:________________________________________________________________。 答案(1)Cl-、NHeq\o\al(+,4)、H+、OH-、NH3·H2O、H2O (2)c(

雨巷****莺莺
实名认证
内容提供者


最近下载
一种基于双轨缆道的牵引式雷达波在线测流系统.pdf
一种基于双轨缆道的牵引式雷达波在线测流系统.pdf
一种胃肠道超声检查助显剂及其制备方法.pdf
201651206021+莫武林+浅析在互联网时代下酒店的营销策略——以湛江民大喜来登酒店为例.doc
201651206021+莫武林+浅析在互联网时代下酒店的营销策略——以湛江民大喜来登酒店为例.doc
用于空间热电转换的耐高温涡轮发电机转子及其装配方法.pdf
用于空间热电转换的耐高温涡轮发电机转子及其装配方法.pdf
用于空间热电转换的耐高温涡轮发电机转子及其装配方法.pdf
用于空间热电转换的耐高温涡轮发电机转子及其装配方法.pdf
用于空间热电转换的耐高温涡轮发电机转子及其装配方法.pdf