




如果您无法下载资料,请参考说明:
1、部分资料下载需要金币,请确保您的账户上有足够的金币
2、已购买过的文档,再次下载不重复扣费
3、资料包下载后请先用软件解压,在使用对应软件打开
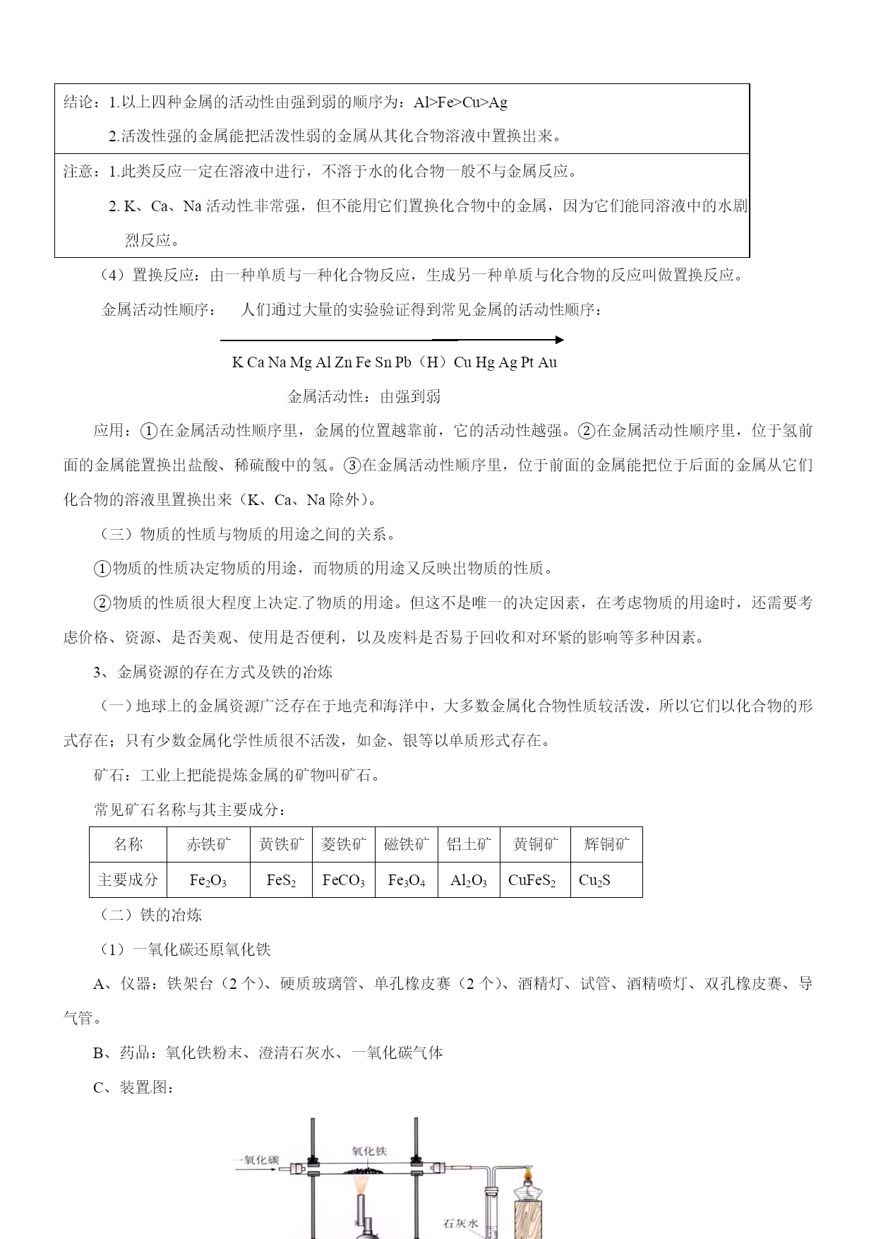
备战2017中考二轮复习之《考点突击——重点突出》 专题2-4金属和金属材料 考纲解读 金属和金属材料在中考中占有重要地位,本专题中金属的物理特性(如:导电性、导热性、延展性)、金属的生锈与防锈、铁矿石炼铁、合金等知识紧密联系生产实际,非常符合中考的考查方向——利用化学知识解决生产生活中的实际问题,所以本专题特别受中考命题者的青睐。同时,难点多,陷阱多,也是本专题的一大特色,如金属与酸反应中的量的问题、金属与多种盐溶液反应、设计实验验证金属的活动性顺序、天平的平衡问题等内容,考题以选择、填空、实验探究题为主,容易丢分,很多同学临近中考都对其“望而生畏”,所以如果想在中考中取得化学高分,必须理清这类题目的解题思路,铲除中考一大“拦路虎”。 中考题揭秘 1.(2014年广东省广州市)下列关于金属材料的说法中,不正确的是() A.生铁、硬铝、焊锡都属于合金B.铜有良好的导电性,因而大量用于制作电线 C.铝表面易生成致密氧化铝薄膜,因而具有良好的抗腐蚀性D.锈蚀后的铁制品没有回收价值 2.(2014年山东省威海市)下列现象或事实,可用金属活动性作出合理解释的是() ①黄铜(铜锌合金)外观与黄金相似,但可将两者放入稀盐酸中加以区别;②金属铝比金属锌更耐腐蚀,说明锌比铝活动性强;③用硫酸铜、石灰水配制农药波尔多液时,不能用铁制容器;④铜的导电性比铁强 A.②④B.①③C.②③D.①②③ 3.(2014年浙江省绍兴市)如图,表示镁、铜与其氧化物的质量关系。图线不重合的原因是() A.镁和铜的密度不同 B.与等质量的镁和铜化合的氧元素质量不同 C.加热不充分,没有完全氧化 D.实验的误差造成 要点归纳 1、金属材料 金属材料包括纯金属和合金两类。金属属于金属材料,但金属材料不一定是纯金属,也可能是合金。 合金 (1)在金属中加热熔合某些金属和非金属,形成具有金属特性的物质。 注意:①合金是金属与金属或金属与非金属的混合物。 ②合金的很多性能与组成它们的纯金属不同,使合金更容易适于不同的用途。 ③日常使用的金属材料,大多数为合金。 ④金属在熔合了其它金属和非金属后,不仅组成上发生了变化,其内部组成结构也发生了改变,从而引起性质的变化。 (2)合金的形成条件:其中任一金属的熔点不能高于另一金属的沸点(当两种金属形成合金时)。 (3)合金与组成它们的纯金属性质比较:硬度大;熔点低 下面是黄铜和铜片,焊锡和锡,铝合金和铝线的有关性质比较: 性质比较铜[来源:Z,xx,k.Com]锡[来源:学科网][来源:Zxxk.Com]铝[来源:Z_xx_k.Com]黄铜铜焊锡锡铝合金铝光泽与颜色黄色 有光泽紫红色 有光泽深灰色 金属光泽银白色 有光泽银白色 有光泽银白色 有光泽硬度比铜大坚韧硬度大质软坚硬质软熔点比铜低较高比锡低较低比铝低较高(4)几种常见合金 ①铁合金:主要包括生铁和钢,它们的区别是含碳量不同,生铁含碳量2%-4.3%,钢的含碳量为0.03%—2%。钢比生铁具有更多的优良性能,易于加工,用途更为广泛。 ②铝合金:铝中加入镁、铜、锌等金属形成合金。广泛应用于制造飞机、舰艇和载重汽车等,可增加它们的载重量以及提高运行速度,并具有抗海水腐蚀、避磁性等特点。 ③铜合金:黄铜:铜、锌的合金;青铜:铜、锡的合金;白铜:铜、镍的合金。 ④钛和钛合金:被认为是21世纪的重要金属材料。性质:优异的耐腐蚀性,对海水、空气和若干腐蚀介质都稳定,可塑性好,强度大,有密度小,又称亲生物金属。用途:喷气式发动机、飞机机身、人造卫星外壳、火箭壳体、医学补形、造纸、人造骨、海水淡化设备、海轮、舰艇的外壳等。 (三)金属制品是由金属材料制成的,铁、铜、铝及其合金是人类使用最多的金属材料。 (四)商朝,人们开始使用青铜器;春秋时期开始冶铁;战国时期开始炼钢;铜和铁一直是人类广泛应用的金属材料。在100多年前,又开始了铝的使用,因铝具有密度小和抗腐蚀等许多优良性能,铝的产量已超过了铜,位于第二位。 2、金属的性质及用途 (一)物理性质 (1)共性:大多数金属都具有金属光泽,密度和硬度较大,熔沸点较高,具有良好的延展性和导电、导热性,在室温下除汞为液体,其余金属均为固体。 (2)一些金属的特性:铁、铝等大多数金属都呈银白色,铜呈紫红色,金呈黄色;常温下大多数金属都是固体,汞却是液体;各种金属的导电性、导热性、密度、熔点、硬度等差异较大;银的导电性和导热性最好,锇的密度最大,锂的密度最小,钨的熔点最高,汞的熔点最低,铬的硬度最大。 (二)化学性质 (1)金属与氧气的反应 金属条件反应方程式现象Mg常温下(在空气中2Mg+O2=2MgO银白色镁条在空气中表面逐渐变暗,生成白色固体。点燃时(在空气中或在氧气中)2Mg+O22MgO剧烈燃烧,发出耀眼的白光,生成一种白色固体。Al常温

猫巷****志敏
实名认证
内容提供者


最近下载
一种基于双轨缆道的牵引式雷达波在线测流系统.pdf
一种基于双轨缆道的牵引式雷达波在线测流系统.pdf
一种胃肠道超声检查助显剂及其制备方法.pdf
201651206021+莫武林+浅析在互联网时代下酒店的营销策略——以湛江民大喜来登酒店为例.doc
201651206021+莫武林+浅析在互联网时代下酒店的营销策略——以湛江民大喜来登酒店为例.doc
用于空间热电转换的耐高温涡轮发电机转子及其装配方法.pdf
用于空间热电转换的耐高温涡轮发电机转子及其装配方法.pdf
用于空间热电转换的耐高温涡轮发电机转子及其装配方法.pdf
用于空间热电转换的耐高温涡轮发电机转子及其装配方法.pdf
用于空间热电转换的耐高温涡轮发电机转子及其装配方法.pdf