试题-全国-2006_北京四中九年级化学期中复习(1-5单元)新课标 人教版.rar 立即下载
2023-03-05
约6.6千字
约16页
0
165KB
举报 版权申诉
预览加载中,请您耐心等待几秒...

试题-全国-2006_北京四中九年级化学期中复习(1-5单元)新课标 人教版.rar

北京四中九年级化学期中复习(1-5单元)新课标 人教版.doc

预览

免费试读已结束,剩余 11 页请下载文档后查看

10 金币

下载文档

如果您无法下载资料,请参考说明:

1、部分资料下载需要金币,请确保您的账户上有足够的金币

2、已购买过的文档,再次下载不重复扣费

3、资料包下载后请先用软件解压,在使用对应软件打开

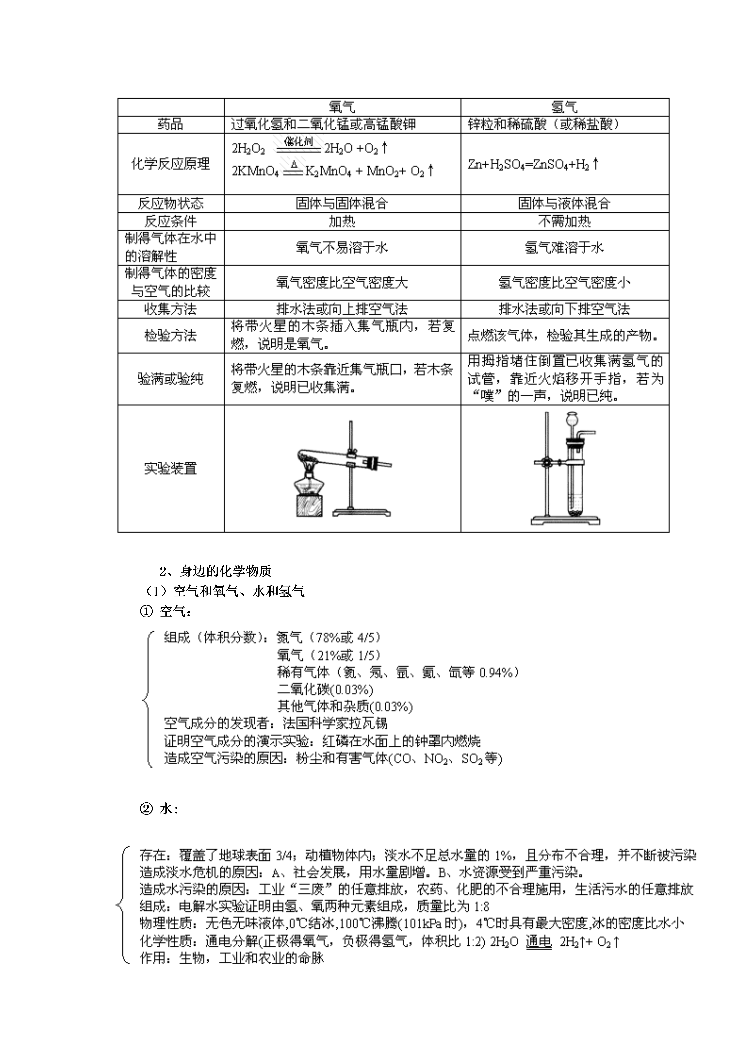
北京四中九年级化学期中复习(1-5单元)撰稿人:魏国福责编:张立[知识网络]1、基本实验技能(1)常用化学仪器的分类初中化学仪器中常用仪器虽然有20多种,但根据课程标准要求,应该重点掌握的有试管、试管夹、酒精灯、烧杯、量筒、漏斗、铁架台、药匙、胶头滴管、集气瓶、水槽、蒸发皿。对以上仪器主要掌握它们的用途、用法和使用的注意事项。(2)化学实验基本操作①药品的取用②物质的加热③过滤仪器:漏斗、烧杯、玻璃棒、铁架台、滤纸④仪器的装配和气密性的检验⑴装配顺序:从下往上、从左到右⑵气密性检查操作:管端入水—使容器内气体受热—出现气泡—冷却—出现水柱⑤仪器的洗涤⑴方法:注水半,振荡。用试管刷柔力刷洗⑵难溶物的洗涤:A油脂:热的纯碱或洗涤剂B难溶氧化物、碱或碳酸盐:加稀盐酸⑶洗净的标志:水膜均匀,不成滴不成股(3)氧气、氢气的实验室制法和收集2、身边的化学物质(1)空气和氧气、水和氢气①空气:②水:③氧气:④氢气(拓展性课题):(2)几种可燃物在空气或氧气中燃烧现象的比较反应物火焰或光生成物化学方程式镁在空气中燃烧耀眼的强光并放热白色固体2Mg+O22MgO铁在氧气中燃烧剧烈燃烧,火星四射,放出大量的热黑色固体3Fe+2O2Fe3O4铝在氧气中燃烧剧烈燃烧,发出耀眼的强光,放出大量的热白色粉末4Al+3O22Al2O3木炭在空气中燃烧木炭在氧气中燃烧持续红热,无烟发出白光并放热生成使澄清石灰水变浑浊的气体C+O2CO2硫在氧气中燃烧硫在空气中燃烧明亮蓝紫色火焰微弱的淡蓝色火焰并放热有刺激性气味的有毒气体S+O2SO2磷在氧气中燃烧火焰呈黄白色并放热大量白烟4P+5O22P2O5蜡烛在氧气中燃烧发出白光并放热水珠和使澄清石灰水变浑浊的气体氢气在空气中燃烧淡蓝色火焰并放热水珠附在烧杯内壁上2H2+O22H2OCO在空气中燃烧蓝色火焰并放热生成使澄清石灰水变浑浊的气体2CO+O22CO2CH4在空气中燃烧蓝色火焰并放热水珠和使澄清石灰水变浑浊的气体CH4+2O2CO2+2H2O(3)物质的化学名称、俗名和化学式汞(水银)Hg硫(硫磺)S氧化钙(生石灰)CaO氧化铁(铁锈的主要成分)Fe2O3碱式碳酸铜(铜绿)Cu2(OH)2CO3氯化钠(食盐)NaCl乙醇(酒精)C2H5OH硫酸铜晶体(蓝矾、胆矾)CuSO4·5H2O氢氧化钙(熟石灰、消石灰)Ca(OH)2水煤气:氢气和一氧化碳的混合物爆鸣气:氢气和氧气的混合物(4)物质的颜色大部分固体白色,大部分气体、液体、溶液无色黑色固体:木炭、氧化铜、四氧化三铁、二氧化锰蓝色固体:硫酸铜晶体,它的溶液也是蓝色蓝色沉淀:氢氧化铜Cu(OH)2不溶于水可溶于酸硫磺是浅黄色固体液氧、固态氧是淡蓝色红色固体:铜、氧化铁、红磷高锰酸钾:紫黑色固体绿色:碱式碳酸铜(俗名:铜绿)Cu2(OH)2CO33、物质构成的奥秘(1)物质的分类(2)物质与其构成粒子之间的关系(3)混合物与纯净物比较:纯净物混合物不同点宏观由一种物质组成由两种或多种物质混合而成微观由同种分子构成由不同种分子构成特征具有固定组成,可用化学式表示不具有固定组成,不能用化学式表示举例氧气、水、高锰酸钾空气、河水、矿石、各种溶液联系纯净物混合物(4)单质与化合物比较:单质化合物概念由同种元素组成的纯净物由不同种元素组成的纯净物分类按性质分:金属(如Cu、Fe、Ag等)、非金属(如O2、H2等)、稀有气体(如He、Ar等)酸、碱、盐、氧化物联系(5)分子与原子的比较:分子原子不同点本质区别在化学反应中可以分成原子在化学反应中不能再分构成物质情况分子能直接构成物质原子也能直接构成物质,但分子又是由原子构成的相同点①质量和体积都很小;②都在不停地运动;③粒子间有间隔,都是构成物质的粒子;④同种粒子性质相同,不同种粒子性质不同注意点①分子是保持物质化学性质的最小粒子。原子是化学变化中的最小粒子;②分子是由原子构成的,原子是由原子核和核外电子构成的;③由原子构成的物质,原子是保持物质化学性质的最小粒子(6)原子与离子的比较:离子结构电性粒子名称符号结构示意图原子核电荷数=核外电子总数电中性氖原子Ne离子阳离子核电荷数>核外电子总数带正电钠离子Na+阴离子核电荷数<核外电子总数带负电氯离子Cl-原子与离子相互关系(7)元素符号、化学式化学用语元素符号化学式意义宏观表示某种元素表示物质及组成微观表示元素的一个原子表示物质的1个分子及分子的构成举例H①表示氢元素(宏观意义)②表示一个氢原子(微观意义)H2①表示氢气②表示氢气由氢元素组成(宏观意义)③表示一个氢分子(微观意义)④表示一个氢分子由两个氢原子构成(微观意义)说明若在元素符号前面添加系数则只能表示一种意义。如:2H表示2个氢原子,不能说成2个氢元素若在化学式前面添加系数则不具
查看更多
单篇购买
VIP会员(1亿+VIP文档免费下)

扫码即表示接受《下载须知》

试题-全国-2006_北京四中九年级化学期中复习(1-5单元)新课标 人教版

文档大小:165KB

限时特价:扫码查看

• 请登录后再进行扫码购买
• 使用微信/支付宝扫码注册及付费下载,详阅 用户协议 隐私政策
• 如已在其他页面进行付款,请刷新当前页面重试
• 付费购买成功后,此文档可永久免费下载
全场最划算
12个月
199.0
¥360.0
限时特惠
3个月
69.9
¥90.0
新人专享
1个月
19.9
¥30.0
24个月
398.0
¥720.0
6个月会员
139.9
¥180.0

6亿VIP文档任选,共次下载特权。

已优惠

微信/支付宝扫码完成支付,可开具发票

VIP尽享专属权益

VIP文档免费下载

赠送VIP文档免费下载次数

阅读免打扰

去除文档详情页间广告

专属身份标识

尊贵的VIP专属身份标识

高级客服

一对一高级客服服务

多端互通

电脑端/手机端权益通用