试题-全国-2018_2017-2018学年九年级化学上册 专题三 物质的构成 第二单元 组成物质的元素难度偏大尖子生题(pdf,含解析)(新版)湘教版.pdf 立即下载
2023-03-06
约9.2千字
约19页
0
370KB
举报 版权申诉
预览加载中,请您耐心等待几秒...

试题-全国-2018_2017-2018学年九年级化学上册 专题三 物质的构成 第二单元 组成物质的元素难度偏大尖子生题(pdf,含解析)(新版)湘教版.pdf

试题-全国-2018_2017-2018学年九年级化学上册 专题三 物质的构成 第二单元 组成物质的元素难度偏大尖子生题(pdf,含解析)(新版)湘教版.pdf

预览

免费试读已结束,剩余 14 页请下载文档后查看

10 金币

下载文档

如果您无法下载资料,请参考说明:

1、部分资料下载需要金币,请确保您的账户上有足够的金币

2、已购买过的文档,再次下载不重复扣费

3、资料包下载后请先用软件解压,在使用对应软件打开

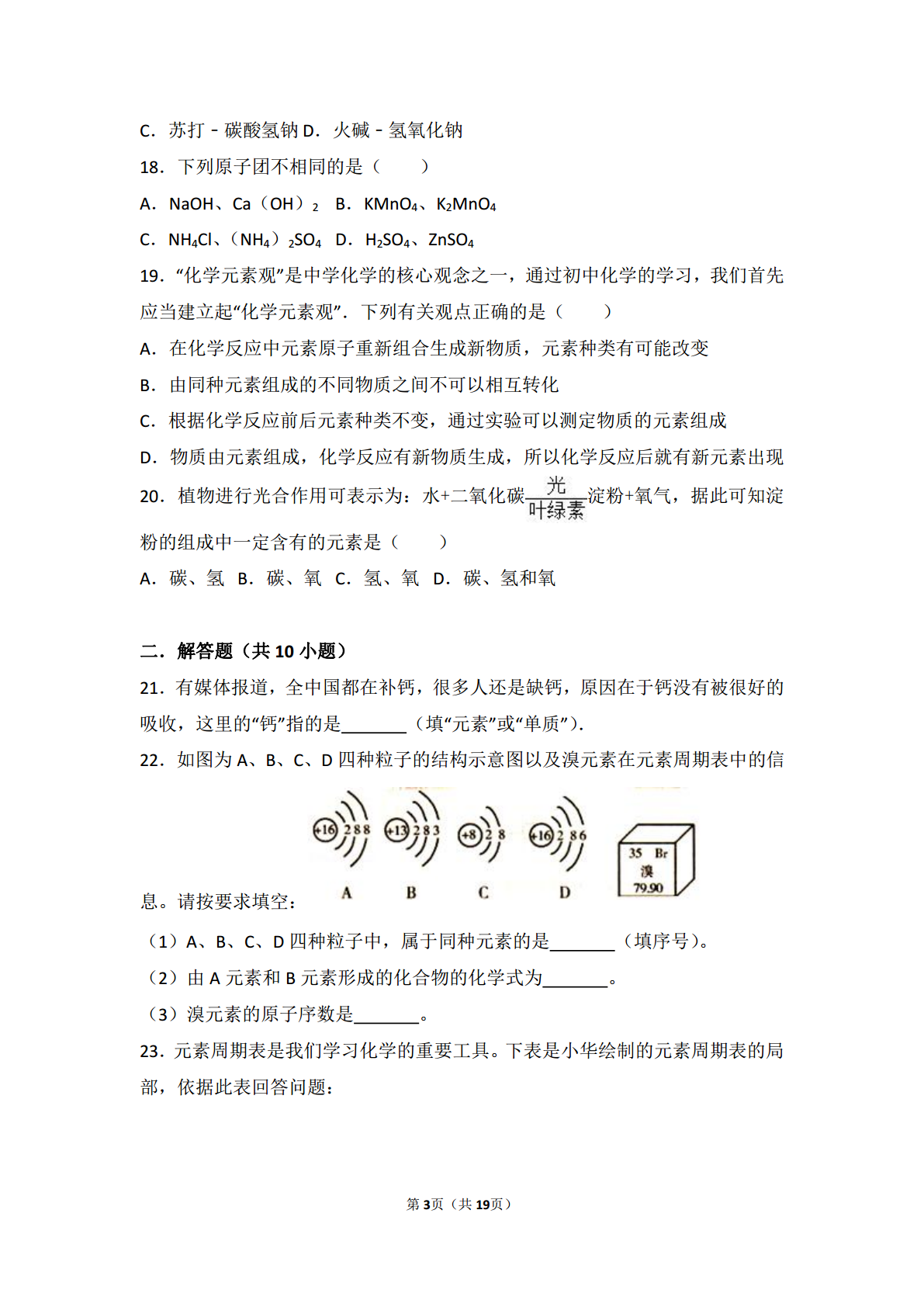
2017-2018学年仁爱版九年级化学专题三第二单元难度偏大尖子生题(pdf有答案)一.选择题(共20小题)1.某矿泉水标签上印有的主要矿物质成分及含量如下(单位为mg/L):Ca~20、K~3.4、Zn~0.06、F~0.02等.这里的Ca、K、Zn、F是指()A.原子B.分子C.单质D.元素2.含氟牙膏中的“氟”指的是()A.分子B.原子C.单质D.元素3.加碘食盐、高钙牛奶中的“碘”和“钙”是指()A.单质B.分子C.原子D.元素4.地壳中含量最多的金属元素是()A.CuB.AlC.MgD.Fe5.地壳中含量最多的元素是()A.OB.FeC.SiD.Al6.地壳中含量最多的元素是()A.铝B.硅C.铁D.氧7.下列元素符号书写错误的是()A.OB.HGC.ArD.Mn8.银针是中医针灸常用器械,银的元素符号是()A.HgB.AgC.AuD.Al9.铝是地壳中含量最多的金属元素,其元素符号是()A.AlB.ClC.AgD.Si10.下列属于非金属元素的是()A.硅B.铁C.铜D.金11.属于非金属元素的是()A.MgB.HgC.SiD.Al12.下列属于非金属元素的是()A.硅B.镁C.汞D.金()13.根据如图的有关信息判断,下列说法错误的是()A.氯原子的核电荷数为17B.钠的原子结构示意图中X=8C.氯原子的相对原子质量为35.45D.在化学反应中,钠原子容易得到1个电子14.根据如图有关信息判断,下列说法错误的是()A.镁的相对原子质量为24.31B.一个镁离子(Mg2+)内有12个质子C.在化学反应中,硫原子容易失去2个电子D.镁离子与硫离子的最外层电子数相等15.根据如图的信息判断,下列说法不正确的是()A.钠属于金属元素B.钠离子的核外有2个电子层C.钠原子的相对原子质量为22.99D.在化学反应中,钠原子容易得到电子16.空气中含量最高的元素是()A.NB.OC.HD.C17.下列俗名和物质名称对应关系错误的是()A.熟石灰﹣氢氧化钙B.酒精﹣乙醇()C.苏打﹣碳酸氢钠D.火碱﹣氢氧化钠18.下列原子团不相同的是()A.NaOH、Ca(OH)2B.KMnO4、K2MnO4C.NH4Cl、(NH4)2SO4D.H2SO4、ZnSO419.“化学元素观”是中学化学的核心观念之一,通过初中化学的学习,我们首先应当建立起“化学元素观”.下列有关观点正确的是()A.在化学反应中元素原子重新组合生成新物质,元素种类有可能改变B.由同种元素组成的不同物质之间不可以相互转化C.根据化学反应前后元素种类不变,通过实验可以测定物质的元素组成D.物质由元素组成,化学反应有新物质生成,所以化学反应后就有新元素出现20.植物进行光合作用可表示为:水+二氧化碳淀粉+氧气,据此可知淀粉的组成中一定含有的元素是()A.碳、氢B.碳、氧C.氢、氧D.碳、氢和氧二.解答题(共10小题)21.有媒体报道,全中国都在补钙,很多人还是缺钙,原因在于钙没有被很好的吸收,这里的“钙”指的是(填“元素”或“单质”).22.如图为A、B、C、D四种粒子的结构示意图以及溴元素在元素周期表中的信息。请按要求填空:(1)A、B、C、D四种粒子中,属于同种元素的是(填序号)。(2)由A元素和B元素形成的化合物的化学式为。(3)溴元素的原子序数是。23.元素周期表是我们学习化学的重要工具。下表是小华绘制的元素周期表的局部,依据此表回答问题:()(1)第14号元素的元素符号为;(2)地壳中含量最多的元素为(填元素符号),其原子的质子数是,在化学反应中它易(填“得到”或“失去”)电子。(3)钠元素在元素周期表中位于第周期。24.核电荷数为1~18的元素的原子结构示意图等信息如图,请回答下列问题。(1)表中不同元素最本质的区别是;第二周期中,各元素原子核外电子排布的变化规律是;同一族(纵行)中,各元素原子核外电子排布的变化规律是(2)一些元素在不同物质中可显示不同的化合价。请写出氯元素的化合价为+1、+4、+7的三种氧化物的化学式,并标出氯元素的化合价。(3)加热氧化汞可得到汞和氧气。试计算生成201克汞至少需要氧化汞的质量是多少?25.分析图中提供的信息,回答问题。(1)钙的相对原子质量为;(2)图B为钙原子的结构示意图,x的数值为;()(3)在C、D两种粒子中,与B化学性质相似的是。26.根据如图所示钠元素和氯元素的相关信息,回答问题:(1)A中的11是钠元素的数;(2)氯元
查看更多
单篇购买
VIP会员(1亿+VIP文档免费下)

扫码即表示接受《下载须知》

试题-全国-2018_2017-2018学年九年级化学上册 专题三 物质的构成 第二单元 组成物质的元素难度偏大尖子生题(pdf,含解析)(新版)湘教版

文档大小:370KB

限时特价:扫码查看

• 请登录后再进行扫码购买
• 使用微信/支付宝扫码注册及付费下载,详阅 用户协议 隐私政策
• 如已在其他页面进行付款,请刷新当前页面重试
• 付费购买成功后,此文档可永久免费下载
全场最划算
12个月
199.0
¥360.0
限时特惠
3个月
69.9
¥90.0
新人专享
1个月
19.9
¥30.0
24个月
398.0
¥720.0
6个月会员
139.9
¥180.0

6亿VIP文档任选,共次下载特权。

已优惠

微信/支付宝扫码完成支付,可开具发票

VIP尽享专属权益

VIP文档免费下载

赠送VIP文档免费下载次数

阅读免打扰

去除文档详情页间广告

专属身份标识

尊贵的VIP专属身份标识

高级客服

一对一高级客服服务

多端互通

电脑端/手机端权益通用