学案-全国-2016_2016春九年级化学全册 7.doc 立即下载
2023-03-05
约3.1千字
约4页
0
141KB
举报 版权申诉
预览加载中,请您耐心等待几秒...

在线预览结束,喜欢就下载吧,查找使用更方便

10 金币

下载文档

如果您无法下载资料,请参考说明:

1、部分资料下载需要金币,请确保您的账户上有足够的金币

2、已购买过的文档,再次下载不重复扣费

3、资料包下载后请先用软件解压,在使用对应软件打开

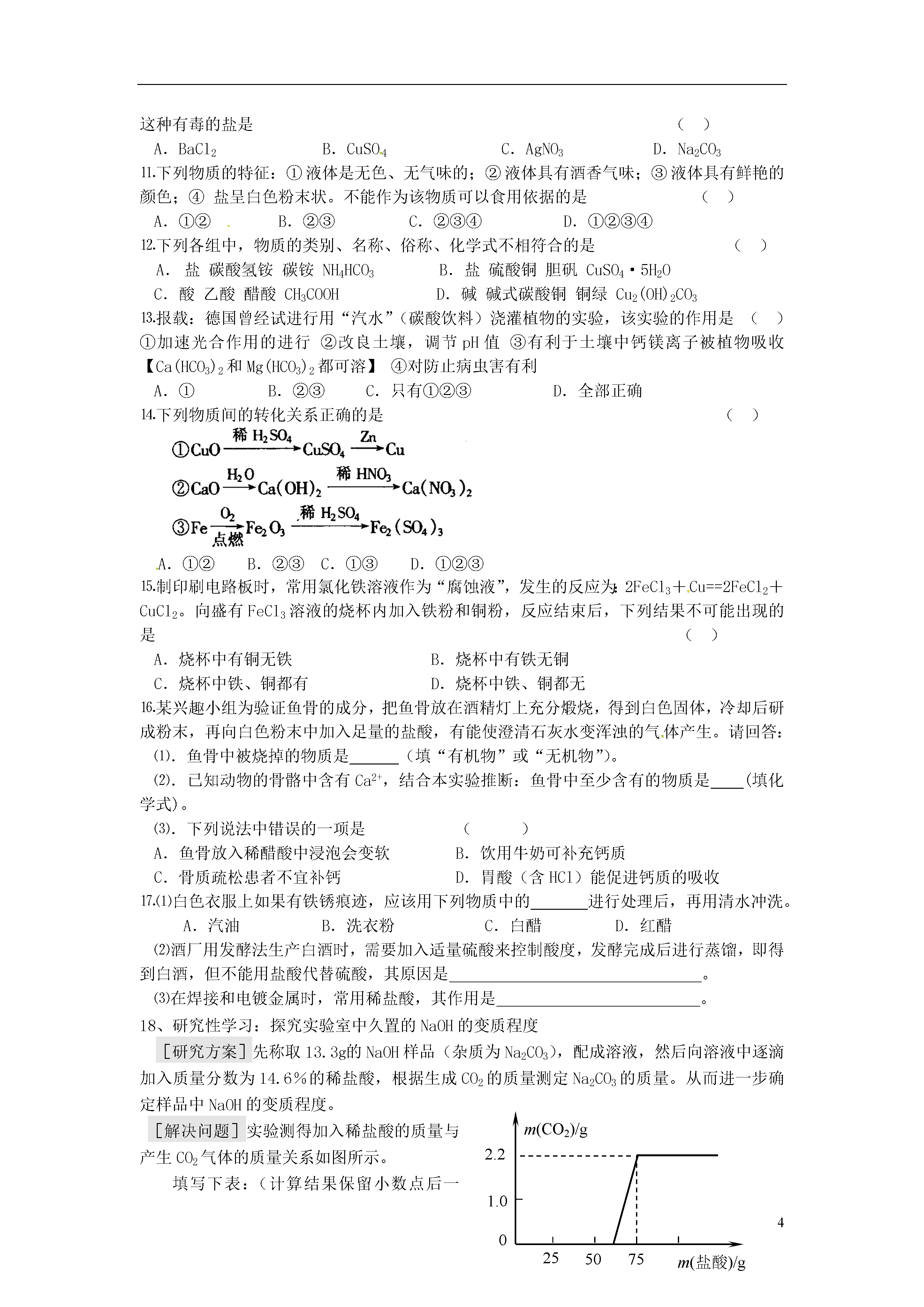
47.3几种重要的盐【我思我学】〖查一查〗与同学讨论,你们所在地区农业上使用了哪些化学肥料?试着查一查它们的成分,尽可能地写出它们的名称和化学式。【同步导学】一、评价要点1.了解:有咸味的工业用盐亚硝酸钠(NaNO2)有毒、许多重金属盐(铅、铜、汞盐)有毒。2.学会:能运用所学知识,对常见酸碱盐进行一般的鉴别、分离、定性测定(SO42--、Cl—的检验不要求),以及简单的定量测定等实验处理。能学以致用,解决简单的生产生活问题。3.了解:常见化肥分为氮肥、磷肥、钾肥、复合肥,能分别举例,能根据化学式判断类别。4.了解:豆科植物利用根瘤菌固氮。农家肥与化肥的各自主要优缺点。学会:氨气的检验方法,并掌握用此方法检验铵态氮肥。二、方法指引本课时的另一学习重点是化学肥料的知识。首先要知道化学肥料主要是补充N、P、K三种元素的。其次要知道氮肥(尤其是铵态氮肥)、钾肥、磷肥、复合肥的几个主要代表的化学式。要了解铵态氮肥的检验方法。【随堂检学】⒈下列空气中的物质,能被豆科植物的根瘤菌吸收、转化为对植物生长有益的肥料的是()A.二氧化碳B.氧气C.水分D.氮气⒉患有消化系统疾病的人,在做肠镜检查之前要排空肠胃内的杂物,常用一种叫做硫酸镁的药品,该物质属于()A.氧化物B.酸C.碱D.盐⒊一些食品包装袋中常用装有一小包脱氧保鲜剂,该保鲜剂的主要成分可能是()A.氧化钙B.浓硫酸C.烧碱D.铁粉⒋下列化肥中,会因分解挥发而降低肥效的是()A.硫酸铵B.碳酸氢铵C.硝酸铵D.氯化铵⒌下列肥料,不属于复合肥料的有()A.磷酸氢二铵B.硝酸钾C.碳酸钾D.磷酸氢二钾⒍N、P、K是作物生长必须的营养元素。下列物质可以直接做肥料施用的是()A.磷酸钙B.稀氨水C.氢氧化钾D.硝酸⒎俗话说:“雷雨发庄稼”,是由于雷雨时,可以增加土壤中的()A.磷肥B.氮肥C.有机肥D.钾肥⒏某食堂将白色的工业用盐误作食盐用于烹饪,发生了中毒事件。原因是工业用盐含有()A.KMnO4B.NaNO2C.Na2CO3D.CuSO4⒐只用水不能鉴别出的一组物质是()A.Na2SO4和CuSO4B.CaCO3和Na2CO3C.BaCl2和KNO3D.浓硫酸和稀硫酸⒑市场上出售的紫葡萄,表皮上常附有一些浅蓝色的斑点,它是为防治霉菌而喷洒的农药波尔多液。波尔多液中含有一种有毒的盐,因此在吃葡萄之前,应将葡萄浸泡在水中一段时间。这种有毒的盐是()A.BaCl2B.CuSO4C.AgNO3D.Na2CO3⒒下列物质的特征:①液体是无色、无气味的;②液体具有酒香气味;③液体具有鲜艳的颜色;④盐呈白色粉末状。不能作为该物质可以食用依据的是()A.①②B.②③C.②③④D.①②③④⒓下列各组中,物质的类别、名称、俗称、化学式不相符合的是()盐碳酸氢铵碳铵NH4HCO3B.盐硫酸铜胆矾CuSO4·5H2OC.酸乙酸醋酸CH3COOHD.碱碱式碳酸铜铜绿Cu2(OH)2CO3⒔报载:德国曾经试进行用“汽水”(碳酸饮料)浇灌植物的实验,该实验的作用是()①加速光合作用的进行②改良土壤,调节pH值③有利于土壤中钙镁离子被植物吸收【Ca(HCO3)2和Mg(HCO3)2都可溶】④对防止病虫害有利A.①B.②③C.只有①②③D.全部正确⒕下列物质间的转化关系正确的是()A.①②B.②③C.①③D.①②③⒖制印刷电路板时,常用氯化铁溶液作为“腐蚀液”,发生的反应为:2FeCl3+Cu==2FeCl2+CuCl2。向盛有FeCl3溶液的烧杯内加入铁粉和铜粉,反应结束后,下列结果不可能出现的是()A.烧杯中有铜无铁B.烧杯中有铁无铜C.烧杯中铁、铜都有D.烧杯中铁、铜都无⒗某兴趣小组为验证鱼骨的成分,把鱼骨放在酒精灯上充分煅烧,得到白色固体,冷却后研成粉末,再向白色粉末中加入足量的盐酸,有能使澄清石灰水变浑浊的气体产生。请回答:⑴.鱼骨中被烧掉的物质是(填“有机物”或“无机物”)。⑵.已知动物的骨骼中含有Ca2+,结合本实验推断:鱼骨中至少含有的物质是(填化学式)。⑶.下列说法中错误的一项是()A.鱼骨放入稀醋酸中浸泡会变软B.饮用牛奶可补充钙质C.骨质疏松患者不宜补钙D.胃酸(含HCl)能促进钙质的吸收⒘⑴白色衣服上如果有铁锈痕迹,应该用下列物质中的进行处理后,再用清水冲洗。A.汽油B.洗衣粉C.白醋D.红醋⑵酒厂用发酵法生产白酒时,需要加入适量硫酸来控制酸度,发酵完成后进行蒸馏,即得到白酒,但不能用盐酸代替硫酸,其原因是。⑶在焊接和电镀金属时,常用稀盐酸,其作用是。18、研究性学习:探究实验室中久置的NaOH的变质程度[研究方案]先称取13.3g的NaOH样品(杂质为Na2C
查看更多
单篇购买
VIP会员(1亿+VIP文档免费下)

扫码即表示接受《下载须知》

学案-全国-2016_2016春九年级化学全册 7

文档大小:141KB

限时特价:扫码查看

• 请登录后再进行扫码购买
• 使用微信/支付宝扫码注册及付费下载,详阅 用户协议 隐私政策
• 如已在其他页面进行付款,请刷新当前页面重试
• 付费购买成功后,此文档可永久免费下载
全场最划算
12个月
199.0
¥360.0
限时特惠
3个月
69.9
¥90.0
新人专享
1个月
19.9
¥30.0
24个月
398.0
¥720.0
6个月会员
139.9
¥180.0

6亿VIP文档任选,共次下载特权。

已优惠

微信/支付宝扫码完成支付,可开具发票

VIP尽享专属权益

VIP文档免费下载

赠送VIP文档免费下载次数

阅读免打扰

去除文档详情页间广告

专属身份标识

尊贵的VIP专属身份标识

高级客服

一对一高级客服服务

多端互通

电脑端/手机端权益通用