yy****24
Ta的资源
简笔画百余幅
桃花源记第二课时
六年级数学(试卷)定稿1
小学六年级下册第三单元比例的意义和基本性质PPT
数列通项公式的十种求法1
电能表与电功一
Lecture5ExerciseExplanation2004and2003
勾股定理的应用
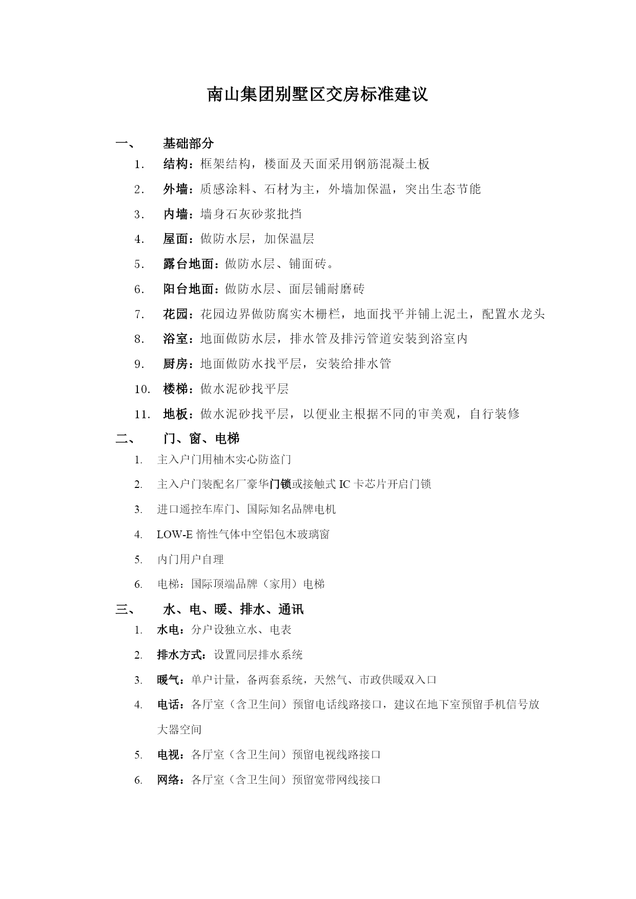
南山别墅区交房标准
电玩城---总的活动详情
秦岭与大海的对话Word8
深圳410大停电给我们的一点启示
高一年级下学期化学
初三上unit3陈公开课
欧洲共同体法院程序规则(中)
生态瓶的制作
员工寝室管理规定
年轻团队的经营
酷拍天下记录每一个美丽故事,让记忆镌刻幸福
第4节基因是有遗传效应的DNA片段
六爻起卦小程序