
yy****24


Ta的资源

每天15分钟简单瘦腰运动

磷酸电子级磷酸的所有技术指标及基本介绍

第38课时线段的定比分点及平移

站长论坛分享泛滥,我们到底该相信谁

超声波清洗机应用技术

建筑学专业阅读参考书目

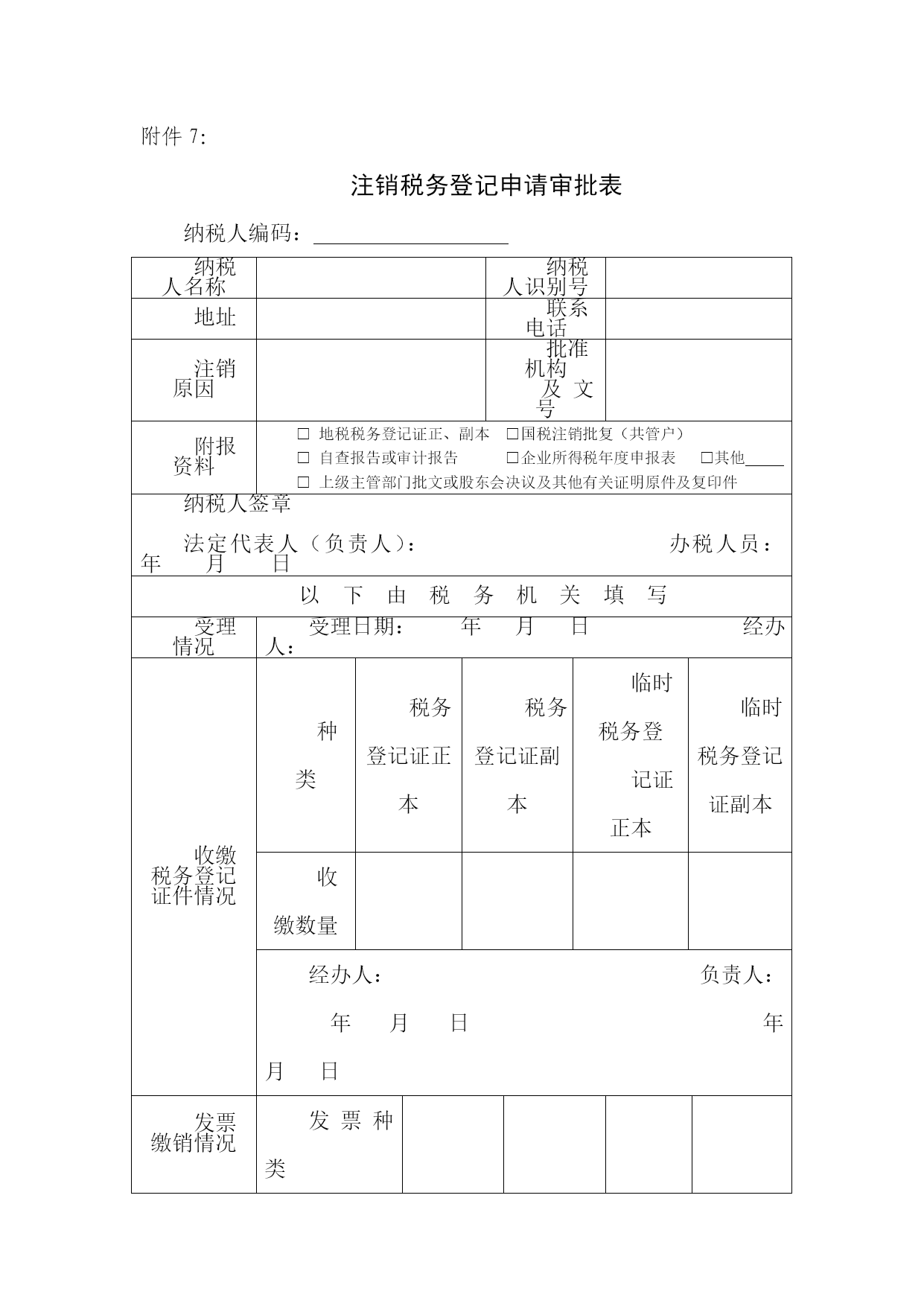
注销税务登记申请审批表

我的青春谁做主主题班会课件

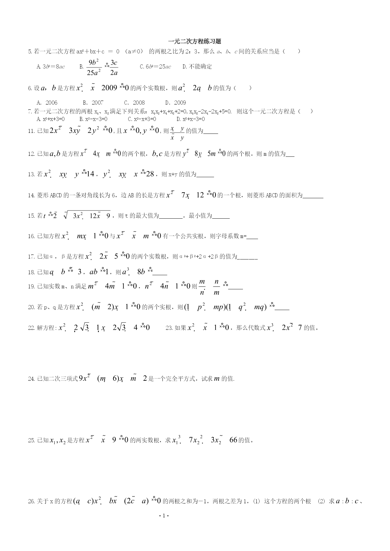
一元二次方程提高练习

青年思想引导大纲(“面对面”交谈)

胰腺癌的具体症状表现

饶光洋单片机试卷(B)1

每天给孩子洗澡时或哄睡觉前注意观察孩子的几个关键地方---1

相城区人才优租房管理办法

初中现代文背诵篇目

高中英语调查问卷

弹力的大小和什么因素有关教学设计方案---山西省长治市实验中学颜俐

第一步骤所需个人自我诊断SWOT分析表_92313

网上创业计划的10大要点

取得假发票案例

开题报告格式