yy****24
Ta的资源
邮票上的十二生肖
案例2__马来西亚南北高速公路项目融资
《吃水不忘挖井人》教学设计
风力机工作票
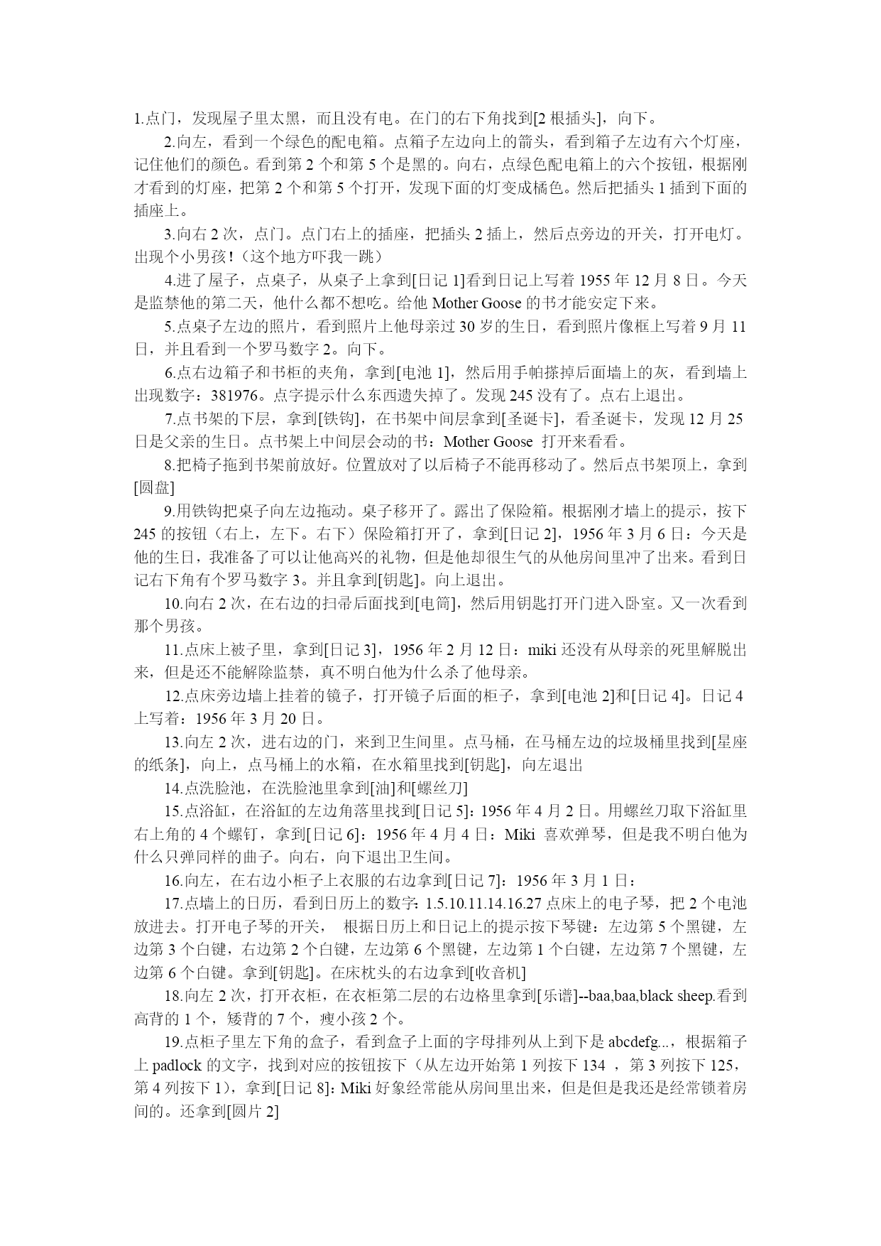
逃出闹鬼小木屋攻略
见证取样、送检台账记录
关于家庭教育的一次对话
小儿肛瘘的特点
青州市花卉产业情况简介
生产管理制度
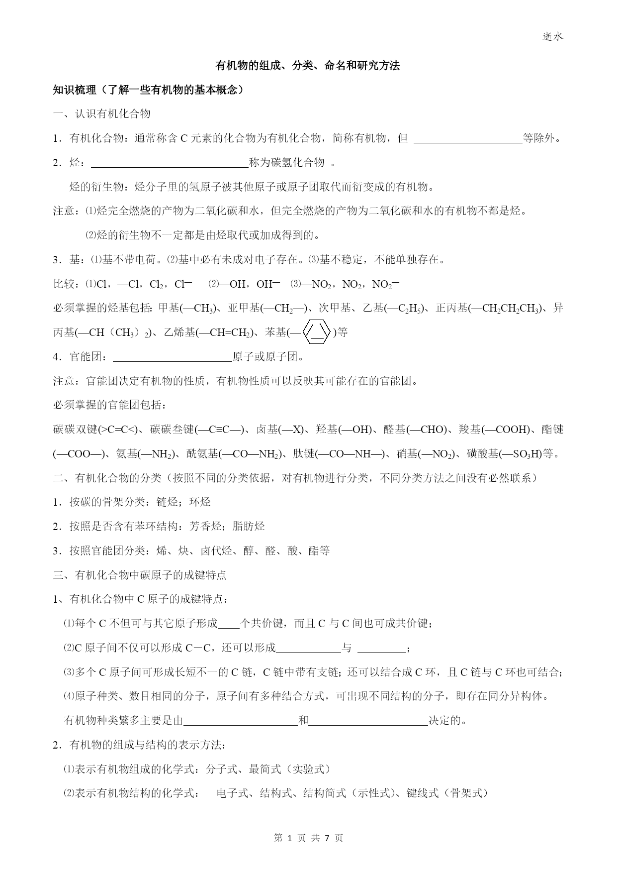
有机物的组成、分类、命名和研究方法
装饰工程师职责
每日必备单词20
全新高考数学一轮函数仿真课件2-1
八年级物理第八章知识点
专题片拍摄大纲草稿
招聘HR:15秒决定你的简历是否过关
北师版小学数学第一册第二章整理复习
人教版初一政治下册第一单元第一课第一课时《自尊是人人都需要的》
《古代文化常识》课件
kettle我的学习笔记