




如果您无法下载资料,请参考说明:
1、部分资料下载需要金币,请确保您的账户上有足够的金币
2、已购买过的文档,再次下载不重复扣费
3、资料包下载后请先用软件解压,在使用对应软件打开
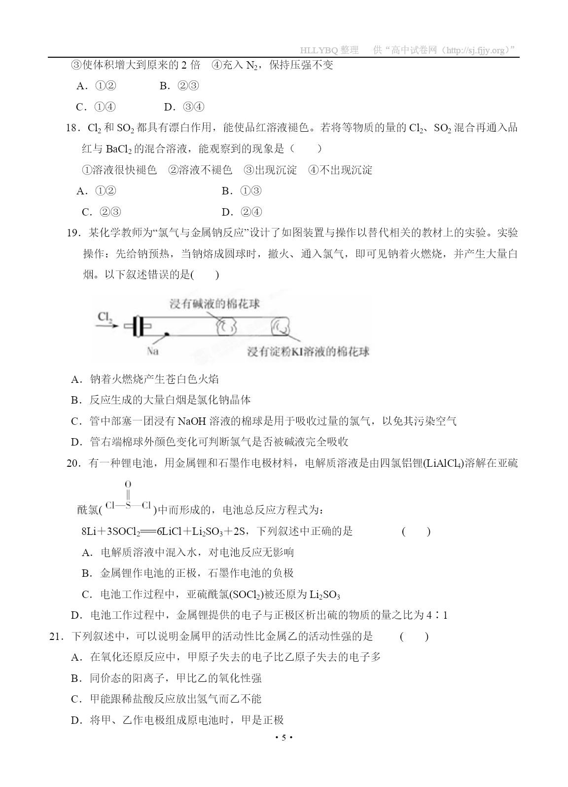
HLLYBQ整理供“高中试卷网(http://sj.fjjy.org)”··衡水中学2011—2012学年度第二学期期末考试高一化学试卷本试卷分第Ⅰ卷(选择题)和第Ⅱ卷(非选择题)两部分。共100分。考试时间110分钟。原子量:H:1C:12S:32O:16Na:23Fe:56Al:27I:127Cu:64第Ⅰ卷(选择题共60分)一、选择题(下列每小题所给选项只有一个选项符合题意,每小题1分,共10分。)1、在一定条件下,RO3n-和氟气可发生如下反应:RO3n-+F2+2OH-=RO4-+2F-+H2O,从而可知在RO3n-中,元素R的化合价是()A、+4B、+5C、+6D、+72、下列溶液中,一定能大量共存的离子组是A、能使氢氧化铝迅速溶解的溶液:Na+、Fe2+、NO3—、SO42—B、能使酚酞试液变红的溶液:Na+、NH4+、CO32—、SO42—C、含有大量SO42—的透明溶液:K+、Cu2+、Cl—、NO3—D、含有大量ClO—的溶液:H+、Mg2+、I—、SO42—3、碱性电池具有容量大、放电电流大的特点,因而得到广泛应用。锌—锰碱性电池以氢氧化钾溶液为电解液,电池总反应式为:Zn(s)+2MnO2(s)+H2O(l)==Zn(OH)2(s)+Mn2O3(s)下列说法错误的是()A.电池工作时,锌失去电子B.电池工作时,电子由正极通过外电路流向负极C.电池正极的电极反应式为:2MnO2(s)+H2O(1)+2e—=Mn2O3(s)+2OH—(aq)D.外电路中每通过O.2mole-,锌的质量理论上减小6.5g4、近年来,科学家研制了一种新型的乙醇电池,它用酸性电解质(H+)作溶剂。电池总反应为:C2H5OH+3O2=2CO2+3H2O,下列说法不正确的是A.乙醇在电池的负极上参加反应B.1molCH3CH2OH被氧化转移6mole-C.随着反应的进行,正极附近的酸性减弱。D.电池正极的正极反应为4H++O2+4e-=2H2O5、已知下列数据化学键H—HCl—ClH—Cl生成(拆开)1mol化学键放出(吸收)的能量436kJ243kJ431kJ则下列热化学方程式不正确的是A、H2(g)+Cl2(g)==HCl(g);△H=-91.5kJ·mol-1B、H2(g)+Cl2(g)==2HCl(g);△H=-183kJ·mol-1C、H2(g)+Cl2(g)==HCl(g);△H=+91.5kJ·mol-1D、2HCl(g)==H2(g)+Cl2(g);△H=+183kJ·mol-16、已知次氯酸是比碳酸还弱的酸,反应Cl2+H2OH++Cl-+HClO达到平衡后,要HClO浓度增大,可加入()A.Na2SO3固体B.水C.CaCO3固体D.NaOH固体7.CO2与H2的混合气体5g,在150℃时和足量的氧气混合,用电火花充分引燃,在相同状况下再将反应后所得混合气体通入到足量的Na2O2中,测得Na2O2固体增重的质量为3.4g,则原混合气体中CO2的物质的量分数为()A.25%B.75%C.88%D.32%8.一定条件下,体积为10L的密闭容器中,1molX和1molY进行反应:2X(g)+Y(g)Z(g),经60s达到平衡,生成0.3molZ。下列说法正确的是()A.以X浓度变化表示的反应速率为0.001mol/(L·s)B.将容器体积变为20L,Z的平衡浓度变为原来的C.若增大压强,则物质Y的转化率减小D.若升高温度,X的体积分数增大,则该反应的△H>09.某学生设计一水果电池:他把一铁钉和碳棒用导线连接好,然后将铁钉和碳棒平行插入一新鲜西红柿中,再在导线中接一个灵敏电流计.据此下列叙述正确的是()A.电流计指针不会发生偏转B.金属铁会被腐蚀C.碳棒作负极D.铁表面有气体逸出10、右图中横坐标为加入反应物的物质的量,纵坐标为产生沉淀的物质的量。下列反应对应的曲线错误的是()A.向NaAlO2溶液中滴入HCl至过量B.向澄清石灰水中通入CO2至过量C.向含有盐酸的AlCl3溶液中滴入NaOH溶液至过量D.向含有等物质的量的Ca(OH)2、KOH的混合溶液中通入CO2至沉淀消失二、选择题(下列每小题所给选项有一个或两个符合题意,每小题2分,共40分。)11.“三效催化转换器”可将汽车尾气中的有毒气体处理为无污染的气体,下图为该反应的微观示意图(未配平),其中不同符号的球代表不同种原子。下列说法不正确的是A.甲和丙中同种元素化合价不可能相等B.该反应属于氧化还原反应C.丁物质一定是非金属单质D.配平后甲、乙、丙的化学计量数均为212.下列依据热化学方程式得出的结论正确的是A.已知2H2(g)+O2(g)=2H2O(g);△H=-483.6kJ·mol-1氢气的燃烧热为241.8kJ·mol-1B.已知C

yy****24
实名认证
内容提供者


最近下载
一种胃肠道超声检查助显剂及其制备方法.pdf
201651206021+莫武林+浅析在互联网时代下酒店的营销策略——以湛江民大喜来登酒店为例.doc
201651206021+莫武林+浅析在互联网时代下酒店的营销策略——以湛江民大喜来登酒店为例.doc
用于空间热电转换的耐高温涡轮发电机转子及其装配方法.pdf
用于空间热电转换的耐高温涡轮发电机转子及其装配方法.pdf
用于空间热电转换的耐高温涡轮发电机转子及其装配方法.pdf
用于空间热电转换的耐高温涡轮发电机转子及其装配方法.pdf
用于空间热电转换的耐高温涡轮发电机转子及其装配方法.pdf
用于空间热电转换的耐高温涡轮发电机转子及其装配方法.pdf
论《离骚》诠释史中的“香草”意蕴.docx