




如果您无法下载资料,请参考说明:
1、部分资料下载需要金币,请确保您的账户上有足够的金币
2、已购买过的文档,再次下载不重复扣费
3、资料包下载后请先用软件解压,在使用对应软件打开
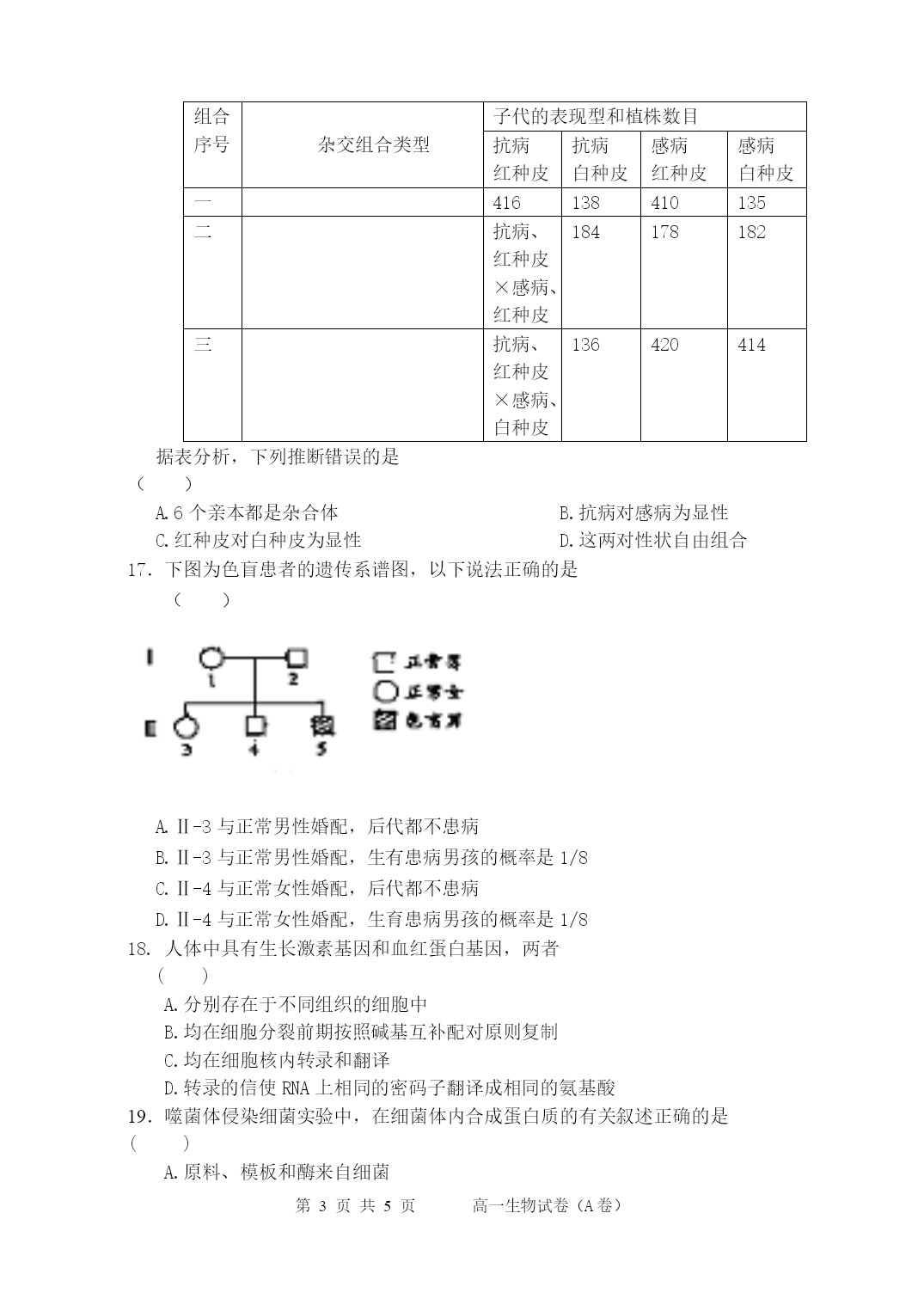
第页共NUMPAGES5页高一生物试卷(A卷)开封市第25中学2011-2012学年度第二学期期末考试高一生物(A卷)时间:80分钟满分:100一、选择题(20×3=60)1.下列各组中属于相对性状的是()A.玉米的黄粒和圆粒B.家鸡的长腿和毛腿C.绵羊的白毛和黒毛D.豌豆的高茎和豆荚的绿色2.下列叙述正确的是()A.纯合子测交后代都是纯合子B.纯合子自交后代都是纯合子C.杂合子自交后代都是杂合子D.杂合子测交后代都是杂合子3.已知小麦抗锈病是由显性基因控制,让一株杂合子小麦自交得F1,淘汰掉其中不抗锈病的植株后,再自交得F2,从理论上计算,F2中不抗锈病占植株总数的()A.1/4B.1/6C.1/8D.1/164.若某动物细胞内有两对同源染色体,分别用A和a,B和b表示。下列各组精子中由同一个精原细胞经减数分裂形成的是()A.AB、ab、ab、ABB.AB、aB、aB、ABC.AB、Ab、aB、abD.aB、aB、ab、ab5.有3个核酸分子,共有5种碱基、8种核苷酸、4条核苷酸链,它的组成是()A.1个DNA分子,2个RNA分子B.2个DNA分子,1个RNA分子C.3个RNA分子D.3个DNA分子6.根据下表提供的信息,可以确定色氨酸的密码子是()A.ACCB.TGGC.TCGD.UGG7.如果一条多肽链中有肽键1000个,则作为合成该多肽链的信使RNA分子和用来转录该信使RNA分子的基因中,分别至少要有碱基()个。A.1000和2000B.2002和4004C.3003和6006D.3003和30038.一个由N15标记的DNA分子,放在没有标记的环境中培养,复制4次后标记的DNA分子占DNA分子总数的()A.1/4B.1/8C.1/16D.1/249.进行无性生殖的生物,其可遗传的变异来源是()A.基因突变和染色体变异B.基因重组和染色体C.基因重组和染色体变异D.基因重组、基因突变和染色体变异10.将二倍体玉米的幼苗用秋水仙素处理,待其长成后用其花药进行离体培养得到了新的植株,下列有关新植株的叙述正确的一组是()①是单倍体;②体细胞内没有同源染色体;③不能形成可育的配子;④体细胞内有同源染色体;⑤能形成可育的配子;⑥可能是纯合子也有可能是杂合子;⑦一定是纯合子;⑧是二倍体。A.④⑤⑦⑧B.①④⑤⑥C.①②③⑥D.①④⑤⑦11.下列除哪一种病外,其余均属于单基因遗传病()A.苯丙酮尿症B.青少年型糖尿病C.并指D.抗维生素D佝偻病12.一个男孩患红绿色盲,但其父母、祖父母和外祖父母视觉都正常,则该男孩的色盲基因来自()A.祖父B.外祖母C.外祖父D.祖母13.基因工程的正确操作步骤是()①目的基因与运载体相结合②将目的基因导入受体细胞③检测目的基因的表达④提取目的基因A.③④②①B.②④①③C.④①②③D.③④①②14.在一个种群随机抽出一定数量的个体,其中基因型AA的个体占24%,基因型Aa的个体占72%,基因型aa的个体占4%,则基因A和a的频率分别是()A.24%,72%B.36%,64%C.57%,43%D.60%,40%15.根据现代生物进化理论,物种形成的基本环节不包括()A.突变和基因重组B.自然选择C.生存斗争D.地理隔离和生殖隔离16.下表为3个不同小麦杂交组合及其子代的表现型和植株数目。组合序号杂交组合类型子代的表现型和植株数目抗病红种皮抗病白种皮感病红种皮感病白种皮一416138410135二抗病、红种皮×感病、红种皮184178182三抗病、红种皮×感病、白种皮136420414据表分析,下列推断错误的是()A.6个亲本都是杂合体B.抗病对感病为显性C.红种皮对白种皮为显性D.这两对性状自由组合17.下图为色盲患者的遗传系谱图,以下说法正确的是()A.Ⅱ-3与正常男性婚配,后代都不患病B.Ⅱ-3与正常男性婚配,生有患病男孩的概率是1/8C.Ⅱ-4与正常女性婚配,后代都不患病D.Ⅱ-4与正常女性婚配,生育患病男孩的概率是1/818.人体中具有生长激素基因和血红蛋白基因,两者()A.分别存在于不同组织的细胞中B.均在细胞分裂前期按照碱基互补配对原则复制C.均在细胞核内转录和翻译D.转录的信使RNA上相同的密码子翻译成相同的氨基酸19.噬菌体侵染细菌实验中,在细菌体内合成蛋白质的有关叙述正确的是()A.原料、模板和酶来自细菌B.模板和酶来自噬菌体,核糖体和氨基酸原料来自细菌C.指导蛋白质合成的DNA来自细菌,氨基酸原料来自噬菌体D.指导蛋白质合成的DNA来自噬菌体,核糖体、氨基酸原料和酶,由细菌提供20.对右图叙述中,不正确的是()A.④是由一个着丝点②相连的二个染色单体B.⑤和⑥是一对同源染色体C.在后期时,移向同一极的染色体均为非同源染色体D.因为细胞中有中心体⑨,无细胞壁,

yy****24
实名认证
内容提供者


最近下载
一种胃肠道超声检查助显剂及其制备方法.pdf
201651206021+莫武林+浅析在互联网时代下酒店的营销策略——以湛江民大喜来登酒店为例.doc
201651206021+莫武林+浅析在互联网时代下酒店的营销策略——以湛江民大喜来登酒店为例.doc
用于空间热电转换的耐高温涡轮发电机转子及其装配方法.pdf
用于空间热电转换的耐高温涡轮发电机转子及其装配方法.pdf
用于空间热电转换的耐高温涡轮发电机转子及其装配方法.pdf
用于空间热电转换的耐高温涡轮发电机转子及其装配方法.pdf
用于空间热电转换的耐高温涡轮发电机转子及其装配方法.pdf
用于空间热电转换的耐高温涡轮发电机转子及其装配方法.pdf
论《离骚》诠释史中的“香草”意蕴.docx