

如果您无法下载资料,请参考说明:
1、部分资料下载需要金币,请确保您的账户上有足够的金币
2、已购买过的文档,再次下载不重复扣费
3、资料包下载后请先用软件解压,在使用对应软件打开
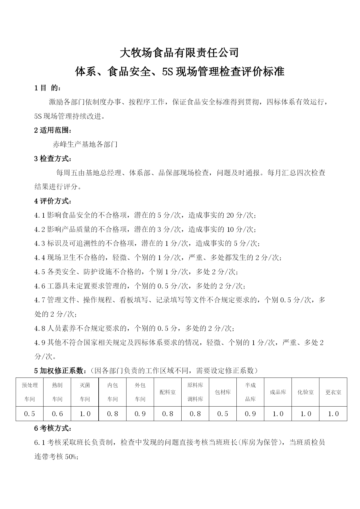
大牧场食品有限责任公司体系、食品安全、5S现场管理检查评价标准1目的:激励各部门依制度办事、按程序工作,保证食品安全标准得到贯彻,四标体系有效运行,5S现场管理持续改进。2适用范围:赤峰生产基地各部门3检查方式:每周五由基地总经理、体系部、品保部现场检查,问题及时通报。每月汇总四次检查结果进行评分。4评价方式:4.1影响食品安全的不合格项,潜在的5分/次,造成事实的20分/次;4.2影响产品质量的不合格项,潜在的3分/次,造成事实的10分/次;4.3标识及可追溯性的不合格项,潜在的1分/次,造成事实的5分/次;4.4现场卫生不合格的,轻微、个别的1分/次,严重、多处都发生的2分/次;4.5各类安全、防护设施不合格的,个别1分/次,多处2分/次;4.6工器具未定置要求管理的,个别的0.5分/次,多处的2分/次;4.7管理文件、操作规程、看板填写、记录填写等文件不合规定要求的,个别0.5分/次,多处的2分/次;4.8人员素养不合规定要求的,个别的0.5分,多处的2分/次;4.9其他不符合国家相关规定及四标体系要求的情况,轻微、个别的1分/次,严重、多处2分/次。5加权修正系数:(因各部门负责的工作区域不同,需要设定修正系数)预处理车间熟制车间灭菌车间内包车间外包车间配料室原料库调料库包材库半成品库成品库化验室更衣室0.50.61.00.80.90.80.80.50.91.01.01.06考核方式:6.1考核采取班长负责制,检查中发现的问题直接考核当班班长(库房为保管),当班质检员连带考核50%;6.2每周检查一次,检查结果每周汇总后公布结果;6.3每月月底汇总本月4周检查发现的问题,进行评分;6.4每月第一次检查发现的问题,第二次检查仍未整改的翻倍考核,第三次在第二次的基础上再翻倍,以此类推;6.5每扣1分,考核5元钱,在当月工资中兑现。品控管理中心二O一二年六月二十日

yy****24
实名认证
内容提供者


最近下载
一种胃肠道超声检查助显剂及其制备方法.pdf
201651206021+莫武林+浅析在互联网时代下酒店的营销策略——以湛江民大喜来登酒店为例.doc
201651206021+莫武林+浅析在互联网时代下酒店的营销策略——以湛江民大喜来登酒店为例.doc
用于空间热电转换的耐高温涡轮发电机转子及其装配方法.pdf
用于空间热电转换的耐高温涡轮发电机转子及其装配方法.pdf
用于空间热电转换的耐高温涡轮发电机转子及其装配方法.pdf
用于空间热电转换的耐高温涡轮发电机转子及其装配方法.pdf
用于空间热电转换的耐高温涡轮发电机转子及其装配方法.pdf
用于空间热电转换的耐高温涡轮发电机转子及其装配方法.pdf
论《离骚》诠释史中的“香草”意蕴.docx