


如果您无法下载资料,请参考说明:
1、部分资料下载需要金币,请确保您的账户上有足够的金币
2、已购买过的文档,再次下载不重复扣费
3、资料包下载后请先用软件解压,在使用对应软件打开
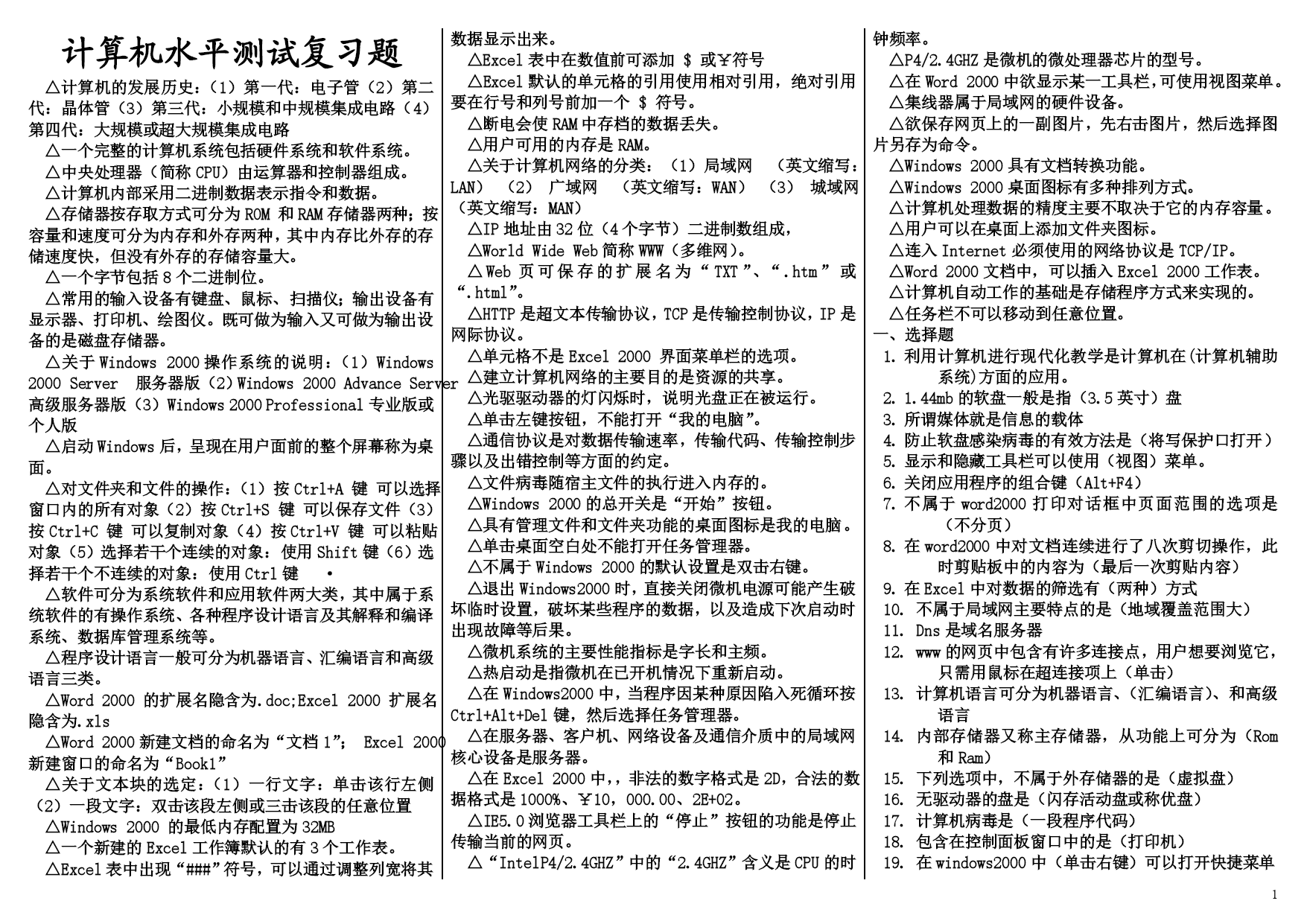
计算机水平测试复习题△计算机的发展历史:(1)第一代:电子管(2)第二代:晶体管(3)第三代:小规模和中规模集成电路(4)第四代:大规模或超大规模集成电路△一个完整的计算机系统包括硬件系统和软件系统。△中央处理器(简称CPU)由运算器和控制器组成。△计算机内部采用二进制数据表示指令和数据。△存储器按存取方式可分为ROM和RAM存储器两种;按容量和速度可分为内存和外存两种,其中内存比外存的存储速度快,但没有外存的存储容量大。△一个字节包括8个二进制位。△常用的输入设备有键盘、鼠标、扫描仪;输出设备有显示器、打印机、绘图仪。既可做为输入又可做为输出设备的是磁盘存储器。△关于Windows2000操作系统的说明:(1)Windows2000Server服务器版(2)Windows2000AdvanceServer高级服务器版(3)Windows2000Professional专业版或个人版△启动Windows后,呈现在用户面前的整个屏幕称为桌面。△对文件夹和文件的操作:(1)按Ctrl+A键可以选择窗口内的所有对象(2)按Ctrl+S键可以保存文件(3)按Ctrl+C键可以复制对象(4)按Ctrl+V键可以粘贴对象(5)选择若干个连续的对象:使用Shift键(6)选择若干个不连续的对象:使用Ctrl键·△软件可分为系统软件和应用软件两大类,其中属于系统软件的有操作系统、各种程序设计语言及其解释和编译系统、数据库管理系统等。△程序设计语言一般可分为机器语言、汇编语言和高级语言三类。△Word2000的扩展名隐含为.doc;Excel2000扩展名隐含为.xls△Word2000新建文档的命名为“文档1”;Excel2000新建窗口的命名为“Book1”△关于文本块的选定:(1)一行文字:单击该行左侧(2)一段文字:双击该段左侧或三击该段的任意位置△Windows2000的最低内存配置为32MB△一个新建的Excel工作簿默认的有3个工作表。△Excel表中出现“###”符号,可以通过调整列宽将其数据显示出来。△Excel表中在数值前可添加$或¥符号△Excel默认的单元格的引用使用相对引用,绝对引用要在行号和列号前加一个$符号。△断电会使RAM中存档的数据丢失。△用户可用的内存是RAM。△关于计算机网络的分类:(1)局域网(英文缩写:LAN)(2)广域网(英文缩写:WAN)(3)城域网(英文缩写:MAN)△IP地址由32位(4个字节)二进制数组成,△WorldWideWeb简称WWW(多维网)。△Web页可保存的扩展名为“TXT”、“.htm”或“.html”。△HTTP是超文本传输协议,TCP是传输控制协议,IP是网际协议。△单元格不是Excel2000界面菜单栏的选项。△建立计算机网络的主要目的是资源的共享。△光驱驱动器的灯闪烁时,说明光盘正在被运行。△单击左键按钮,不能打开“我的电脑”。△通信协议是对数据传输速率,传输代码、传输控制步骤以及出错控制等方面的约定。△文件病毒随宿主文件的执行进入内存的。△Windows2000的总开关是“开始”按钮。△具有管理文件和文件夹功能的桌面图标是我的电脑。△单击桌面空白处不能打开任务管理器。△不属于Windows2000的默认设置是双击右键。△退出Windows2000时,直接关闭微机电源可能产生破坏临时设置,破坏某些程序的数据,以及造成下次启动时出现故障等后果。△微机系统的主要性能指标是字长和主频。△热启动是指微机在已开机情况下重新启动。△在Windows2000中,当程序因某种原因陷入死循环按Ctrl+Alt+Del键,然后选择任务管理器。△在服务器、客户机、网络设备及通信介质中的局域网核心设备是服务器。△在Excel2000中,,非法的数字格式是2D,合法的数据格式是1000%、¥10,000.00、2E+02。△IE5.0浏览器工具栏上的“停止”按钮的功能是停止传输当前的网页。△“IntelP4/2.4GHZ”中的“2.4GHZ”含义是CPU的时钟频率。△P4/2.4GHZ是微机的微处理器芯片的型号。△在Word2000中欲显示某一工具栏,可使用视图菜单。△集线器属于局域网的硬件设备。△欲保存网页上的一副图片,先右击图片,然后选择图片另存为命令。△Windows2000具有文档转换功能。△Windows2000桌面图标有多种排列方式。△计算机处理数据的精度主要不取决于它的内存容量。△用户可以在桌面上添加文件夹图标。△连入Internet必须使用的网络协议是TCP/IP。△Word2000文档中,可以插入Excel2000工作表。△计算机自动工作的基础是存储程序方式来实现的。△任务栏不可以移动到任意位置。一、选择题利用计算机进行现代化教学是计算机在(计算机

yy****24
实名认证
内容提供者


最近下载
一种胃肠道超声检查助显剂及其制备方法.pdf
201651206021+莫武林+浅析在互联网时代下酒店的营销策略——以湛江民大喜来登酒店为例.doc
201651206021+莫武林+浅析在互联网时代下酒店的营销策略——以湛江民大喜来登酒店为例.doc
用于空间热电转换的耐高温涡轮发电机转子及其装配方法.pdf
用于空间热电转换的耐高温涡轮发电机转子及其装配方法.pdf
用于空间热电转换的耐高温涡轮发电机转子及其装配方法.pdf
用于空间热电转换的耐高温涡轮发电机转子及其装配方法.pdf
用于空间热电转换的耐高温涡轮发电机转子及其装配方法.pdf
用于空间热电转换的耐高温涡轮发电机转子及其装配方法.pdf
论《离骚》诠释史中的“香草”意蕴.docx