


如果您无法下载资料,请参考说明:
1、部分资料下载需要金币,请确保您的账户上有足够的金币
2、已购买过的文档,再次下载不重复扣费
3、资料包下载后请先用软件解压,在使用对应软件打开
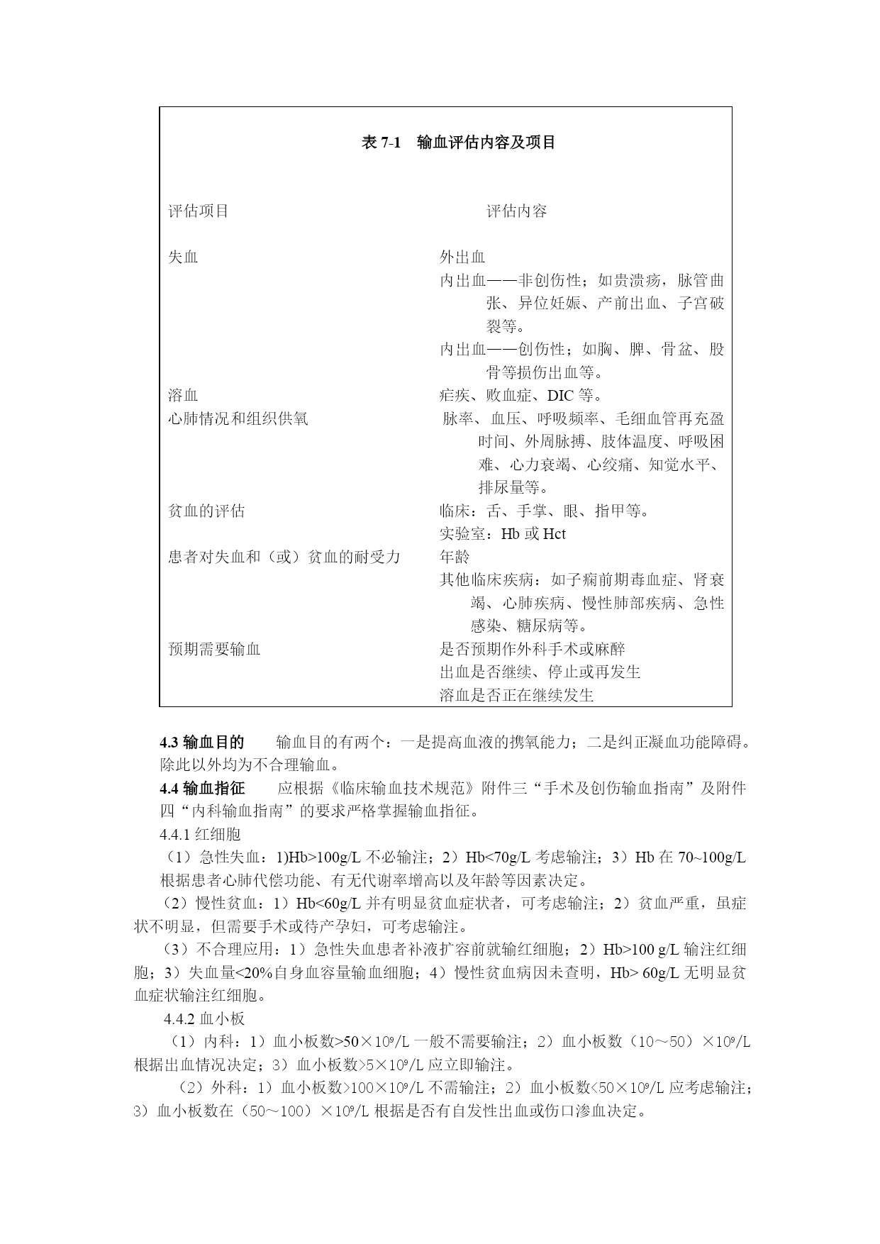
输血前评估管理程序目的为规范临床医师输血前对患者的评估,确保在正确的时间将正确的血液输注给正确的患者,依据《质量手册》7.5.1(1)条款的要求制定本程序。适用范围适用于医疗机构临床医师在输血治疗前对患者的评估。职责3.1临床医师3.1.1对患者的临床表现何实验室检查结果仔细评估,决定是否需要输血及输何种血液成分。3.2临床输血管理委员会3.2.1对临床输血进行监督检查及培训。管理程序评估输血的必要性需要综合分析诸多因素和临床特征。血红蛋白(Hb)和血细胞比容(Hct)值最客观,但不是决定输血的最好指标。贫血原因(急性失血、慢性贫血或溶血)、患者心肺功能和组织供氧情况、患者对贫血的耐受力等因素对判断是否输血更有价值。4.1在决定输血之前临床医师应问自己下列10个问题4.1.1输血的目的是什么?4.1.2能否减少出血以降低患者的输血需求?4.1.3是否应先给予治疗?4.1.4该患者是否具有输血的临床指征或者实验室指征?4.1.5输血传播艾滋病、肝炎、梅毒等疾病的风险如何?4.1.6给该患者输血是否利大于弊?4.1.7当时无法及时获得血液时,有何其他治疗措施?4.1.8是否具有经验丰富的医师负责监护输血患者,并能在发生输血不良反应时迅速处理?4.1.9是否已将输血决定及理由写入病程记录和输血申请单?4.1.10如果患者是自己或者自己的孩子,在此情况下,是否接受输血?4.2输血评估项目及内容见表7-1.表7-1输血评估内容及项目评估项目评估内容失血外出血内出血——非创伤性;如贵溃疡,脉管曲张、异位妊娠、产前出血、子宫破裂等。内出血——创伤性;如胸、脾、骨盆、股骨等损伤出血等。溶血疟疾、败血症、DIC等。心肺情况和组织供氧脉率、血压、呼吸频率、毛细血管再充盈时间、外周脉搏、肢体温度、呼吸困难、心力衰竭、心绞痛、知觉水平、排尿量等。贫血的评估临床:舌、手掌、眼、指甲等。实验室:Hb或Hct患者对失血和(或)贫血的耐受力年龄其他临床疾病:如子痫前期毒血症、肾衰竭、心肺疾病、慢性肺部疾病、急性感染、糖尿病等。预期需要输血是否预期作外科手术或麻醉出血是否继续、停止或再发生溶血是否正在继续发生4.3输血目的输血目的有两个:一是提高血液的携氧能力;二是纠正凝血功能障碍。除此以外均为不合理输血。4.4输血指征应根据《临床输血技术规范》附件三“手术及创伤输血指南”及附件四“内科输血指南”的要求严格掌握输血指征。4.4.1红细胞(1)急性失血:1)Hb>100g/L不必输注;2)Hb<70g/L考虑输注;3)Hb在70~100g/L根据患者心肺代偿功能、有无代谢率增高以及年龄等因素决定。(2)慢性贫血:1)Hb<60g/L并有明显贫血症状者,可考虑输注;2)贫血严重,虽症状不明显,但需要手术或待产孕妇,可考虑输注。(3)不合理应用:1)急性失血患者补液扩容前就输红细胞;2)Hb>100g/L输注红细胞;3)失血量<20%自身血容量输血细胞;4)慢性贫血病因未查明,Hb>60g/L无明显贫血症状输注红细胞。4.4.2血小板(1)内科:1)血小板数>50×109/L一般不需要输注;2)血小板数(10~50)×109/L根据出血情况决定;3)血小板数>5×109/L应立即输注。(2)外科:1)血小板数>100×109/L不需输注;2)血小板数<50×109/L应考虑输注;3)血小板数在(50~100)×109/L根据是否有自发性出血或伤口渗血决定。(3)不合理应用:1)血小板数>100×109/L输注血小板;2)血小板数在(50~100)×109/L无明显出血输注血小板。4.4.3新鲜冰冻血浆(1)内科:1)各种原因引起的多种凝血因子缺乏所致的出血,特别是肝病患者获得性凝血功能障碍;2)血栓性血小板减少性紫癜。(2)外科:1)凝血酶原时间(PT)或者活化部分凝血活酶时间(APTT)大于正常对照1.5倍,创面弥漫性渗血;2)大量输入库血引起的稀释性凝血功能障碍;3)紧急对抗华法林的抗凝血作用。(3)不合理应用:1)用于补充血容量;2)与红细胞搭配输注;3)用于营养补充;4)用于促进伤口愈合。4.4.4冷沉淀(1)内科:①治疗儿童及成年人轻型甲型血友病;②治疗血管性血友病;③治疗纤维蛋白原缺乏症。(2)外科:①补充纤维蛋白原;②与新鲜冷冻血浆及血小板配合应用纠正凝血功能障碍。(3)不合理应用:纤维蛋白原﹥0.8g/L,无出血表现输注冷沉淀。临床输血管理委员会每年应用《《手术科室输血评估表》和《非手术科室腧穴评估表》对临床输血合理性进行评估。针对临床输血不合理情况进行培训,提高临床医师输血技术水平,执行《临床输血培训管理程序》。

yy****24
实名认证
内容提供者


最近下载
一种胃肠道超声检查助显剂及其制备方法.pdf
201651206021+莫武林+浅析在互联网时代下酒店的营销策略——以湛江民大喜来登酒店为例.doc
201651206021+莫武林+浅析在互联网时代下酒店的营销策略——以湛江民大喜来登酒店为例.doc
用于空间热电转换的耐高温涡轮发电机转子及其装配方法.pdf
用于空间热电转换的耐高温涡轮发电机转子及其装配方法.pdf
用于空间热电转换的耐高温涡轮发电机转子及其装配方法.pdf
用于空间热电转换的耐高温涡轮发电机转子及其装配方法.pdf
用于空间热电转换的耐高温涡轮发电机转子及其装配方法.pdf
用于空间热电转换的耐高温涡轮发电机转子及其装配方法.pdf
论《离骚》诠释史中的“香草”意蕴.docx