




如果您无法下载资料,请参考说明:
1、部分资料下载需要金币,请确保您的账户上有足够的金币
2、已购买过的文档,再次下载不重复扣费
3、资料包下载后请先用软件解压,在使用对应软件打开
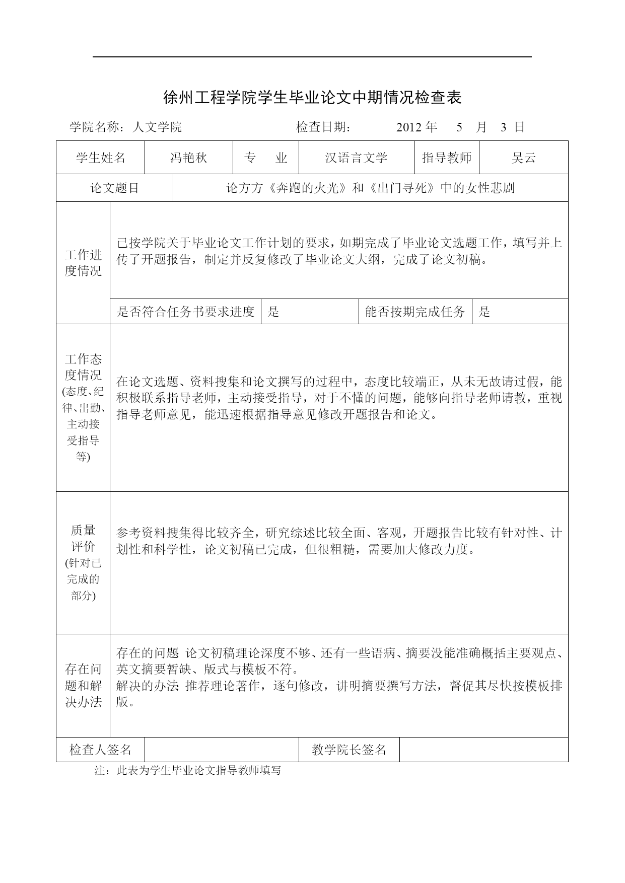
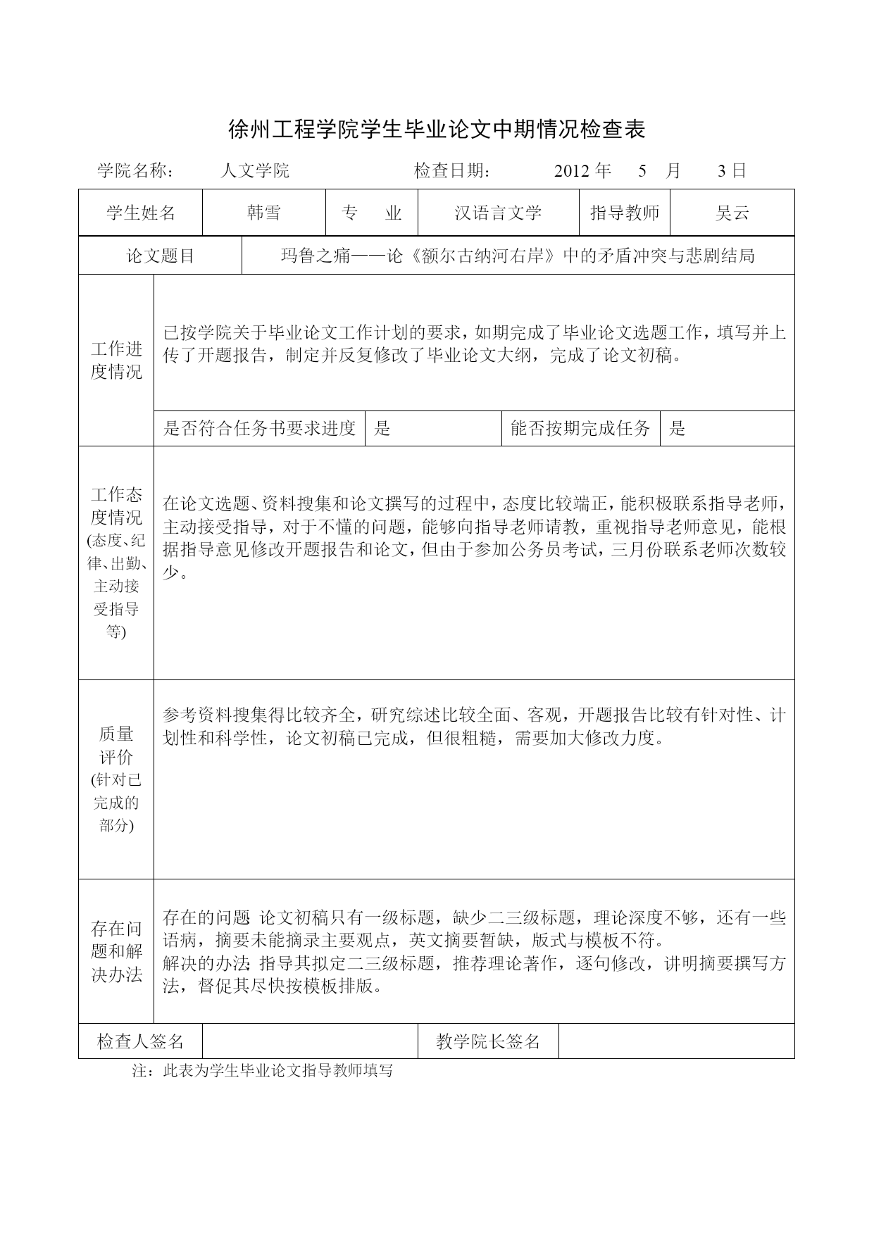
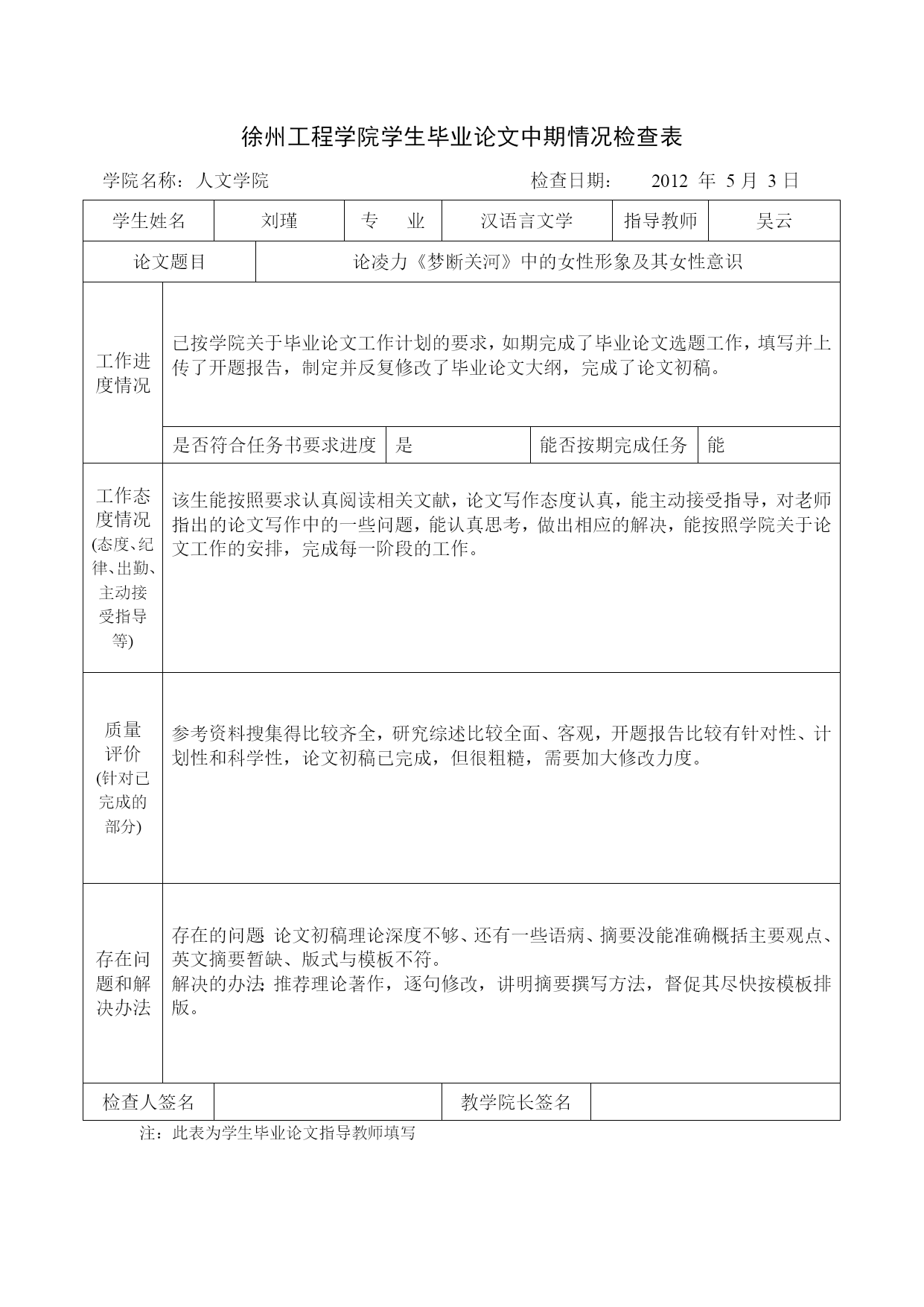
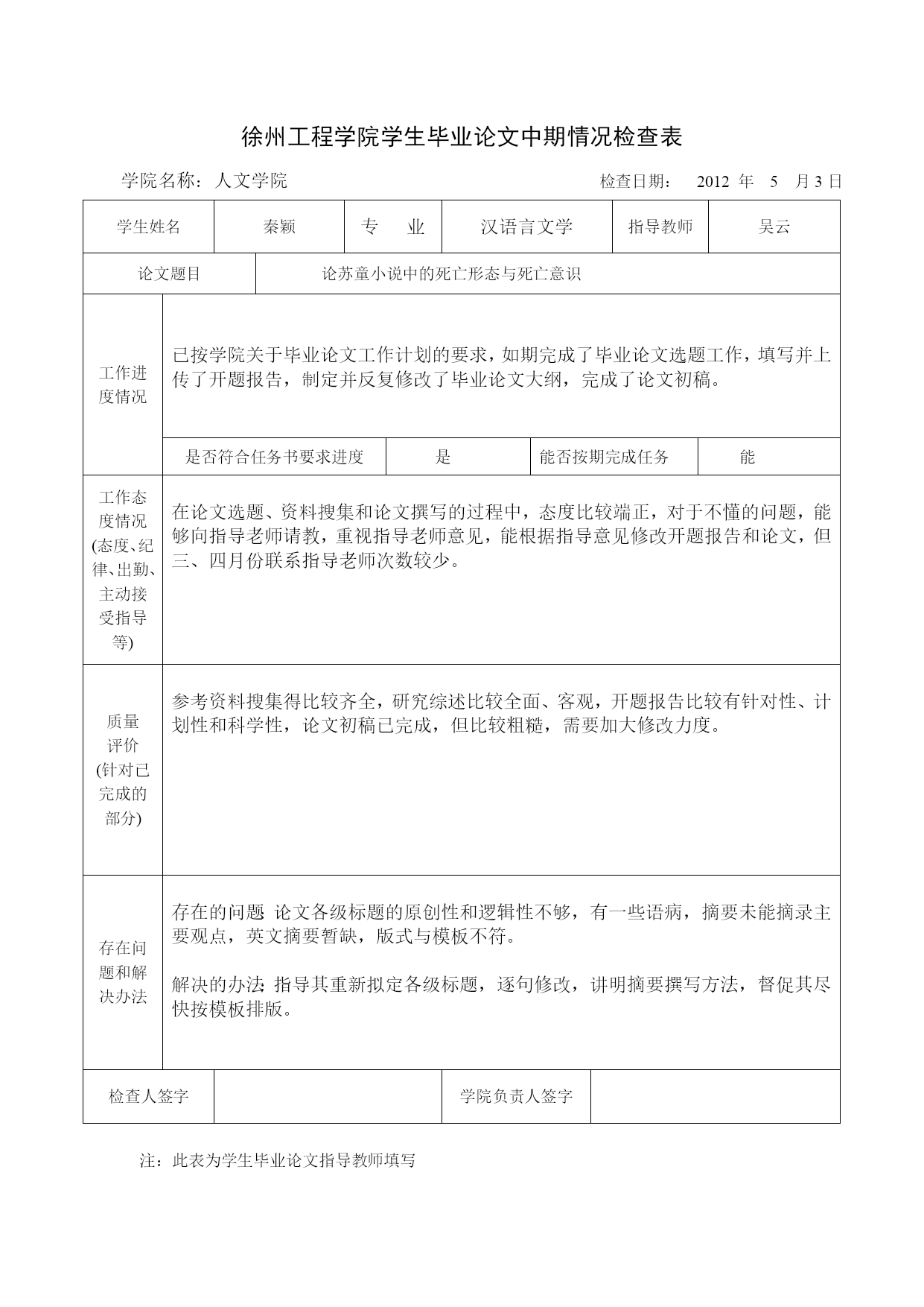
徐州工程学院学生毕业论文中期情况检查表学院名称:人文学院检查日期:2012年5月3日学生姓名冯艳秋专业汉语言文学指导教师吴云论文题目论方方《奔跑的火光》和《出门寻死》中的女性悲剧工作进度情况已按学院关于毕业论文工作计划的要求,如期完成了毕业论文选题工作,填写并上传了开题报告,制定并反复修改了毕业论文大纲,完成了论文初稿。是否符合任务书要求进度是能否按期完成任务是工作态度情况(态度、纪律、出勤、主动接受指导等)在论文选题、资料搜集和论文撰写的过程中,态度比较端正,从未无故请过假,能积极联系指导老师,主动接受指导,对于不懂的问题,能够向指导老师请教,重视指导老师意见,能迅速根据指导意见修改开题报告和论文。质量评价(针对已完成的部分)参考资料搜集得比较齐全,研究综述比较全面、客观,开题报告比较有针对性、计划性和科学性,论文初稿已完成,但很粗糙,需要加大修改力度。存在问题和解决办法存在的问题:论文初稿理论深度不够、还有一些语病、摘要没能准确概括主要观点、英文摘要暂缺、版式与模板不符。解决的办法:推荐理论著作,逐句修改,讲明摘要撰写方法,督促其尽快按模板排版。检查人签名教学院长签名注:此表为学生毕业论文指导教师填写徐州工程学院学生毕业论文中期情况检查表学院名称:人文学院检查日期:2012年5月3日学生姓名韩雪专业汉语言文学指导教师吴云论文题目玛鲁之痛——论《额尔古纳河右岸》中的矛盾冲突与悲剧结局工作进度情况已按学院关于毕业论文工作计划的要求,如期完成了毕业论文选题工作,填写并上传了开题报告,制定并反复修改了毕业论文大纲,完成了论文初稿。是否符合任务书要求进度是能否按期完成任务是工作态度情况(态度、纪律、出勤、主动接受指导等)在论文选题、资料搜集和论文撰写的过程中,态度比较端正,能积极联系指导老师,主动接受指导,对于不懂的问题,能够向指导老师请教,重视指导老师意见,能根据指导意见修改开题报告和论文,但由于参加公务员考试,三月份联系老师次数较少。质量评价(针对已完成的部分)参考资料搜集得比较齐全,研究综述比较全面、客观,开题报告比较有针对性、计划性和科学性,论文初稿已完成,但很粗糙,需要加大修改力度。存在问题和解决办法存在的问题:论文初稿只有一级标题,缺少二三级标题,理论深度不够,还有一些语病,摘要未能摘录主要观点,英文摘要暂缺,版式与模板不符。解决的办法:指导其拟定二三级标题,推荐理论著作,逐句修改,讲明摘要撰写方法,督促其尽快按模板排版。检查人签名教学院长签名注:此表为学生毕业论文指导教师填写徐州工程学院学生毕业论文中期情况检查表学院名称:人文学院检查日期:2012年5月3日学生姓名刘瑾专业汉语言文学指导教师吴云论文题目论凌力《梦断关河》中的女性形象及其女性意识工作进度情况已按学院关于毕业论文工作计划的要求,如期完成了毕业论文选题工作,填写并上传了开题报告,制定并反复修改了毕业论文大纲,完成了论文初稿。是否符合任务书要求进度是能否按期完成任务能工作态度情况(态度、纪律、出勤、主动接受指导等)该生能按照要求认真阅读相关文献,论文写作态度认真,能主动接受指导,对老师指出的论文写作中的一些问题,能认真思考,做出相应的解决,能按照学院关于论文工作的安排,完成每一阶段的工作。质量评价(针对已完成的部分)参考资料搜集得比较齐全,研究综述比较全面、客观,开题报告比较有针对性、计划性和科学性,论文初稿已完成,但很粗糙,需要加大修改力度。存在问题和解决办法存在的问题:论文初稿理论深度不够、还有一些语病、摘要没能准确概括主要观点、英文摘要暂缺、版式与模板不符。解决的办法:推荐理论著作,逐句修改,讲明摘要撰写方法,督促其尽快按模板排版。检查人签名教学院长签名注:此表为学生毕业论文指导教师填写徐州工程学院学生毕业论文中期情况检查表学院名称:人文学院检查日期:2012年5月3日学生姓名秦颖专业汉语言文学指导教师吴云论文题目论苏童小说中的死亡形态与死亡意识工作进度情况已按学院关于毕业论文工作计划的要求,如期完成了毕业论文选题工作,填写并上传了开题报告,制定并反复修改了毕业论文大纲,完成了论文初稿。是否符合任务书要求进度是能否按期完成任务能工作态度情况(态度、纪律、出勤、主动接受指导等)在论文选题、资料搜集和论文撰写的过程中,态度比较端正,对于不懂的问题,能够向指导老师请教,重视指导老师意见,能根据指导意见修改开题报告和论文,但三、四月份联系指导老师次数较少。质量评价(针对已完成的部分)参考资料搜集得比较齐全,研究综述比较全面、客观,开题报告比较有针对性、计划性和科学性,论文初稿已完成,但比较粗糙,需要加大修改力度。存在问题和解决办法存在的问题:论文各级标题的原创性和逻辑性不够,有一些语病,摘要未能摘录主要观点,英文摘要暂缺,版式与模板不符。解决的办法:指导其重新拟

yy****24
实名认证
内容提供者


最近下载
一种胃肠道超声检查助显剂及其制备方法.pdf
201651206021+莫武林+浅析在互联网时代下酒店的营销策略——以湛江民大喜来登酒店为例.doc
201651206021+莫武林+浅析在互联网时代下酒店的营销策略——以湛江民大喜来登酒店为例.doc
用于空间热电转换的耐高温涡轮发电机转子及其装配方法.pdf
用于空间热电转换的耐高温涡轮发电机转子及其装配方法.pdf
用于空间热电转换的耐高温涡轮发电机转子及其装配方法.pdf
用于空间热电转换的耐高温涡轮发电机转子及其装配方法.pdf
用于空间热电转换的耐高温涡轮发电机转子及其装配方法.pdf
用于空间热电转换的耐高温涡轮发电机转子及其装配方法.pdf
论《离骚》诠释史中的“香草”意蕴.docx