




如果您无法下载资料,请参考说明:
1、部分资料下载需要金币,请确保您的账户上有足够的金币
2、已购买过的文档,再次下载不重复扣费
3、资料包下载后请先用软件解压,在使用对应软件打开
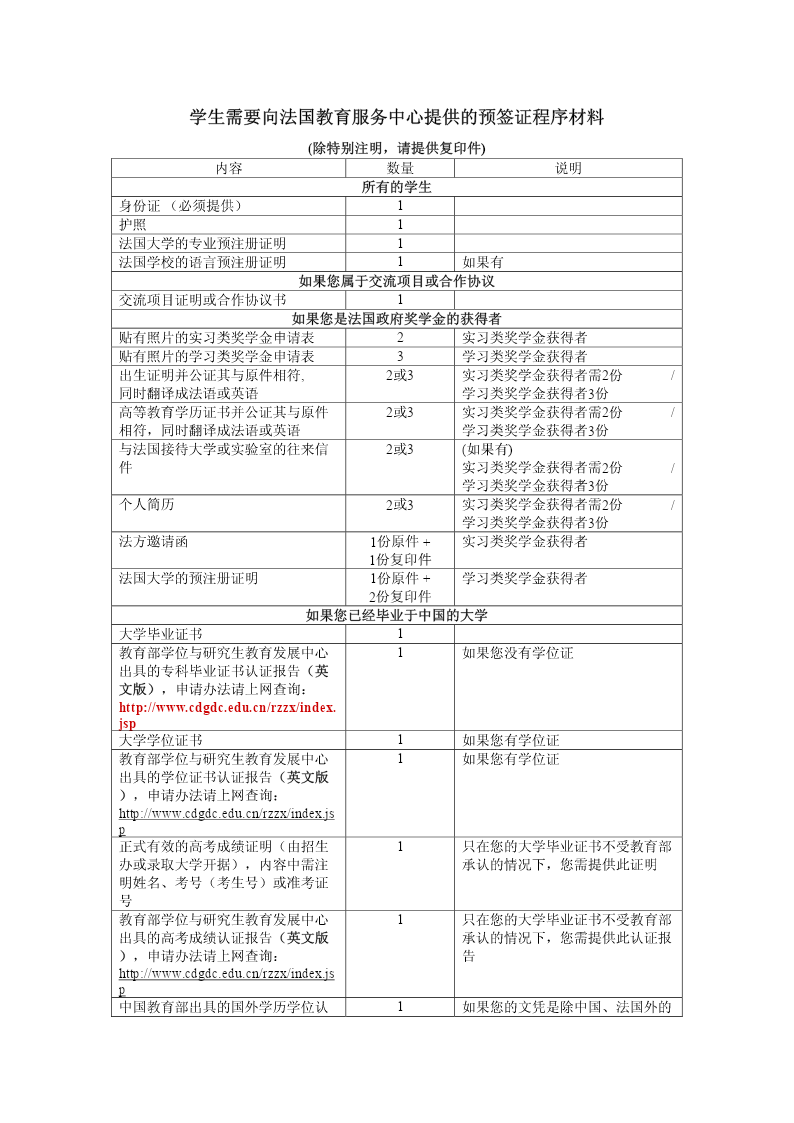
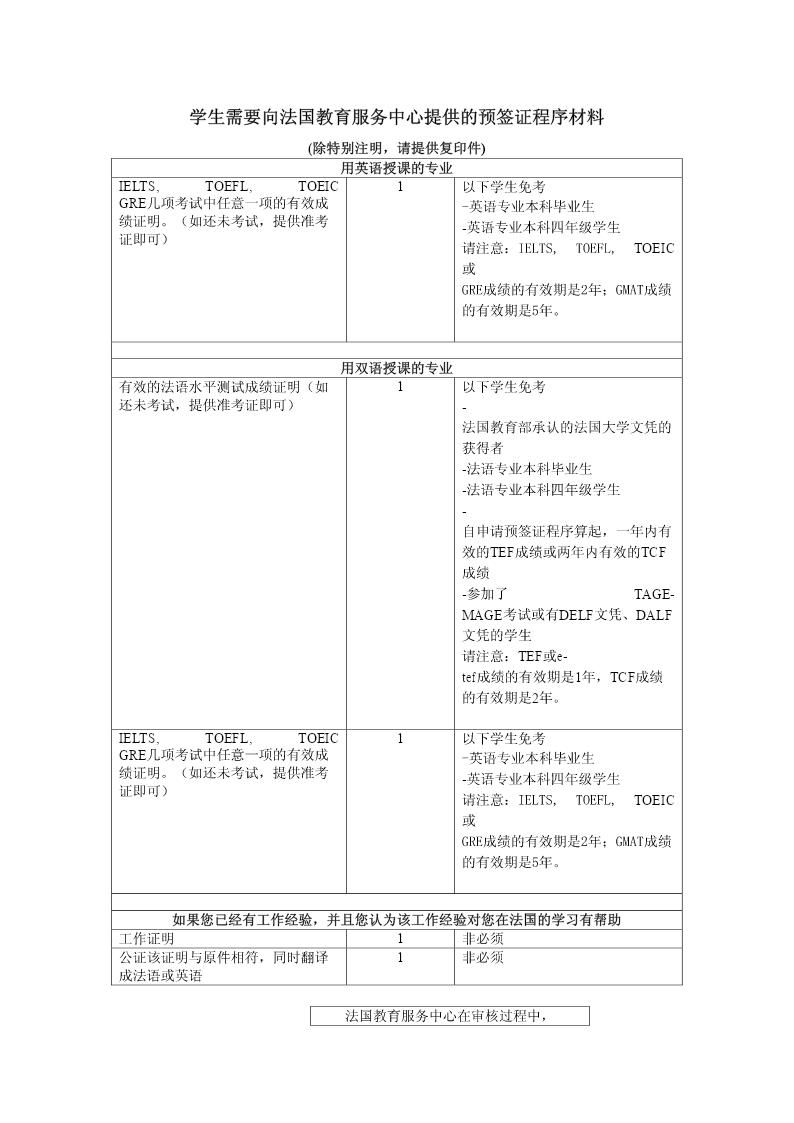
学生需要向法国教育服务中心提供的预签证程序材料 (除特别注明,请提供复印件) 内容数量说明 所有的学生 身份证(必须提供)1 护照1 法国大学的专业预注册证明1 法国学校的语言预注册证明1如果有 如果您属于交流项目或合作协议 交流项目证明或合作协议书1 如果您是法国政府奖学金的获得者 贴有照片的实习类奖学金申请表2实习类奖学金获得者 贴有照片的学习类奖学金申请表3学习类奖学金获得者 出生证明并公证其与原件相符,2或3实习类奖学金获得者需2份/ 同时翻译成法语或英语学习类奖学金获得者3份 高等教育学历证书并公证其与原件2或3实习类奖学金获得者需2份/ 相符,同时翻译成法语或英语学习类奖学金获得者3份 与法国接待大学或实验室的往来信2或3(如果有) 件实习类奖学金获得者需2份/ 学习类奖学金获得者3份 个人简历2或3实习类奖学金获得者需2份/ 学习类奖学金获得者3份 法方邀请函1份原件+实习类奖学金获得者 1份复印件 法国大学的预注册证明1份原件+学习类奖学金获得者 2份复印件 如果您已经毕业于中国的大学 大学毕业证书1 教育部学位与研究生教育发展中心1如果您没有学位证 出具的专科毕业证书认证报告(英 文版),申请办法请上网查询: http://www.cdgdc.edu.cn/rzzx/index. jsp 大学学位证书1如果您有学位证 教育部学位与研究生教育发展中心1如果您有学位证 出具的学位证书认证报告(英文版 ),申请办法请上网查询: http://www.cdgdc.edu.cn/rzzx/index.js p 正式有效的高考成绩证明(由招生1只在您的大学毕业证书不受教育部 办或录取大学开据),内容中需注承认的情况下,您需提供此证明 明姓名、考号(考生号)或准考证 号 教育部学位与研究生教育发展中心1只在您的大学毕业证书不受教育部 出具的高考成绩认证报告(英文版承认的情况下,您需提供此认证报 ),申请办法请上网查询:告 http://www.cdgdc.edu.cn/rzzx/index.js p 中国教育部出具的国外学历学位认1如果您的文凭是除中国、法国外的 证书,申请方法请上网查询:http://其他国家颁发,并受中国教育部承 renzheng.cscse.edu.cn/认,您需提供此认证书。 中国教育部出具的合作办学国外高1如果您的文凭是由国外高校颁发具 等教育文凭认证书,申请方法请上有中外合作办学性质,,并受中国 网查询:教育部承认,您需提供合作办学国 http://www.cscse.edu.cn/publish/por外高等教育文凭认证书。 tal0/tab179/module1189/more.htm 中国教育部出具的港澳台学历学位1如果您的文凭是由港澳台高校颁发 认证书,申请办法请上网查询:,并受中国教育部承认,您需提供 http://renzheng-gat.cscse.edu.cn/港澳台学历学位认证书。 学生需要向法国教育服务中心提供的预签证程序材料 (除特别注明,请提供复印件) 如果您是中国大学的在读生或者您已经中断了您的大学学业 正式有效的高考成绩证明(由招生1内容中需注明姓名、考号(考生号 办或录取大学开据))或准考证号 中国大学的录取通知书1 大学各学期的成绩单1 正式有效的在读证明或者学业中断1根据情况 证明 教育部学位与研究生教育发展中心1提供在读证明认证报告或者大学课 出具的在读证明认证报告或者大学程学习成绩单认证报告(任选一种 课程学习成绩单认证报告(英文版认证报告) ),申请办法请上网查询: http://www.cdgdc.edu.cn/rzzx/index. jsp 尚未开始高等教育学习的学生 中国大学的录取通知书1如果您已被大学录取 正式有效的高考成绩证明(由招生1如果您参加了高考 办或录取大学开据),内容中需注 明姓名、考号(考生号)或准考证 号 教育部学位与研究生教育发展中心1如果您参加了高考 出具的高考成绩认证报告(英文版 ),申请办法请上网查询: http://www.cdgdc.edu.cn/rzzx/index.js p 高中毕业证1如果您未参加高考 用法语授课的专业 有效的法语水平测试成绩证明(如1以下学生免考 还未考试,提供准考证即可)- 法国教育部承认的法国大学文凭的 获得者 -法语专业本科毕业生 -法语专业本科四年级学生 - 自申请预签证程序算起,一年内有 效的TEF成绩或两年内有效的TCF 成绩 -参加了TAGE-MAGE 考试或有DELF文凭、DALF文凭的 学生 请注意:TEF或e- tef成绩的有效期是1年,TCF成绩 的有效期是2年。 学生需要向法国教育服务中心提供的预签证程序材料 (除特别注明,请提供复印件) 用英语授

sy****28
实名认证
内容提供者


最近下载
一种胃肠道超声检查助显剂及其制备方法.pdf
201651206021+莫武林+浅析在互联网时代下酒店的营销策略——以湛江民大喜来登酒店为例.doc
201651206021+莫武林+浅析在互联网时代下酒店的营销策略——以湛江民大喜来登酒店为例.doc
用于空间热电转换的耐高温涡轮发电机转子及其装配方法.pdf
用于空间热电转换的耐高温涡轮发电机转子及其装配方法.pdf
用于空间热电转换的耐高温涡轮发电机转子及其装配方法.pdf
用于空间热电转换的耐高温涡轮发电机转子及其装配方法.pdf
用于空间热电转换的耐高温涡轮发电机转子及其装配方法.pdf
用于空间热电转换的耐高温涡轮发电机转子及其装配方法.pdf
论《离骚》诠释史中的“香草”意蕴.docx