yy****24
Ta的资源
临济义玄河北传法考
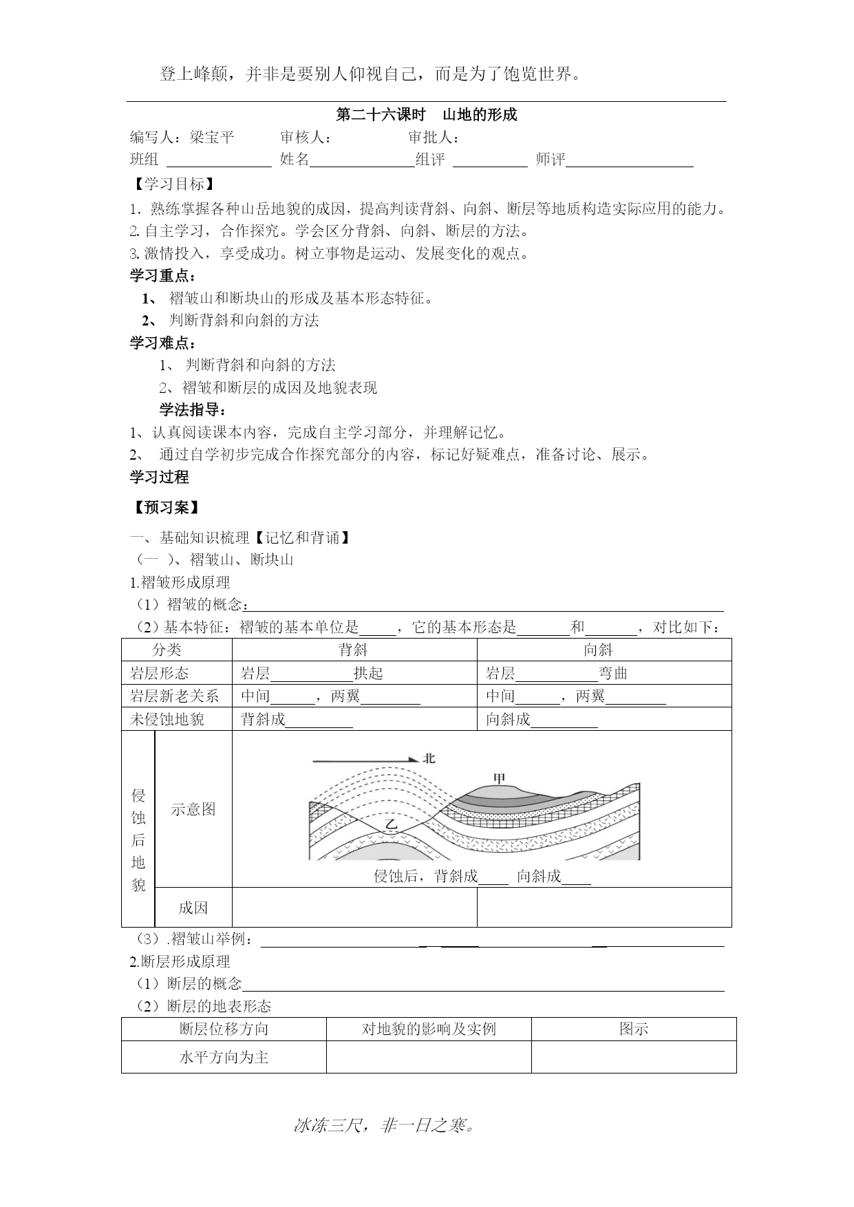
第二十六课时山地的形成
设计要求20120730
交通运输系统安全管理人员所涉法律和责任承担
[精品]M1006、双乙烯酮的分化与应用
中西文化,第三章-中西文化的基本精神
第五章数据汇总
九年级unit1通用教案定稿
犀利海德公园
积分变换第01讲
长动力GD3109B培训资料
小学一年级语文下册第七单元总复习
师范生实习报告
第十课时太阳光照图的判读
意蜂蜂蜜和中蜂土蜂蜜的差异性分析
八上第一单元侵略与反抗知识点总结
数值分析作业
巫不乡国土资源所党风廉政建设工作总结
初一地理期中复习
山地阳光简介
数学八上,实数资源错题