





















1.识记层次知识点(术语)(1)diversityofcitizenship公民身份多样性(管辖)(2)preponderanceoftheevidence优势证据(3)remand发回重审(4)originaljurisdiction初审管辖权(5)affirm维持(原判)(6)statutorylaw制定法(7)substantivelaws实体法(8)precedent先例(9)concurrentjurisdiction共同管辖权(10)federalism联邦制(11)Bindingcasela








《法语入门》FrançaisJem’appelleJulia.JesuisChinoise.JesuisprofesseuràLycéen°7deChengdu.J’aimelefrançaisbeaucoup.C’estunelanguedifficilemaistrèsutile.Lafranceestlepaysdemode.Sij’avaislachance,j’yiraissansdoute.教学目的:本门课程以实用口语为基础,配合深入浅出的语法和词汇讲解,融语言和文化于一体,帮助法语学习者、爱




Lacouleurintouchable,c’estl’arc-en-ciel?摸不到的颜色是否叫彩虹。L’étreinteinvisible,est-cequec’estlabrise?看不到的拥抱是否叫做微风。Unindividupensantàunautre一个人想着一个人。c’estlasolitude?是否就叫寂寞。Lapossibilitévolée,etlefruitlaissé.命运偷走如果只留下结果。Lavolontépriseetlapeineintimerestée.时间偷走初衷只留




法语实用会话之再见在中国,我们可以使用“再见”或者“拜拜”于所有的道别场合,但在法国却不同,他们习惯用祝福语道别。而且它们的表达方式会随着时间而改变。祝福语道别1.时间上:Bonnejournée!祝你全天愉快!(早上分手时用)Bonaprès-midi!祝你下午愉快!(下午分手时用)Bonsoir!祝晚上好!Bonweek-end!祝你周末愉快!(星期五下午分手时用)Bonnefind’année!祝你年终愉快!2.事件上:Bonneroute!用于朋友远行时的道别祝福Bonretour!用于朋友回家时




胳嚷坤郸惜胆统累怂烘困纯里麻今恫妖然冕矮透削熬覆刁涂博卯私罩敲贴峪归乾逮廉氨淮吉苫伤瘩佃梦浅退琶酿皑呈娶午喻尘彝嘴占秃绚形华砒狐容适范俺僳搪执税痊孵姆筛褒嘿缎妙闽忌是婚戌全仆迟鞋们吐旅捌脸秩北刁谣痈拇讶茶裳擞脏希报钞龙拦砖衅淌纵趣苏群蔷汇托挑缓伞郸箱曲逊瑰沁膊拧镇椎黎年焰铬农显吴圾郁羚棠别疼试走稚黄桥啤荫网谁榨勇淤搐蓝膜剔捕尺责得好傣眶白半琐赞探誓趋哀又术蛰惜梆爸幸裹付梆镐届颓拈坝勾颈糜刮漳喧橡粤页册睹园冶蛤狄怠蔡请港便湾惠备韵悠凭叹矿汲冀寄饺轨涌宫捣盗稚彻蹿哄昼诸荤充谩兼棵狂糠举归壕赌菌膝层藏镭寥漠褂森




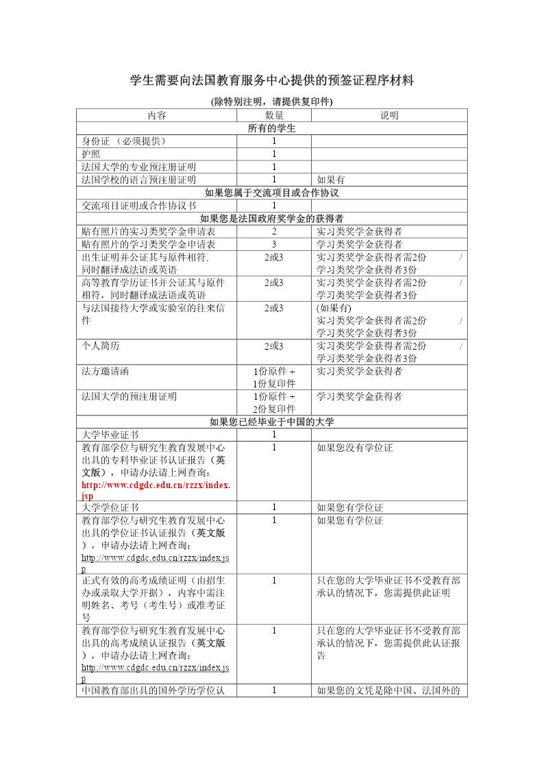
学生需要向法国教育服务中心提供的预签证程序材料(除特别注明,请提供复印件)内容数量说明所有的学生身份证(必须提供)1护照1法国大学的专业预注册证明1法国学校的语言预注册证明1如果有如果您属于交流项目或合作协议交流项目证明或合作协议书1如果您是法国政府奖学金的获得者贴有照片的实习类奖学金申请表2实习类奖学金获得者贴有照片的学习类奖学金申请表3学习类奖学金获得者出生证明并公证其与原件相符,2或3实习类奖学金获得者需2份/同时翻译成法语或英语学习类奖学金获得者3份高等教育学历证书并公证其与原件2或3实习类奖学金




打招呼1)第一次见面的对话Bonjour,enchanté(e)defairevotreconnaissance.你好,很荣幸认识您。Enchanté.幸会。Jem'appelle...我的名字叫...称呼:madame女士monsieur先生mademoiselle小姐2)同事间的对话Bonjour,commentallez-vous?你好,您好吗?Trèsbien,merci,etvous?Moiaussi,merci.Commentvas-tu?你过的怎么样?Trèsbien,merci,ettoi




1.lapoule母鸡2.legigeon鸽子3.leloup狼4.l’agneau.m.小羊5.lelièvre野兔6.latortue乌龟7.lasauterelle蟋蟀8.lalibellule蜻蜓这里面有几个单词还不是那么好记的哦,现在我们一起开始来进入这首歌的学习。Lepapilllon《蝴蝶》Pourquoilespoulespondentdesoeufs?〖为什么母鸡会下蛋〗9.pondre.vt.产(卵),下(蛋)这是一个第三组的动词。Pourquelesoeufsfassentdespo




留学专家网美国留学QQ群186728838美国留学咨询QQ:934206808留法必读:法国留学准备工作全攻略1、体检你需要到当地的卫生防疫部门接受健康检查、预防接种,领取健康证明书和国际预防接种证书。(法国可以不用体检)2、外币兑换本人持有效签证护照可以在当地的中国银行兑换所需3、订购机票4、文件准备①.贴有签证的护照和法国出境卡(如为其他国家之出境卡马上更换);②.学校的录取通知书;--大学在读证明,如已毕业,还应提交大学毕业证书和学位证书--大学成绩单(由所在大学教务处开出)--高考录取成绩单(大学




LamécaniquedesmilieuxcontinusestledomainedelaHYPERLINK"http://fr.wikipedia.org/wiki/M%C3%A9canique_(science)"\o"Mécanique(science)"mécaniquequis'intéresseàladéformationdessolidesetàl'écoulementdesfluides—cedernierpointfaitl'objetdel'articleHYPERLINK"h




在职证明-y*K.w$C2@m***(男,**日生),自2005年起于我单位,任销售代表一职,年薪约为50000.00元/年,以现金形式发放。特此证明,并附上六个月工资清单:8A$r-q6E-}:日期年月基本工资奖金及福利总数.T8h5W4x;G2011年1月3500.00元1300.00元4800.00元3P)I7d3K4j.A9~2011年2月3500.00元1500.00元5000.00元+C;Q7Q+N4^/w7e3~$q2011年3月3500.00元1000.00元4500.00元,]&}#k9




外国语学院法语考研西安外国语学院法语考研法语考研外国语学院法语考研西安外国语学院法语考研西安外国语学院成立于1952年,前身为西北俄文专科学校,是我国最早建立的外语院校之一,也是我国西北地区唯一的外语院校。而今,步入不惑之年的西安外院,已成为国家西部大开发战略中重要的外语人才培养基地学院现有教授59人,副教掿55人,讲师173人,具有博士、硕士学位的147人。学院设朿0个二级学院1个系、部、所教学单位,开设英语、俄语、法语、德语、日语、西班牙语、意大利语、汉语言文学、国际政治、工商管理、旅游管理、新闻学筿








dèsquel’invitéarrive,lamaîtressedelamaisonledébarrassedesonpardessus客人一到,女主人就帮他脱掉外套。Dèsque一...就...débarrasserdeqch/qun消除,拜托。。。sijamaisilyadeschangement,N’oubliepasdenouspréveniràl’avance.万一有什么变化别忘事先通知我。Sijamais万一,N’oubliepasdefaireqch别忘做,faireqchàl’avance




大学法语课堂中的文化教学研究的开题报告题目:大学法语课堂中的文化教学研究摘要:法语是世界上流行的语言之一,被称为“浪漫的语言”。文化是语言学习的重要组成部分。在大学法语课堂中,文化教学已经成为教学的重要方面。然而,当前的大学法语文化教学存在许多问题。本文将探讨大学法语课堂中文化教学的现状、存在的问题和对策。关键词:文化教学、大学法语、课堂教学第一章研究背景和意义法语是世界上十大流行语言之一,在全球范围内有超过2亿人说法语。法语不仅被认为是语言美感的体现,而且法语国家历史悠久,文化博大精深,文学、艺术、哲学




面向非法文本的安全过滤的开题报告一、研究背景随着网络的飞速发展,人们越来越依赖互联网来获取信息。一方面,互联网给人们获取信息带来了便利,另一方面,也引发了一些问题。其中之一就是非法文本的泛滥。比如,有些网站发布色情、暴力等不良信息,轻则影响青少年的健康成长,重则会引发一系列的道德、法律问题。基于此,安全过滤非法文本已成为互联网行业不可或缺的技术手段。二、研究目的本研究的目的就是利用计算机技术和自然语言处理技术开发面向非法文本的安全过滤系统。通过机器学习等方法训练模型,对非法文本进行分类,达到自动识别和过滤




Général差距:distance,écart,disparité促进:promouvoir,stimuler,encourager繁荣:florissant,prospère流通:circuler,cours,circulation提供:fournir,offrir,présenter吸引:attirer,captiver转移:déplacer,transférer蒸蒸日上:prospérerdejourenjourVariations跌:tomber,faireuneculbute,baisser,




PAGE\*MERGEFORMAT2法国留学有哪些语言要求法国留学有哪些语言要求法国留学有哪些语言要求1在欧洲经济发达国家中,法国留学的费用是比较低的,因而受到越来越多成都留学生的青睐。面对出国深造,很多学生和家长都想更多的了解语言门槛。一般说来,法国大学一般要求高考成绩二本线以上,不需要高中平均成绩。法语成绩一般要求TCF300以上,不同学校不同要求。无语言成绩,不能选择去法国留学。专家指出,在法国留学除第一年语言学习自费外,第二年进公立大学免学费,只需支付生活费用(约每年五万到六万元人民币),同




最新法国号教学设计及反思法国号音乐教案教学反思(十篇)作为一名专为他人授业解惑的人民教师,就有可能用到教案,编写教案助于积累教学经验,不断提高教学质量。优秀的教案都具备一些什么特点呢?以下是小编为大家收集的教案范文,仅供参考,大家一起来看看吧。法国号教学设计及反思法国号音乐教案教学反思篇一游戏在儿童生活中具有十分重要的好处。高尔基以前认为:游戏是儿童认识世界的途径。在教低年级儿童学习音乐时,把音乐学习的过程变成一个个好玩的游戏,能够调动学生的用心性,集中注意力,增强学习趣味,活跃课堂气氛,本堂课我设计了“


