





















复杂多样的地理环境孕育了我国丰富多彩的民族文化。“垦山而种、地瘠则去之”,“藏彝走廊”是众多民族或族群南来北往、频繁迁徙流动的场所。藏、羌、傈僳、怒、彝、纳西等民族的传统民居——木楞房(完全是由木头进行拼接搭建的,外部墙壁是由一根根木料横排叠加垒起,每根木料所刻字均不同)。图左为“藏彝走廊”位置示意图,图右为木楞房外部墙壁局部示意图。据此回答1-3题。1.“藏彝走廊”村落规模普遍偏小(如怒族的村落最大者在150户左右,小的只有几户,单家独户者也不少),原因主要是()A.便于营造亲近自然的居住环境B.少数民




四川省成都外国语学校2020-2021学年高二政治上学期期中试题注意事项:本试卷分第Ⅰ卷(选择题)和第Ⅱ卷(非选择题)两部分。本堂考试时间100分钟,满分100分。答题前,考生务必先将自己的姓名、学号填写在答题卡上,并使用2B铅笔填涂。考试结束后,将答题卡交回。第Ⅰ卷(选择题,共48分)一、单项选择题(每小题2分,共48分)1.文化生活相对于我们每个人而言,无处不在,无处不有,与每个人的生活息息相关。下列属于文化现象的是①中共十九届五中全会于2020年10月26日至29日在北京召开②“致敬2020,唱响美




四川省成都外国语学校2020-2021学年高一政治下学期6月月考试题注意事项:本试卷分第Ⅰ卷(选择题)和第Ⅱ卷(非选择题)两部分。本堂考试100分钟,满分100分。答题前,考生务必先将自己的姓名、考号填写在答题卡上,并使用2B铅笔填涂。考试结束后,将答题卡交回。第Ⅰ卷(选择题,共48分)一、选择题(本大题共40小题,每小题1.5分,共60分)1.法国政治思想家卢梭认为,在国家产生以前,一切权力都是社会的,体现社会权力是人们的“共同意志”,这个共同意志是全体人民的,个人服从共同意志是真正的自由,为了保证人们




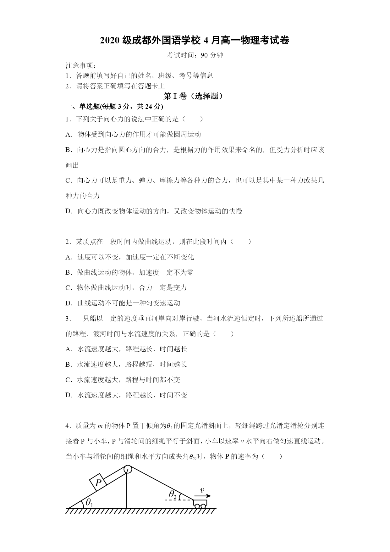
2020级成都外国语学校4月高一物理考试卷考试时间:90分钟注意事项:1.答题前填写好自己的姓名、班级、考号等信息2.请将答案正确填写在答题卡上第I卷(选择题)一、单选题(每题3分,共24分)1.下列关于向心力的说法中正确的是()A.物体受到向心力的作用才可能做圆周运动B.向心力是指向圆心方向的合力,是根据力的作用效果来命名的,但受力分析时应该画出C.向心力可以是重力、弹力、摩擦力等各种力的合力,也可以是其中某一种力或某几种力的合力D.向心力既改变物体运动的方向,又改变物体运动的快慢2.某质点在一段时间内




成都外国语学校2020-2021学年上期10月考试高一英语注意事项:本试卷分第I卷(选择题)和第II卷(非选择题)两部分。本堂考试120分钟,满分150分。答题前,考生务必先将自己的姓名、考号准确无误地填写在答题卡规定的位置上,并使用2B铅笔填涂。考试结束后,将答题卡交回,答题卡不得折叠。第I卷(选择题共70分)第一部分阅读理解(共两节,满分40分)第一节(共15小题;每小题2分,满分30分)阅读下列短文,从每题所给的四个选项(A、B、C和D)中,选出最佳选项。并在答题卡上将该选项涂黑。AUncleSam




四川省成都外国语学校2020-2021学年高一英语12月月考试题(含解析)注意事项:1.本试卷分第I卷(选择题)和第II卷(非选择题)两部分。2.本堂考试120分钟,满分150分。3.答题前,考生务必先将自己的姓名、考号准确无误地填写在答题卡规定的位置上,并使用2B铅笔填涂。4.考试结束后,将答题卡交回,答题卡不得折叠。第I卷(选择题共70分)第一部分阅读理解(共两节,满分40分)第一节(共15小题;每小题2分,满分30分)阅读下列短文,从每题所给的四个选项(A、B、C和D)中,选出最佳选项。并在答题卡上




四川省成都外国语学校2020-2021学年高一政治10月月考试题一、单项选择题(本大题共有30小题,每小题2分,共60分。每题只有一个正确选项)1.2019年夏季,影片《哪吒之魔童降世》火爆全国,票房收入超过50亿元。作为中国动漫电影里程碑之作,《哪吒之魔童降世》点燃了大众对于中国动漫的关注和希望。该影片()①是商品,因为它是用于交换的劳动产品②没有价值,只有使用价值③不是商品,因为它是无形的劳动产品④既有使用价值又有价值A.①②B.②③C.①④D.③④2.随着华为5G网络在英国成功试水,华为在欧洲市场打




成都外国语学校高2013级高三11月月考试题理科综合试题试题分物理、化学、生物三部分。满分300分,考试时间150分钟。注意事项:1.答题前,考试务必先认真核对条形码上的姓名,准考证号和座位号,无误后将本人姓名、准考证号和座位号填写在相应位置,2.答选择题时,必须使用2B铅笔将答题卡上对应题目的答案标号涂黑。如需改动,用橡皮擦干净后,再选涂其它答案标号;3.答题时,必须使用黑色签字笔,将答案规范、整洁地书写在答题卡规定的位置上;4.所有题目必须在答题卡上作答,在试题卷上答题无效;5.考试结束后将答题卡交回




吉林省洮南一中2021届高三英语上学期第三次月考试题第一部分听力(共两节,满分30分)第一节,听下面5段对话。每段对话后有一个小题,从题中所给的A、B、C三个选项中选出最佳选项,并标在试卷的相应位置。听完每段对话后,你将有10秒钟的时间来回答有关小题和阅读下一小题。每段对话仅读一遍。1.WhatarethestudentsaskedtodobeforeTuesday?A.Dosomereading.B.Listentosomeradioprograms.C.TalkabouttheOlympicGames




UsingLanguageSightseeingInLondonFastreadingHowdidZhangPingyuplanhertour?Carefulreading1.sightseeingn.观光Iamhereforsightseeing.Somepeopleliketolieonthebeach,butIprefersightseeing.sightseev.观光sightseern.观光客,游客gosightseeing观光,游览makealistof给…列清单Makealistofthet




英语专业四级听写测试评分的新方法——部分得分评分法的任务书TaskDescription:AsanEnglishteacher,youhavebeenassignedthetaskofcreatinganewscoringmethodforgradingtheListeningsectionoftheEnglishProficiencyTestLevel4.Thegoalofthisnewmethodistoprovideamoreaccurateassessmentofthetesttaker'slis




会计学ReviewSectionBstrangern.外地人;陌生人strangeadj.奇怪的;陌生的as…as…像…一样;如同(rútóng)notas(so)…as…不如…usualadj.通常的;平常的usually通常;经常be/getusedto(doing)sth.习惯于acceptv.接受clapv.拍手;鼓掌(1)Whoistheletterto?(2)DidLiHongthinktheroadsherewereascleanasthoseinherhometown?(3)Whatabo




非英语专业大学英语四级作文错误分析及教学对策构建的任务书任务书一、背景英语是国际交流的语言,是世界上最广泛使用的语言之一。在现代社会中,具备一定的英语能力已成为人们竞争的基础。大学英语四级作为英语能力的重要评价标准,成为大学生求职和升学的必要证书。然而,非英语专业的大学生学习英语的难度往往更大,他们的英语水平也相对较低。因此,如何帮助非英语专业学生提高英语四级写作能力,成为当前亟待解决的问题。二、任务本文将探讨非英语专业大学英语四级作文错误分析及教学对策构建的任务,旨在帮助非英语专业学生在英语四级写作考试




英语专业四级考试对英语教学反拨作用的实证研究的任务书任务书任务名称:英语专业四级考试对英语教学反拨作用的实证研究任务背景:英语已成为一门全球通用的语言,而英语专业是高等教育中的主要专业之一,其学生在毕业后有很大概率会从事英语教学工作。然而,由于英语专业四级考试对于英语教学的影响,有人认为它使得英语教学变得单调,过度注重语言知识的记忆而忽略了语言运用的能力。因此,有必要对英语专业四级考试对英语教学的反弹作用进行实证研究。任务内容:1.收集相关文献,了解英语专业四级考试对英语教学的影响,探讨为什么会有反弹效应




会计学MakeconversationsWhere’sthe/my+单数(dānshù)名词?It’son/in/underthe….Wherearethe/his+复数名词?They’reon/in/underthe….TranslatethefollowingsentencesintoEnglish.1.我的钥匙在哪儿?在你的双肩背包(bèibāo)里。Wherearemykeys?Theyareinyourschoolbag.2.铅笔盒在哪儿?在书架上。Where’sthepencilcase?It




外研英语(yīnɡyǔ)八下ModuleFriendshipUnitModule9FriendshipUnit1CouldIaskifyou'vementionedthistoher?Readaloud:newwordsinModule9(P116)GuessingGame听填信息。听友情热线和玲玲的对话(duìhuà),填写信息。Watchthevideoandanswerthefollowingquestions.1.Whohastheproblem?Lingling.2.What’sherprobl




会计学Wouldyouliketohavecustomersthatstaywithyouanddon'tbuyfromyourcompetitors?Customerssaynicethingsaboutyourbusinesstootherpeople;payyouontimeandacceptthefactthatyoumightbeabitmoreexpensivethanothersuppliers?Ofcourseyoudobuthowdoweperformthismiracle?It'sde




湖南省岳阳县第一中学、汨罗市一中2018-2019学年高一英语10月联考试题(时间:120分钟分值:150分)第一部分听力(共两节,满分30分)做题时,先将答案标在试卷上。录音内容结束后,你将有两分钟的时间将试卷上的答案转涂到答题卡上。第一节(共5小题;每小题1.5分,满分7.5分)听下面5段对话,每段对话后有一个小题,从题中所给的A、B、C三个选项中选出最佳选项。听完每段对话后,你都有10秒钟的时间来回答有关小题和阅读下一小题。每段对话仅读一遍。WhatisthemangoingtoChinafor?A




会计学一、快速说出下列单词(dāncí)或短语。1.收到,得到v.________2.明信片n._________3.假期n.________4.野营,度假n._________5.北,北方n.________6.等,等待v._________7.自行车n.__________8.旅游,旅行;观光n.________9.空间;空地n._________10.推v.&n._________11.踩;跨步;台阶v.&n.________12.经历;经验v.__________处处(chùchù),到处adv.




」泊头一中2021届高三第一次月考英语答案第一部分:昕力(共两节,20小题,满分30分)第-节{共s,J飞题;每小题1.5分,满分7.5分}1-5BAACB第二节(共15小题,每小题1.5分,满分22.5分)6-10CBACC11-15AABCB16-20ACCBB第二部分:阅读理解(共两节,满分35分)第-节{共10个小题;每小题2.5分,满分25分}21-23BOC24-26ADB27-30CBDA第二节(共5小题;每小题2分,满分10分)31一35FBDCA第三部分:语言运用(共两节,满分45分)第


