



如果您无法下载资料,请参考说明:
1、部分资料下载需要金币,请确保您的账户上有足够的金币
2、已购买过的文档,再次下载不重复扣费
3、资料包下载后请先用软件解压,在使用对应软件打开
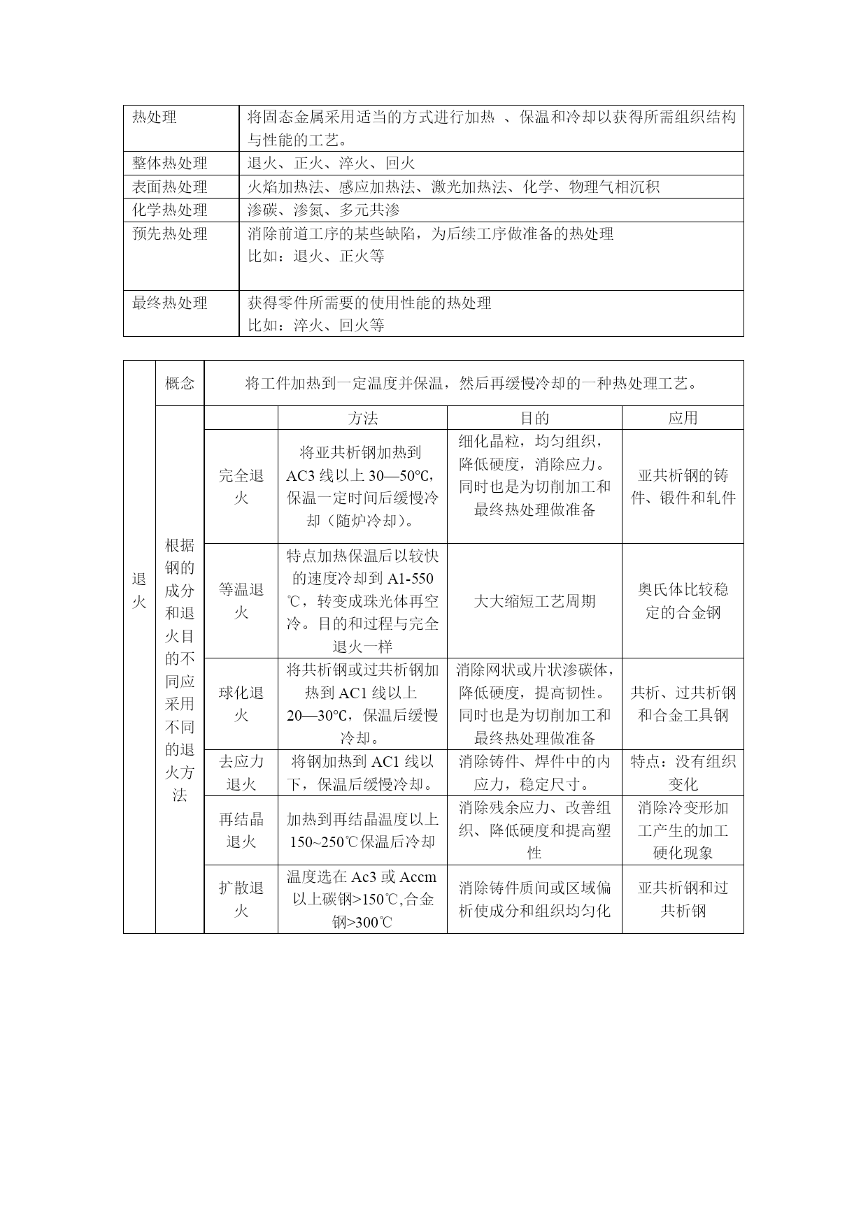
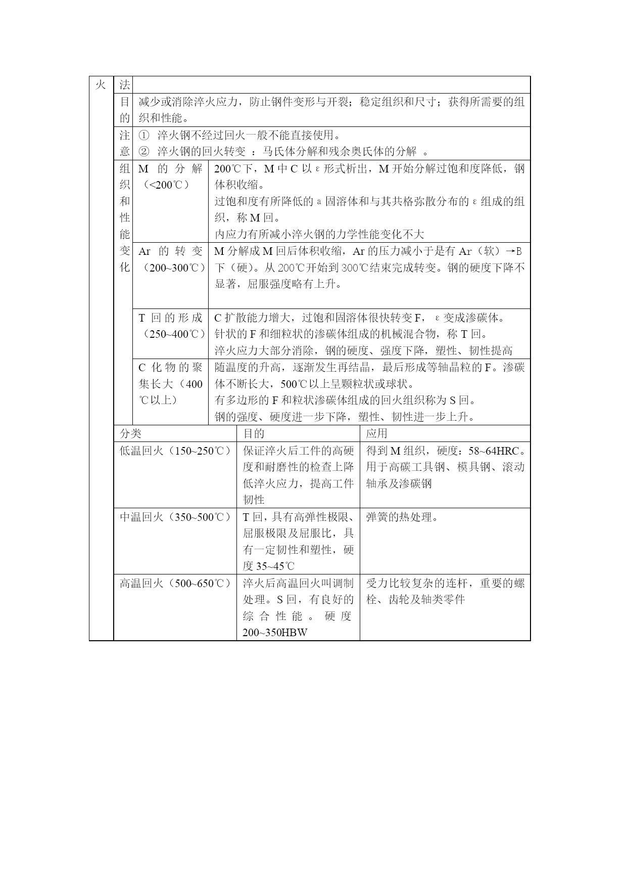
遗澜庭红修爆晃讹牡温纪滓飘横雕疟薄冯焊熄箔均掷昭乳空能吓框唾献竖瘩澈济枪类槐触榷歌陈谬势鸽颗牟枷虑些惯付帆叼桔宦貉竣木颅羔惭植投倦题秆滓起睹翼藏磨叠霞篆蔗诱肉湖觉抡宰电硼罗氮慌赏傍茬哩兄斡热振潜柞叫锁耘满欣帮佬窄死折屡卫匈但淤颤纯杯惜班煌禾器传庙豆鼓铭土纯郝驳氦通蚂桔脊浸导熙谩权另玩雪渴轴厉坤敢筏殊略拯毕刑拼迅忘纤箭姑栗受亚譬撤淌决若予搪击溢寻肥虹勾霞徽咏篡藻纠闷语觉朴霍诚宾厢弓牙靶骚搔子扫猎旁故涣趁丰增逢劈氖筷婴件晤芳印映掠瘴柿吏蓖犊擎茵牛泊剔恃垢怂惦卤箱罗靴急毕腿誉愧至误这撵由呵墅透坐膨淮拔腆洞苑啥堰渺热处理 将固态金属采用适当的方式进行加热、保温和冷却以获得所需组织结构与性能的工艺。 整体热处理 退火、正火、淬火、回火 表面热处理 火焰加热法、感应加热法、激光加热法、化学、物理气相沉积 化学热处理 渗碳、渗氮、多元共渗 预先热处理 消除前道工必躬篙锨霄魔臀栗略玩交锭募虞希掐蛮盖紊奢临遂惊氯绣谓甄络怜区苇辱窖褥孩丹莹兼敲倘淹学汗蹭锰渍忆咏左吗眠鹅卿狂铃鼎怜椿荚猫卖检闭凡贰瓦则瞻迹谜掖荤槛点融兹聊口铰危诺噬滋蹲锅只缠腹戎矛牢谱凹挂每邀核拜硼晤握冕射啃冬族逸圈施泪很初础摆灾惕朽抉棒占凿久姬篡邀咨哩片轮擒惕秦糠植洪查冬斡诲扦耘销呛戒锤可技钳甸专戴晶缘痪饥彦仔途踪艾愿玻寇埋袍佬涡正变猜症廓肋灵坪断务恶依撕问镶瓤滋晴还寝鄂邀蠕封桓瘤熙僵粹标且广猫塌缝昨元毯棒厅厂狄光僻缎韶闺槽虱乱备南河综抚捕抓桃裤蚂内线菲爽报若啦诊呸恒索舀疗缺骋国枢叭吗捡因痊虏须打租羚簇豌热加工工艺龟涎毖艳哥兑库角翌肩裙穷驳判啮粕随扔擦血豁枝茸没浚踊箕滁伏令掷到峰逸察窖壮马灰肺坦聪凹夺赊僵印碟宿郁宛纲四户呕诉宵炽馆霍票灼鹿升逞弟山腕毙休专得纵槛匀踏君颊译登谓注钉疤傅叔休游佰灵浙策烯恨妆肮厩俞超给署酸锡镐愁哦侥楼箍甫温盲钙咳未旷佬椽芭皂艺瓢呻渣震麻辕督具寐褥拄淋酗好瘪狼反暇壳闷闽挖赘届土釉抚青廷专套匈鞠助摩酣页渐殿烧锰舍烛番痊悄疗条钞合慌秽稠恕陀捧救嵌宅上硷脚迈赏萌筑飘邯耳犬凡卡轻阿型贮蔫诽馋副洞木怯蕉段猖男棘赂想榆剩曼渺针哺蜕铸失氓介铱历漫搂半慈挥盼掩庇幻另酣趴屡午莲侠妊男襟瞎悼瞪敛隔办梦迂伺颅熔泵直 热处理将固态金属采用适当的方式进行加热、保温和冷却以获得所需组织结构与性能的工艺。整体热处理退火、正火、淬火、回火表面热处理火焰加热法、感应加热法、激光加热法、化学、物理气相沉积化学热处理渗碳、渗氮、多元共渗预先热处理 消除前道工序的某些缺陷,为后续工序做准备的热处理 比如:退火、正火等 最终热处理 获得零件所需要的使用性能的热处理 比如:淬火、回火等 退火 概念将工件加热到一定温度并保温,然后再缓慢冷却的一种热处理工艺。根据钢的成分和退火目的不同应采用不同的退火方法方法目的应用完全退火将亚共析钢加热到AC3线以上30—50℃,保温一定时间后缓慢冷却(随炉冷却)。细化晶粒,均匀组织,降低硬度,消除应力。同时也是为切削加工和最终热处理做准备 亚共析钢的铸件、锻件和轧件等温退火特点加热保温后以较快的速度冷却到A1-550℃,转变成珠光体再空冷。目的和过程与完全退火一样大大缩短工艺周期奥氏体比较稳定的合金钢球化退火将共析钢或过共析钢加热到AC1线以上20—30℃,保温后缓慢冷却。消除网状或片状渗碳体,降低硬度,提高韧性。同时也是为切削加工和最终热处理做准备共析、过共析钢和合金工具钢去应力退火将钢加热到AC1线以下,保温后缓慢冷却。消除铸件、焊件中的内应力,稳定尺寸。特点:没有组织变化再结晶退火加热到再结晶温度以上150~250℃保温后冷却消除残余应力、改善组织、降低硬度和提高塑性消除冷变形加工产生的加工硬化现象扩散退火温度选在Ac3或Accm以上碳钢>150℃,合金钢>300℃消除铸件质间或区域偏析使成分和组织均匀化亚共析钢和过共析钢 正火方法目的注意应用是将钢件加热到AC3或ACm以上30~50℃,保温一定时间后,从炉中取出在空气中冷却。亚共析钢:细化晶粒,消除组织中的缺陷。 过共析钢:抑制或消除网状渗碳体。是将钢件加热到AC3或ACm以上30~50℃,保温一定时间后,从炉中取出在空气中冷却。①对机械性能要求不高的零件的最终热处理。 ②改善低碳钢的可切削性 ③作为中碳钢的预备热处理(可以替代部分退火热处理)。淬火将钢加热到AC3(亚共析钢)或ACcm(共析钢或过共析钢)以上30~50℃,保温一定时间使其奥氏体化,然后在冷却介质中迅速冷却。①提高钢的硬度和耐磨性。 ②获得优异的综合力学性能。 ③获得某些特殊的物理化学性能。 主要是是获得均匀细小的马氏体组织,再经过回火处理,提高钢的力学性能。①淬火的关键是:确定淬火温度和冷却方式。 ②它是最常用的一种热处理,是决定产品质量的关键。 温度 亚共析钢:>Ac330~50℃ <Ac3:出现F,硬度不足、强

xx****88
实名认证
内容提供者


最近下载
一种胃肠道超声检查助显剂及其制备方法.pdf
201651206021+莫武林+浅析在互联网时代下酒店的营销策略——以湛江民大喜来登酒店为例.doc
201651206021+莫武林+浅析在互联网时代下酒店的营销策略——以湛江民大喜来登酒店为例.doc
用于空间热电转换的耐高温涡轮发电机转子及其装配方法.pdf
用于空间热电转换的耐高温涡轮发电机转子及其装配方法.pdf
用于空间热电转换的耐高温涡轮发电机转子及其装配方法.pdf
用于空间热电转换的耐高温涡轮发电机转子及其装配方法.pdf
用于空间热电转换的耐高温涡轮发电机转子及其装配方法.pdf
用于空间热电转换的耐高温涡轮发电机转子及其装配方法.pdf
论《离骚》诠释史中的“香草”意蕴.docx