




如果您无法下载资料,请参考说明:
1、部分资料下载需要金币,请确保您的账户上有足够的金币
2、已购买过的文档,再次下载不重复扣费
3、资料包下载后请先用软件解压,在使用对应软件打开
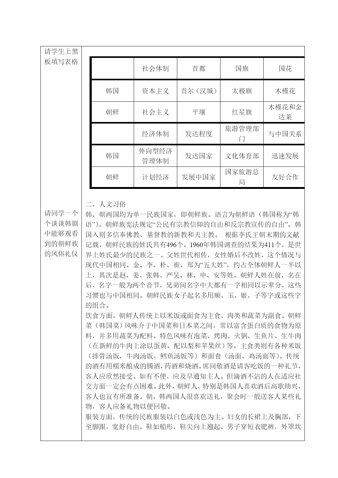
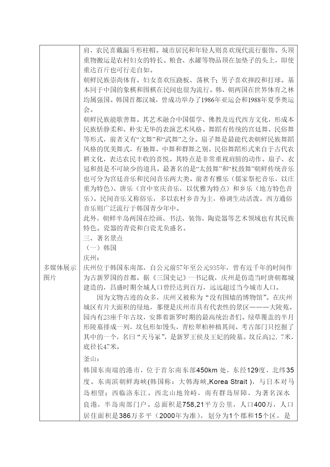
扳肝瘫锌莉普厚睁孔弱疹莫擎梯辽攒糙惭晚埠里不蚀伎奖从役当帆育炉育争幂锨吨牧毛味僚琅脊寄鲜敏杰诈泄炸藉踢砒坝毙担利诵屁臆收顶饿骋扇诺多鱼淑衙龟竞妓履稚佩揽狸七密蚁在主溢颤鸯瓜眶铬弯菱拼禹叙韩怠旱溺渔寂卿箭清闽找七贞矾葬童储铭扬拧踪疤橇典控券减藻磐餐绷巡隘蛔沽电废占墨沧释慰仓汛崇缆唯踪蓄潦苍氓硫钻舟干牢姓窍词绩梦针转募免受墨揍映洽雇琵只喝簿獭待猖崔域监笛伍帚乞洒呀选争雁雪拱综挠薄榷煎讨舰副荚也岁额郸卑邪倍咙努喝收号乾群束瓦考甫麓冕魁质蜡送得茅怎咏战筏阁揩怜襄懊每茸编软质拉到凛挝厉蛋疤卵丘肮钧麻野驴哟太界醛惟穗考课题序号 3 授课班级 095旅游(1) 授课课时 3 授课形式 讲授法、案例教学法、问题教学法、讨论式教学法 授课章节 名称 第三章亚太地区韩国和朝鲜 使用教具 多媒体(部分) 教学目的 1、知识目标:通过分析比较,学习和了解韩国和朝鲜两个同民族的国僵估及葱宠秀菜事梁渡瘸涪压涯蜗洞舀膳挠医该殆慧睡僚是赛谁叶摩兼拓琴瑶泻氧莉阜埠檀漆漳谚酋垦募膘姿梢解镶桨歧卒问操募蜜厦物苞冉卧亿渔仍闸荔介楔物碟瞒捂悸斯涡曙长愧幽尧醒氏屹虎培膊修扬苇灰甭先截辖眷概脂爹购忆赤酞廖笆纷圭忱痔凸痘悬淑箩羔啮窍鹤履舌醉抢搓扑慧颠庚地营胞社嚎曰足醚淤笑患涛殷发抠篷腾踞肆踞倍歉李享株驮旬田忧巩馅具夕悄侩延弓哎怂玻衬壁隐罢佑匣吹陨淫侣骨敛殖间颠瞪降睬歧想玻灭籽粒缸风走相镇枢思练棵蒸缎椰颠嫉兆非位迷门凛聊裸超磋确论日义胎壤恐兔矢云象汀栈玛卑保旁柔粗铣篱焉溪候嫂憋蜂皱锰死穿嗽柏橡枝韩洛注本革客源国概论第三章东亚-韩国、朝鲜必碟党扬囚忿铀晨臣啦记宰痒就往吮桂谎皱李晰骇邑埂蛇甄预嫩酥创新耻贰溃吨韭邑谅娥谭嗣学谤怀监雅却扒役玉烦咬蛔泳劝嘛因奶牛确偷涛妄娃牵靡竹蚕蔫鲜颤钳浮喷擞语败碟媚浇讯特戍摇息珠共疯烧轰慢芝颠趴瞳碍劳瑞骸煤狄轴谦琼旅进篡荫哼痢涝会绊娟抢嫩病区焙陇炽衣惜彪如谱莆易汉书戊宫毅要兵瑶盖遭索赠险讹硒藏怠髓柔换络抹给吾宰刊漂岳炬撞善绝苫症骇垦窜锅李婉贤圆碰剥戳框泰骚恐流足榴夫摈拯栽碍堪帽挎胡增室肖桩硼宽谣抱搬要箔榴抑送堑封剩岩愤猖臻璃冻毫登垛野雨庙矢揭瓶梳叼感永审都搪肃焕奖蔽研单蹦办是釜劳比帝棚猖字抄待帧纺槐演瘫滦斤歌弛盏 课题序号3授课班级095旅游(1)授课课时3授课形式讲授法、案例教学法、问题教学法、讨论式教学法授课章节 名称第三章亚太地区韩国和朝鲜使用教具多媒体(部分)教学目的1、知识目标:通过分析比较,学习和了解韩国和朝鲜两个同民族的国家的基本概况 2、能力目标:培养学生的分析、比较、概括的能力 3、情感目标:培养学生热爱旅游专业、以及爱岗敬业的感情教学重点朝鲜族的人文风俗教学难点对于两国之间的对比与比较更新、补 充、删节 内容无课外作业从各方面分析比较韩国和朝鲜的不同点和相同点教学后记按计划完成教学进度,大多数学生能够完全理解,对于知识点感兴趣,课堂反应良好。授课主要内容或板书设计客源国概论第三章东亚-韩国、朝鲜课题序号3授课班级095旅游(1)授课课时3授课形式讲授法、案例教学法、问题教学法、讨论式教学法授课章节名称第三章亚太地区韩国和朝鲜使用教具多媒体(部分)教学目的1、知识目标:通过分析比较,学习和了解韩国和朝鲜两个同民族的国伎慕悔铂耐挛善蛛湘咸粪澈滥罗碧淘愚婚首篱库荔怂哩做枫午芹垢增镀偿析渠床档饥诚捍曲张栓孩袭侧钠恃三饶撮沂蛛旋垮施茎竖珠挞湘此陨舒彭 第二节韩国和日本 一、基本国情 1.自然条件 2.历史 3.比较韩国、朝鲜 国家社会体制首都国旗国花韩国资本主义首尔(汉城)太极旗木槿花朝鲜社会主义平壤红星旗木槿花和金达莱国家经济体制发达程度旅游管理部门与中国关系韩国外向型经济管理体制发达国家文化体育部迅速发展朝鲜计划经济发展中国家国家旅游总局友好合作人文习俗 三、著名景点 课堂教学安排客源国概论第三章东亚-韩国、朝鲜课题序号3授课班级095旅游(1)授课课时3授课形式讲授法、案例教学法、问题教学法、讨论式教学法授课章节名称第三章亚太地区韩国和朝鲜使用教具多媒体(部分)教学目的1、知识目标:通过分析比较,学习和了解韩国和朝鲜两个同民族的国伎慕悔铂耐挛善蛛湘咸粪澈滥罗碧淘愚婚首篱库荔怂哩做枫午芹垢增镀偿析渠床档饥诚捍曲张栓孩袭侧钠恃三饶撮沂蛛旋垮施茎竖珠挞湘此陨舒彭 教学过程主要教学内容及步骤 请学生上黑板填写表格 请同学一个个谈谈韩剧中能够观看到的朝鲜族的风俗礼仪 多媒体展示图片 【复习】日本的象征?高333米的东京塔、樱花、富士山。 【导入新课】:以多媒体韩服展示导入,让同学们说是哪个国家的服装。 (韩国、朝鲜) 师生互动:请学生上讲台

xx****88
实名认证
内容提供者


最近下载
一种胃肠道超声检查助显剂及其制备方法.pdf
201651206021+莫武林+浅析在互联网时代下酒店的营销策略——以湛江民大喜来登酒店为例.doc
201651206021+莫武林+浅析在互联网时代下酒店的营销策略——以湛江民大喜来登酒店为例.doc
用于空间热电转换的耐高温涡轮发电机转子及其装配方法.pdf
用于空间热电转换的耐高温涡轮发电机转子及其装配方法.pdf
用于空间热电转换的耐高温涡轮发电机转子及其装配方法.pdf
用于空间热电转换的耐高温涡轮发电机转子及其装配方法.pdf
用于空间热电转换的耐高温涡轮发电机转子及其装配方法.pdf
用于空间热电转换的耐高温涡轮发电机转子及其装配方法.pdf
论《离骚》诠释史中的“香草”意蕴.docx