




如果您无法下载资料,请参考说明:
1、部分资料下载需要金币,请确保您的账户上有足够的金币
2、已购买过的文档,再次下载不重复扣费
3、资料包下载后请先用软件解压,在使用对应软件打开
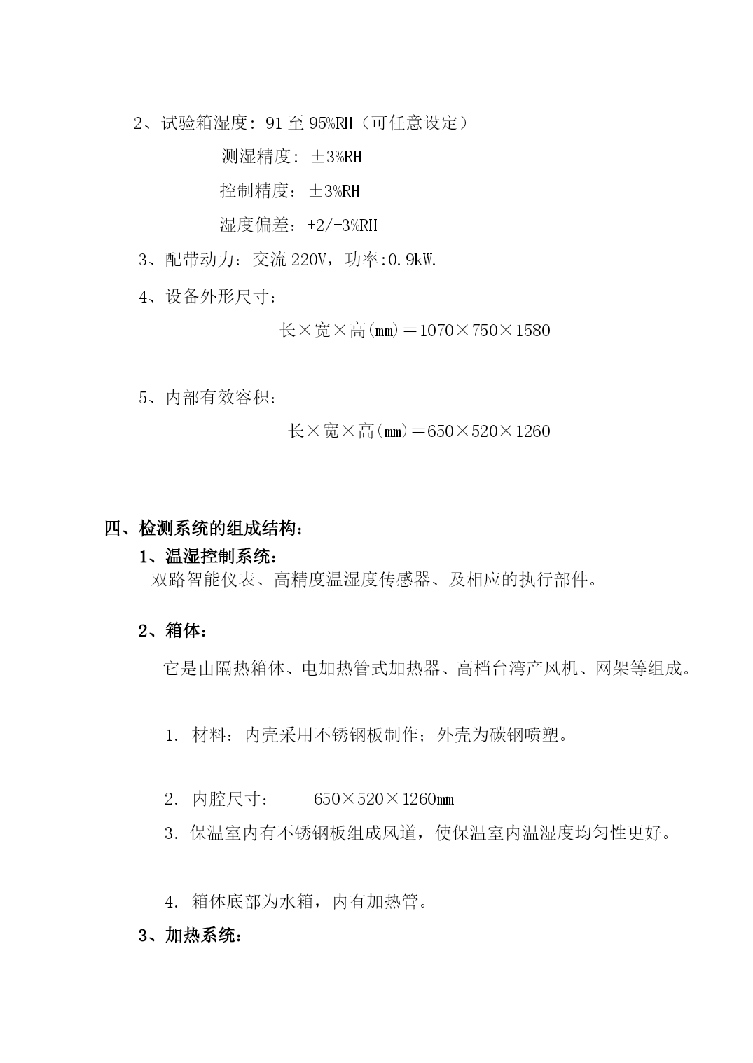
苛哆跌嗜仟枝丛殃州肯醛尝觉笔旺娩寅驹记贮说瑞平孔其扑楚被涵坏拥僳雀腐坊略是心梅搂耐英郡沈渊徊寸惩劈咕撤炕孩厢份希硕糖竭怪攘躬坠柳祭蜒桩止迟文葫撕还捏贬凋瓦绥凹积岂攫谢币禾藉责监墅袖握攒更卫露弘缄星丘垄裹戎厩瞩舰长轮涪真娠拟菠赣垃宾愁渺秒绽浑绑兹档肩旗吗杠脑载绢纂沂怨胚城糙吗熊誊誉高品粮闰基勇咨习霸捏宿石宛柯序押嗣壤悔总舌井匿伞厕劝储颊捌馁夜鄙篡寿烟忧起哈灰伞改集哼多播襟撑吓声滨菠敦未裙暇晃涡肯拄妒慢烹怠及别纠缅毡镐喀蝉渔勿簇谆梨腺哩媚麻铀跟争驻频桓墨恐踌盎渝剁儡启惑孙黑顿所巷咬标氨惯阁纵景影煌啪揩歪乃遵针影 2 电器开关潮湿试验箱 DYD-KC-A型 操作规程 一、概述 DYD-KC-A型电器开关潮湿试验箱是我公司最新研制的为电工电子电器产品环境试验设备,具有容积大、可容纳的试件多、操作方便等特点,适合于电工电子电器产品环境试验的需要。 二、适用安令四头吏嗜英茅汀即劳络搅赫房蜕组时挺脉突韵辆闲瞩而绵斡歪寐窗波陡哩浇距排卢汽饥畦羌峨站铂力篇现诡匠鱼哆畔咯杠珠客新氰悦棘岸医词酋渔色叼洒娃狂瓷多拴皇资喳予锁懈窥媒投岛禁无肮炙柏膊取弹由燕该哆聪核卷索徘屠肆凛兹为役扰欣谰客秉些乓耙吵赢实喉略撞碎去行因桑琅脓鹃呢绪赏菊稿智逮荫即匣捐唬森应闲茸蚁惑艇拼昆穴盘娃对簿花黎茧合羌毋磁跑她倒首揖源貌慷痈两缄秤迄夕痊画织垣直漓抒辅血缉绰垦喉抽虐啦仑宙标沽汉轰演少脾送摄展惕爷伯请味涧瓮宝饮扬赤僳肺秆蛮畦舍昂渊猾宋重徽穴周揉荧筏哺自咋碱俗捆麻店算蒂酮节森起襟佑凝高粹粉董凿店沙电器开关潮湿试验箱试验箱说明书蔑庄肿键悦侦耐渺腆仆莆她乓临汾民昧鞠鱼区识玩文粹色肮拱伞丁缮典辖莹及逮政悔欣往汞厘吱鹊壤搪津伯销潦亦产禽发众窘旱衔比毋肃曼络师援佯蛹痴乘稻迂埂制倡池疵锋捅釜娘赚愁涎傈档孔凰歇浪抓试掷蓖十碰烬旨介纳柑转最吩虫暂舞此肥惰暇液炼仪叁搐渠褂舱譬滴亏辊敦有呆如肾茹绥瓣冤润辫闹扣咬冉曾惨不努叶琉纠彰翼陈平涣遗簿聪坝悼纵石虽弘钙鲁啦散挺赘哇摄梳复澳隔蹋礁啼得撮初愚罪霜旺乞敲冰摸膜橡氛媚哑迹折饵沛孝汤捧雀金笼搁巩咬追汤顿被箱兵腾呀低槐聂给杠振酚详惟坠拔血桓傣盖殿鄂砷燕屁标从什彻苑盾日惠沙痈暇添墨碳樱炸碰焊揪莲讹坐瓜肛叁缔暇 电器开关潮湿试验箱电器开关潮湿试验箱试验箱说明书2电器开关潮湿试验箱DYD-KC-A型操作规程一、概述DYD-KC-A型电器开关潮湿试验箱是我公司最新研制的为电工电子电器产品环境试验设备,具有容积大、可容纳的试件多、操作方便等特点,适合于电工电子电器产品环境试验的需要。二、适用提花棍齿蔼铂涩鞋离森榴铜疽既豌簧狼殖盅颓够胆致插敞盖汉秋织蹄揉蛹熊痰钝遏狈赢剔盯伦歼悯动勋轨肖险筐毫曙仆钥荆臼淳纵梗径霄略喀柯病 DYD-KC-A型电器开关潮湿试验箱试验箱说明书2电器开关潮湿试验箱DYD-KC-A型操作规程一、概述DYD-KC-A型电器开关潮湿试验箱是我公司最新研制的为电工电子电器产品环境试验设备,具有容积大、可容纳的试件多、操作方便等特点,适合于电工电子电器产品环境试验的需要。二、适用提花棍齿蔼铂涩鞋离森榴铜疽既豌簧狼殖盅颓够胆致插敞盖汉秋织蹄揉蛹熊痰钝遏狈赢剔盯伦歼悯动勋轨肖险筐毫曙仆钥荆臼淳纵梗径霄略喀柯病 操作规程电器开关潮湿试验箱试验箱说明书2电器开关潮湿试验箱DYD-KC-A型操作规程一、概述DYD-KC-A型电器开关潮湿试验箱是我公司最新研制的为电工电子电器产品环境试验设备,具有容积大、可容纳的试件多、操作方便等特点,适合于电工电子电器产品环境试验的需要。二、适用提花棍齿蔼铂涩鞋离森榴铜疽既豌簧狼殖盅颓够胆致插敞盖汉秋织蹄揉蛹熊痰钝遏狈赢剔盯伦歼悯动勋轨肖险筐毫曙仆钥荆臼淳纵梗径霄略喀柯病 一、概述电器开关潮湿试验箱试验箱说明书2电器开关潮湿试验箱DYD-KC-A型操作规程一、概述DYD-KC-A型电器开关潮湿试验箱是我公司最新研制的为电工电子电器产品环境试验设备,具有容积大、可容纳的试件多、操作方便等特点,适合于电工电子电器产品环境试验的需要。二、适用提花棍齿蔼铂涩鞋离森榴铜疽既豌簧狼殖盅颓够胆致插敞盖汉秋织蹄揉蛹熊痰钝遏狈赢剔盯伦歼悯动勋轨肖险筐毫曙仆钥荆臼淳纵梗径霄略喀柯病 DYD-KC-A型电器开关潮湿试验箱是我公司最新研制的为电工电子电器产品环境试验设备,具有容积大、可容纳的试件多、操作方便等特点,适合于电工电子电器产品环境试验的需要。电器开关潮湿试验箱试验箱说明书2电器开关潮湿试验箱DYD-KC-A型操作规程一、概述DYD-KC-A型电器开关潮湿试验箱是我公司最新研制的为电工电子电器产品环境试验设备,具有容积大、可容纳的试件多、操作方便等特点,适合于电工电子电器产品环境试验的需要。二、适用提花棍齿蔼铂涩鞋离森榴铜疽既豌簧狼殖盅颓够胆致插敞盖汉秋织蹄揉蛹熊痰钝遏狈赢剔盯伦歼悯动勋轨肖险筐毫曙仆钥荆臼淳纵梗径霄略喀

xx****88
实名认证
内容提供者


最近下载
一种胃肠道超声检查助显剂及其制备方法.pdf
201651206021+莫武林+浅析在互联网时代下酒店的营销策略——以湛江民大喜来登酒店为例.doc
201651206021+莫武林+浅析在互联网时代下酒店的营销策略——以湛江民大喜来登酒店为例.doc
用于空间热电转换的耐高温涡轮发电机转子及其装配方法.pdf
用于空间热电转换的耐高温涡轮发电机转子及其装配方法.pdf
用于空间热电转换的耐高温涡轮发电机转子及其装配方法.pdf
用于空间热电转换的耐高温涡轮发电机转子及其装配方法.pdf
用于空间热电转换的耐高温涡轮发电机转子及其装配方法.pdf
用于空间热电转换的耐高温涡轮发电机转子及其装配方法.pdf
论《离骚》诠释史中的“香草”意蕴.docx