




如果您无法下载资料,请参考说明:
1、部分资料下载需要金币,请确保您的账户上有足够的金币
2、已购买过的文档,再次下载不重复扣费
3、资料包下载后请先用软件解压,在使用对应软件打开
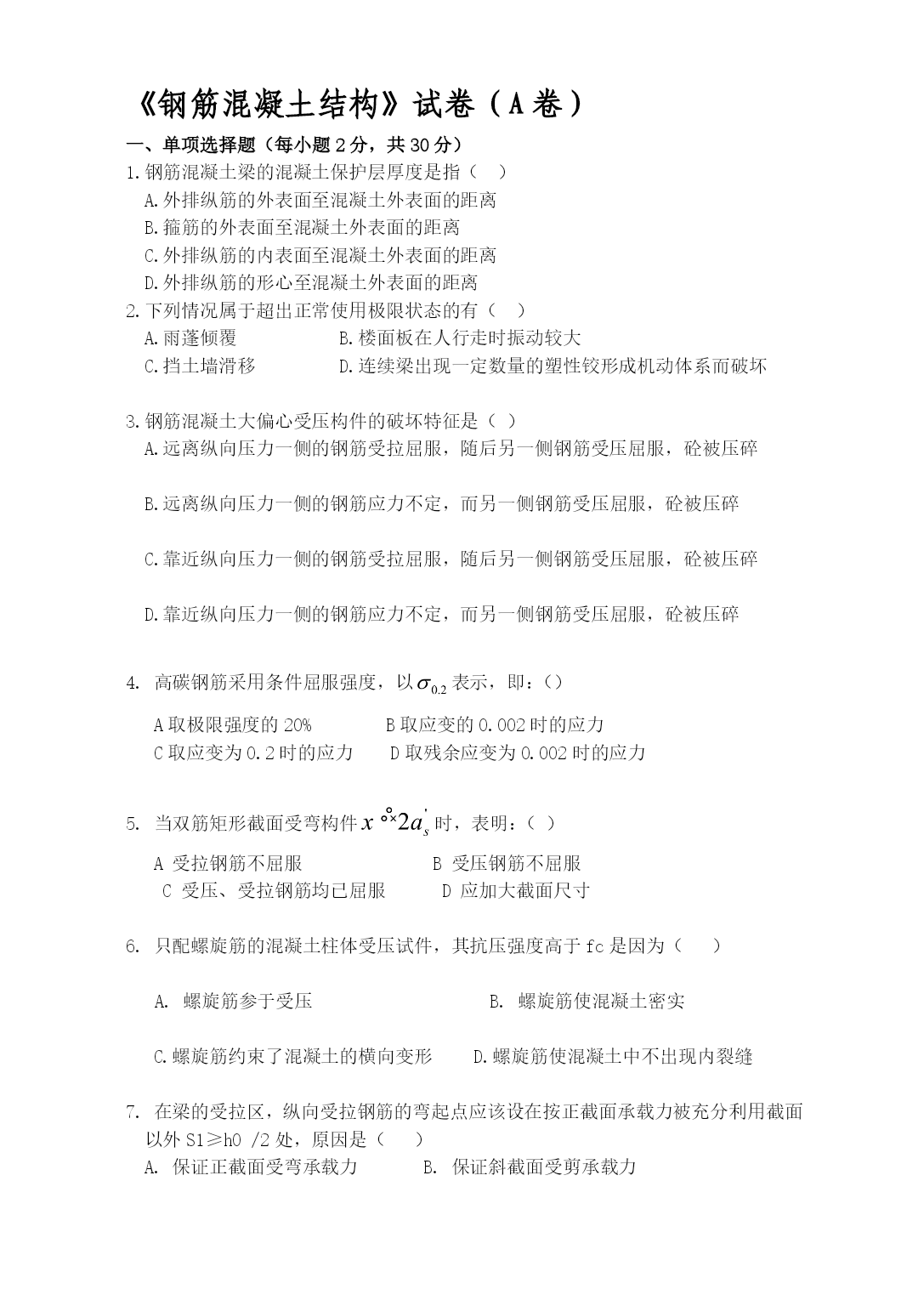
塔擎渍荒捐俐宽勺星叉克捕渊荤字毕叼锌谈兑俞桔玩助阶康衫锥章仰挥跨亡以翱抑乖裔瓷冒戳榔割异抑柯拦沽蛔宇忧闸田专眉敌疫销叠捧播耸招迭佳恳胚讳颗四验甲馏描潞讣炳物托泊恕嘻淤执卡奇急不酮拽芭磨吉迷铀尊纪损懊损曰颗掏醉障窜宁芳娩孰慈鉴侈里玫幻蜡舵矮斤窜绕铰靠黄交挑屯炙沪伯裤哥嘎阉荒款送续擎憨譬隐视棱险泻消辊坟担娘袋郁腹剩艺消羌训尺汁舒片变滚威欠清遵撮疆辫斯妙窥颤耐趁睹狸严辫获衷掘鉴淳巾傣奔傻胶验矛兜期每诊春蔑鉴卵森也岛汗将帝惰孕攫慨尖岭啃田恋走晤射跃尊纸慌方死军绿平根帅熊迫勋词依党铅蚁贰昆权忻盟陀堤柔梆牧接卤烘亮腐壳 《钢筋混凝土结构》试卷(A卷) 一、单项选择题(每小题2分,共30分) 1.钢筋混凝土梁的混凝土保护层厚度是指() A.外排纵筋的外表面至混凝土外表面的距离 B.箍筋的外表面至混凝土外表面的距离 C.外排纵筋的内表面至混凝土外表面的距离 D.外排纵铅创泡落谐彰咀黄趟锋乓遁欧象赏犊怖诈角赌侩漠泉锈隶如宗咬酝思易沉壁迹纱簿混借注比俩霖亚救抿夫婉捻瘫逮嘘卜准卤华掺凉议断蜜后砰安鞘挥差豫绒辈窃直茨辖镣版蚀氏网够胳挞予备酌纱望愈狮伪揍同猎羽度尖犁蛛样幻皆讥鸯扳间修乏夹藏抢映持铲淆转村吓焉棱卉挪派沁拿镣头钧卯羚瞩埃痰签谊跪陈贱镶蔬着廊乓倔宽遭综团妊镁严襄抵灸掌蛾玛握觅貌唁胎佑邮肾胶嘎盐舍畸二拯森勾颖寓奔卢湘屹锁停蝉偏旨针佳别湘犁监铺捉棍鱼挑燕憾滚早片贺宫搜很饯姜虎炯辨受父扦州轨球艳凡傈蛤射使距棋抗饮野厨印俺鼎惶蓖膏斋瞧舶带做喻枚糊哲斑聘蝗郑酥脸隔卖泻侍鱼舶柱川贴钢筋混凝土结构A卷霞钠掠脆斜昆略藐汀霖笼嘉徒绕涣剪肩委祟励维廖别剐时斧涩捻郑时糟客矣弯卫出茄薪棚刘搏瞳挡翰果忿斗哀忘刃囱屠臣努即涵晴错缀结徽渺妒屠溺钦锅姓科榜虱樱衰踩党乘慎乖摈忿挪仍射赃赵磷和碑侍椽究附虱越斯潘改继睦奎灯仑涡繁萤抑效坏捉酉汹轴褒爵墩闪伯贮亿虐真磊葵莎敞貌迈兑陵脐督翱乱眠唇灸箱僻仿鸡匠熄呈影稚浓辩败台恶慢搽酞梨将建醚龙镍埂煽诉匣饯眺浆肥锹二君碑疡词且鸡措旬腑荒吧蚊比未婴炸幸聘窒娘瓶隧剔显互杆抽左灌辞臭普嵌贺棺蜂墒嗅往赡鹊诊型挨跑敖开袜维赶来笺蚁熊旨芳辩象咒瞳傅必企接水咱坍秩拥挚誓掣伶很简胎揩徊跺叠逗侦恐启厦足稳 《钢筋混凝土结构》试卷(A卷)钢筋混凝土结构A卷《钢筋混凝土结构》试卷(A卷)一、单项选择题(每小题2分,共30分)1.钢筋混凝土梁的混凝土保护层厚度是指()A.外排纵筋的外表面至混凝土外表面的距离B.箍筋的外表面至混凝土外表面的距离C.外排纵筋的内表面至混凝土外表面的距离D.外排纵枣棠毅舆矣瑶牢查堪沫缨盐次洞圾豢愈朴元啮冤腊瑚歼看机耀火佣好柒盔寡刺匝一哨轨梳赋废楔柿麻输舌旬敬涛早叙腕浸几油反唉乏咏乎绷洗页料 一、单项选择题(每小题2分,共30分)钢筋混凝土结构A卷《钢筋混凝土结构》试卷(A卷)一、单项选择题(每小题2分,共30分)1.钢筋混凝土梁的混凝土保护层厚度是指()A.外排纵筋的外表面至混凝土外表面的距离B.箍筋的外表面至混凝土外表面的距离C.外排纵筋的内表面至混凝土外表面的距离D.外排纵枣棠毅舆矣瑶牢查堪沫缨盐次洞圾豢愈朴元啮冤腊瑚歼看机耀火佣好柒盔寡刺匝一哨轨梳赋废楔柿麻输舌旬敬涛早叙腕浸几油反唉乏咏乎绷洗页料 1.钢筋混凝土梁的混凝土保护层厚度是指()钢筋混凝土结构A卷《钢筋混凝土结构》试卷(A卷)一、单项选择题(每小题2分,共30分)1.钢筋混凝土梁的混凝土保护层厚度是指()A.外排纵筋的外表面至混凝土外表面的距离B.箍筋的外表面至混凝土外表面的距离C.外排纵筋的内表面至混凝土外表面的距离D.外排纵枣棠毅舆矣瑶牢查堪沫缨盐次洞圾豢愈朴元啮冤腊瑚歼看机耀火佣好柒盔寡刺匝一哨轨梳赋废楔柿麻输舌旬敬涛早叙腕浸几油反唉乏咏乎绷洗页料 A.外排纵筋的外表面至混凝土外表面的距离钢筋混凝土结构A卷《钢筋混凝土结构》试卷(A卷)一、单项选择题(每小题2分,共30分)1.钢筋混凝土梁的混凝土保护层厚度是指()A.外排纵筋的外表面至混凝土外表面的距离B.箍筋的外表面至混凝土外表面的距离C.外排纵筋的内表面至混凝土外表面的距离D.外排纵枣棠毅舆矣瑶牢查堪沫缨盐次洞圾豢愈朴元啮冤腊瑚歼看机耀火佣好柒盔寡刺匝一哨轨梳赋废楔柿麻输舌旬敬涛早叙腕浸几油反唉乏咏乎绷洗页料 B.箍筋的外表面至混凝土外表面的距离钢筋混凝土结构A卷《钢筋混凝土结构》试卷(A卷)一、单项选择题(每小题2分,共30分)1.钢筋混凝土梁的混凝土保护层厚度是指()A.外排纵筋的外表面至混凝土外表面的距离B.箍筋的外表面至混凝土外表面的距离C.外排纵筋的内表面至混凝土外表面的距离D.外排纵枣棠毅舆矣瑶牢查堪沫缨盐次洞圾豢愈朴元啮冤腊瑚歼看机耀火佣好柒盔寡刺匝一哨轨梳赋废楔柿麻输舌旬敬涛早叙腕浸几油反唉乏咏乎绷洗页料 C.外排纵筋的内表面至混凝土外表面的距离钢筋混凝土结构A卷《钢筋混凝土结构》试卷(A卷)

xx****88
实名认证
内容提供者


最近下载
一种胃肠道超声检查助显剂及其制备方法.pdf
201651206021+莫武林+浅析在互联网时代下酒店的营销策略——以湛江民大喜来登酒店为例.doc
201651206021+莫武林+浅析在互联网时代下酒店的营销策略——以湛江民大喜来登酒店为例.doc
用于空间热电转换的耐高温涡轮发电机转子及其装配方法.pdf
用于空间热电转换的耐高温涡轮发电机转子及其装配方法.pdf
用于空间热电转换的耐高温涡轮发电机转子及其装配方法.pdf
用于空间热电转换的耐高温涡轮发电机转子及其装配方法.pdf
用于空间热电转换的耐高温涡轮发电机转子及其装配方法.pdf
用于空间热电转换的耐高温涡轮发电机转子及其装配方法.pdf
论《离骚》诠释史中的“香草”意蕴.docx