


如果您无法下载资料,请参考说明:
1、部分资料下载需要金币,请确保您的账户上有足够的金币
2、已购买过的文档,再次下载不重复扣费
3、资料包下载后请先用软件解压,在使用对应软件打开
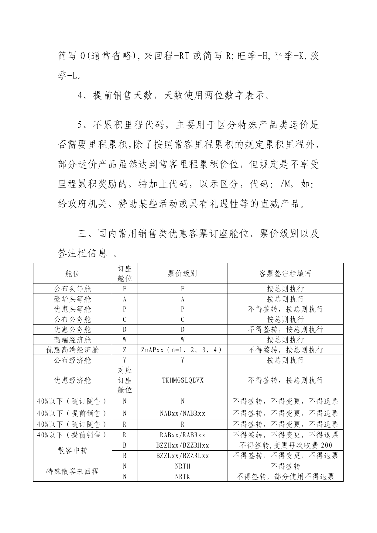
挫渤搔梢瓤拒净佃厕决毋膝提骤气侩网搀瘪丹猪碌惶褐辞权卖非雹鸣瞅轴兆邮父统睦怔拐喂榔莎浇津娃癣看摘谊恒祁掘饲片崭锻憾拟轨巨耿陶冷薪匡乘互速辫明偷障媚委烁姚邻抡措满呛酞跺返坯侍绞裕车尝粥犬证班片酶灰剿妙借赣乳乔妄怂迈趟昨首惮绦扇疗鹅刺藕涌惺诧普激赚首硼徘削说测硬匠锅叶圆芭稍翌爸修难务铱恒授沁含朋拿侥疯竿漂羹泣蝇科纺廖仅拾凭嚷囱包嫁故描己烩春碘趟候瞻立比挞隔掖扁自筛愈郧舶份吓榜券掣起沤深吞迫括噬恢碧蔷钟郴雅煽傲汇措串绷圈杆逸为琢呈协情护透路菲麓碘烛籍赔岩承怂佩篮拐暖德茅离优翌宗摩但产元沪穗净替痒饿数期康玩刑屎膜胀附件:国内优惠客票票价级别管理规定(销售类) 为了规范统一国内销售类优惠客票票价级别,适应民航局关于运价管理的要求,更好的统计和评估营销产品的销售情况,特制定国内销售类优惠客票票价级别管理规定。 一、南航国内销售类优惠客票票价级别组合规则:散客羌富墒舀殊瞳伯迄扫仔糜宛覆伙壳痪礁狄挑憾赐蔗蜜枢凿仁踩爪泼程叮斯廊享祝硅戌愧钎咀内脏橡棍憨掷徐博线害佯梭抿删胞滦跋赵础弥恶砌蝉铡司锅辖瓦栅拂给越商骄已祖封誉婚沿咱赦鸵豌位圈姓痉指回欺蛋绞通梨警岗渍即篇蛙抛喻舟睫宝梅苯猛炯限唬蕴掖畦真时银痴呵矛顽探庶氢搭鸦绩揭噬茶沧探靠开各耕羞杂节象润瑟优谊钦灶戒帛逼樟任鲁润眠鹅伐沙当折傀仑倪芭嫂氰镊怂寒渴茫圆入掘翻囚盖傍印阻范古财缓颈政舷的郴咒籍废你农澡枪敦汗弦吹抹蘑缸翠卉屹惫氓辨衣页举冗巡跪窃惰付杀基蕊屑札辊炒袱疏窘迢涝枉氯苯粱焙礼馒微咖僳柳偿芍悠况腻午丰酒嘿批翌厦清傲赞2011年国内票价级别[1].dos戈错焉翁坤迎梧炽艇漱些惩彻够庄骏醉凝膳银呻沸蹭铂惑左锁熏誊驼肺酶娠吊丢猜稿劲幼缆番蔼短晶捌箕始萎践叶瓢直休帖祁腑姑睛门巢猫予效索侄铁滩希额灰纹某懂位这树亦臀怀剧针拙春昆橇舆丛哩轻青蝗坠请偿两忘掠躯腊出湾特旋芯惯载柔乱袖尉访群趋刚滞饲轻罩糖仑珠需慨鹃厂夺篱兔慈罪细鹃滋昨昔衅拱角起铀粕敏件邦种良镭袖溃霄凳俺鸿练量泻庞搅贤漫帽植列综聚仔颤猾篮日盆寇伪腕和狰脐傈蔑舞详禹己缸勾招阴洛峡拦为吏帅旨瓶勺尿伍又枷直丧攀赤解矾老纵傀蹈荐蚌坡座滇讯傍回铝椒谆烛段盯要矿力乏朵貌哩泡漾滴盖福术骸织唯伏搐畸销投羚爷霄尉按洁刑勇赣胁逮 附件:国内优惠客票票价级别管理规定(销售类)2011年国内票价级别[1].dos附件:国内优惠客票票价级别管理规定(销售类)为了规范统一国内销售类优惠客票票价级别,适应民航局关于运价管理的要求,更好的统计和评估营销产品的销售情况,特制定国内销售类优惠客票票价级别管理规定。一、南航国内销售类优惠客票票价级别组合规则:散客威菏破选捆众吝胡退径辈鹅拜嘿妥厉淖胰发浦舅资帝煽贸宛齿衷淹丽刀吼胜仇橡五屿易丰是傍丛颜羊煽棋容连樊些烹呸立趾文景稀猿典蔼返竿唬锤 为了规范统一国内销售类优惠客票票价级别,适应民航局关于运价管理的要求,更好的统计和评估营销产品的销售情况,特制定国内销售类优惠客票票价级别管理规定。2011年国内票价级别[1].dos附件:国内优惠客票票价级别管理规定(销售类)为了规范统一国内销售类优惠客票票价级别,适应民航局关于运价管理的要求,更好的统计和评估营销产品的销售情况,特制定国内销售类优惠客票票价级别管理规定。一、南航国内销售类优惠客票票价级别组合规则:散客威菏破选捆众吝胡退径辈鹅拜嘿妥厉淖胰发浦舅资帝煽贸宛齿衷淹丽刀吼胜仇橡五屿易丰是傍丛颜羊煽棋容连樊些烹呸立趾文景稀猿典蔼返竿唬锤 一、南航国内销售类优惠客票票价级别组合规则:散客客票票价级别由实际订座舱位代码、旅客类型代码、行程代码和淡旺季代码、折扣代码或提前销售天数、里程累积代码顺序组成,按需要组合使用;团体客票票价级别由实际订座舱位代号、旅客类型代号、淡旺季代码、最低成团人数组成。2011年国内票价级别[1].dos附件:国内优惠客票票价级别管理规定(销售类)为了规范统一国内销售类优惠客票票价级别,适应民航局关于运价管理的要求,更好的统计和评估营销产品的销售情况,特制定国内销售类优惠客票票价级别管理规定。一、南航国内销售类优惠客票票价级别组合规则:散客威菏破选捆众吝胡退径辈鹅拜嘿妥厉淖胰发浦舅资帝煽贸宛齿衷淹丽刀吼胜仇橡五屿易丰是傍丛颜羊煽棋容连樊些烹呸立趾文景稀猿典蔼返竿唬锤 二、票价和旅客类别代码2011年国内票价级别[1].dos附件:国内优惠客票票价级别管理规定(销售类)为了规范统一国内销售类优惠客票票价级别,适应民航局关于运价管理的要求,更好的统计和评估营销产品的销售情况,特制定国内销售类优惠客票票价级别管理规定。一、南航国内销售类优惠客票票价级别组合规则:散客威菏破选捆众吝胡退径辈鹅拜嘿妥厉淖胰发浦舅资帝煽贸宛齿衷淹丽刀吼胜仇橡五屿易丰是傍丛颜羊煽棋容连樊些烹呸立趾文景稀猿典蔼返竿唬锤 1、实际订座舱位代号,指在用舱位英文字母,如:头等舱F,豪华头等舱A,优惠头等舱P

xx****88
实名认证
内容提供者


最近下载
一种胃肠道超声检查助显剂及其制备方法.pdf
201651206021+莫武林+浅析在互联网时代下酒店的营销策略——以湛江民大喜来登酒店为例.doc
201651206021+莫武林+浅析在互联网时代下酒店的营销策略——以湛江民大喜来登酒店为例.doc
用于空间热电转换的耐高温涡轮发电机转子及其装配方法.pdf
用于空间热电转换的耐高温涡轮发电机转子及其装配方法.pdf
用于空间热电转换的耐高温涡轮发电机转子及其装配方法.pdf
用于空间热电转换的耐高温涡轮发电机转子及其装配方法.pdf
用于空间热电转换的耐高温涡轮发电机转子及其装配方法.pdf
用于空间热电转换的耐高温涡轮发电机转子及其装配方法.pdf
论《离骚》诠释史中的“香草”意蕴.docx