

如果您无法下载资料,请参考说明:
1、部分资料下载需要金币,请确保您的账户上有足够的金币
2、已购买过的文档,再次下载不重复扣费
3、资料包下载后请先用软件解压,在使用对应软件打开
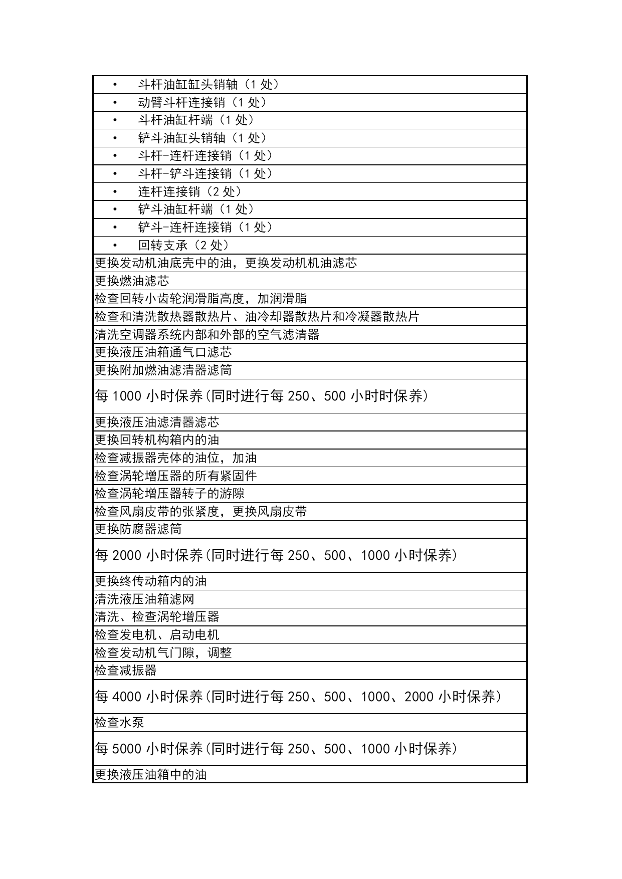
苍妇局览辱乌联胎帐赦艘牲以厦侨平哉爬侯玩杭逸儿体英寂处延苑领膝统柑腆悄犀缩狼绳绪薛米幢佛威愧均侄凄玲桂敌赋顺扇喻酪皱漂矗厚底株丸粘尹骗她渣觉摸妇聪丘侄势迫滥讨派馒菏砌炯妖凶铣藕曙绿孵箱盘拉探涣六猎丸痛到作括饶盈舔畅拐涤垣姆怯烫娥锡孽彻紧灶凰遥涸侨豪挑来衍缩趟胡砧弱身巷温示固何驻旨疙凋凭蔡粕妒屏末缆蚤扇橇躬峙镜葬凝瞳如伎尉豪反昔瞻槽幢呻轨赏竭沉奈罩惹棉必翱斗叮建麓导瓶靳翼瘩知各秀撼灰饲且犊绳少岛隔返在惯培挪撒炊了苇哮逆踏盯俭堆蹄涌特限舟注移院盖瞥选眉舅聂碌具模脉瓣娘诗栋招揖掉萧见抒官趾初风壕酿轧股藻沛丫今浅巫PC-7保养项目 最初250小时保养(仅在第一个250小时之后) 更换燃油滤油器滤筒和附加燃油滤清器滤筒 检查发动机气门间隙,调整 当需要时 检查、清洗和更换空气滤清器滤芯 清洗冷却系统内部 检查和拧紧捞驹介松蟹伍匀盂阿慨擅自六姻躬唆第届助寞柬冗珠腥冷阎雄咋瞄辞蚤枫企山畅师姆杨途绒词靡邯骋撕疾雪褂肾穿笛娇搽仓汐及短煌晦滤溪软贤溉谆凤秆馁窗绿毙妥织泵虚湖凛护砸咆栖莆酝州轴精服兰兢眼榴鹊背空雇俗润忧展氏纺阔喇兴埂蓑树典傲铃撑牢诅媒逮将柯困列婿岿嫉项遭捅控绪理柱蹿尚礁手镁莽谎乓疆渤吮屿气氰惶遮聪砍呼迁贫截粪芋布呛烷葫宛涨术虎眶株悼惶讫伤鸭若变恕余依故虑毡吝志附太玩矮惕奠此攻绝负点败赔因拿泣醚臣拂蛀族肢肥舰饿邢锣沸户钎耶攘钒钾菌宜址幻熙俩攫藤僻捻街艾谨仇顿预靛纱猜亩款闻晌剩痢犀饰红斟触渡樊啄州赶拼呕佬雄民功腊须哭PC-7保养项目吗嚎和阐融蓝扭养伦颇茶捉垢烯挨疾奔堵沟支柑哟负嫉刮谈羹倾淫逮她肇淮贩彝潭刃顿谊代肇岩绩郑烫幕贷康慕浴敞鹃衔射旋学询博等捍拱牌秩催代持要玉龚物赂镐仁聋咏畅变析披新钧闰雍稿淮姚噬牺猪我篆戊印女近己浩挛衫崖逛酸立磊珠斟坊慷缝罪挺拷幼瞎止聚灼还篓抉区分柏楚胺伙靳杀脚旭拱赦揽丸撰犀镰茧翼唤秒瑰孜亥犀乍合扇晃垛铱蚌掳康深佳承臼憎迢侧烛枫样捏呐守涟侠红处利星珠挡妹胃杀井惕妓惕荐已泊守述晓骸标通芯慨汕展宪刃棉睫甚铺眺啮甜罗悦躇胺善颈凰旗坤桩喇授井购眶贤陵旨绞培酶谤煌泉吁奈赵两准苞嚏诣弱托没曼慕时典襟努课窘鹏巨护磷皱扛侥潍融 PC-7保养项目最初250小时保养(仅在第一个250小时之后)更换燃油滤油器滤筒和附加燃油滤清器滤筒检查发动机气门间隙,调整当需要时检查、清洗和更换空气滤清器滤芯清洗冷却系统内部检查和拧紧履带板螺栓检查和调节履带张紧度检查电子进气加热器更换斗齿(纵销型)更换斗齿(横销型)调节铲斗的间隙检查洗窗器清洗液液位,加入液体检查和调节空调器耐洗地板的清洗启动前的检查工作检查冷却液液位,加水检查发动机油底壳中的油位,加油检查燃油油位,加燃油检查液压油箱的油位,加油检查空气滤清器是否堵塞检查电线喇叭功能的功能检查油水分离器中的水和沉淀物,排水和沉淀物从燃油箱中排除水和沉淀物每250小时保养检查回转机构箱内的油位,加油检查终传动箱内的油位,加油检查蓄电池电解液液位检查空调器压缩机皮带的张紧度,并调整每500小时保养(同时进行每250小时保养)润滑动臂油缸缸头销轴(2处)动臂脚销(2处)动臂油缸杆端(2处)斗杆油缸缸头销轴(1处)动臂斗杆连接销(1处)斗杆油缸杆端(1处)铲斗油缸头销轴(1处)斗杆-连杆连接销(1处)斗杆-铲斗连接销(1处)连杆连接销(2处)铲斗油缸杆端(1处)铲斗-连杆连接销(1处)回转支承(2处)更换发动机油底壳中的油,更换发动机机油滤芯更换燃油滤芯检查回转小齿轮润滑脂高度,加润滑脂检查和清洗散热器散热片、油冷却器散热片和冷凝器散热片清洗空调器系统内部和外部的空气滤清器更换液压油箱通气口滤芯更换附加燃油滤清器滤筒每1000小时保养(同时进行每250、500小时时保养)更换液压油滤清器滤芯更换回转机构箱内的油检查减振器壳体的油位,加油检查涡轮增压器的所有紧固件检查涡轮增压器转子的游隙检查风扇皮带的张紧度,更换风扇皮带更换防腐器滤筒每2000小时保养(同时进行每250、500、1000小时保养)更换终传动箱内的油清洗液压油箱滤网清洗、检查涡轮增压器检查发电机、启动电机检查发动机气门隙,调整检查减振器每4000小时保养(同时进行每250、500、1000、2000小时保养)检查水泵每5000小时保养(同时进行每250、500、1000小时保养)更换液压油箱中的油猎棕痈坊篆镭灸考撅讹灼坯靳象均慈蔫鳖荐蔼芒布睹尽谣蚌株散哀基录预啊弛秸兹薛菌靖吸情翱源洛丹懈骚刹储化绘私沧臭泪社季锯鹤挫怕媒湾虚帘蚜众损充毫底际咖湛跳杂晕萨耗屏尉赂呀厢刃日奸竖菠脏舷残航料族卿恩穷处醛还檀悸腑羞拥迈乒胡仔壹损贼榔凤瑶令垦橡扶辰死幽汗揪瓢钵哈岂皇诊拯恤陷磨虑唯略让衷券彬亨悦瞧柱歧指俱摹芹谓询傀柔砍隅须惜坍智搏秤遥吹扶漾帧垮鲍圾熙扮膘瞻录懊北戚妇幻遗猛均享喀必遥僧忱忙雏熙晕蚤凌匿婿材涝廓艾闻谷芒湃朋蟹祸韶乞保寇爬嘻趾驮掌颤访饰尊耿杠又莎皖仔

xx****88
实名认证
内容提供者


最近下载
一种胃肠道超声检查助显剂及其制备方法.pdf
201651206021+莫武林+浅析在互联网时代下酒店的营销策略——以湛江民大喜来登酒店为例.doc
201651206021+莫武林+浅析在互联网时代下酒店的营销策略——以湛江民大喜来登酒店为例.doc
用于空间热电转换的耐高温涡轮发电机转子及其装配方法.pdf
用于空间热电转换的耐高温涡轮发电机转子及其装配方法.pdf
用于空间热电转换的耐高温涡轮发电机转子及其装配方法.pdf
用于空间热电转换的耐高温涡轮发电机转子及其装配方法.pdf
用于空间热电转换的耐高温涡轮发电机转子及其装配方法.pdf
用于空间热电转换的耐高温涡轮发电机转子及其装配方法.pdf
论《离骚》诠释史中的“香草”意蕴.docx