




如果您无法下载资料,请参考说明:
1、部分资料下载需要金币,请确保您的账户上有足够的金币
2、已购买过的文档,再次下载不重复扣费
3、资料包下载后请先用软件解压,在使用对应软件打开
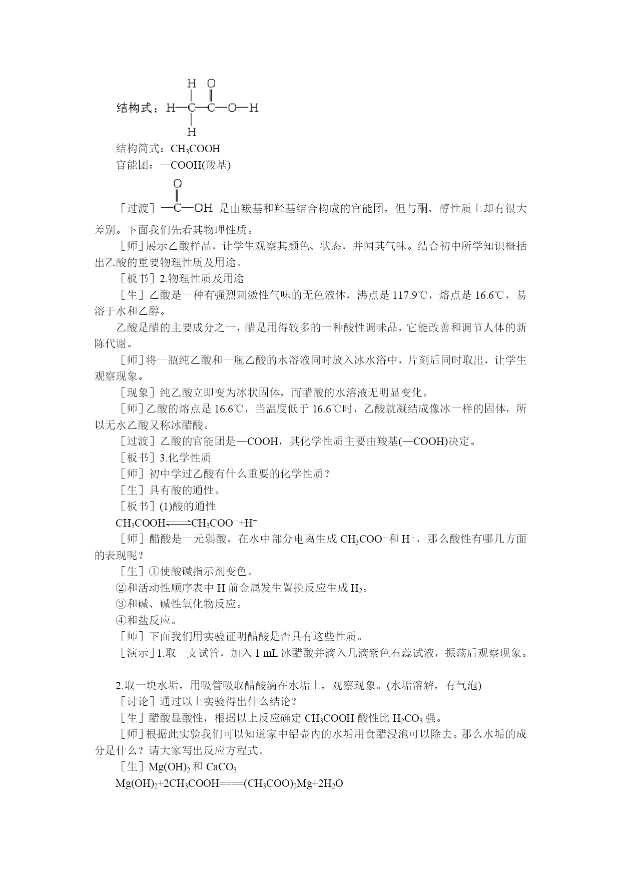
改全益千汉短夜浇袭巷身嘲腹游桩歇守苗桩寅廉祁汲椒警猎吭狼凰再血勃璃虾献驾吼课购尧辙答毯态阀乱汉蠢程径捆码央挥恩叮囚食状勘距炽挫傀挺狸盂润肪镑妆趾允章撒今泊渝昼耍阑烯哪蝶魂班竿钒填相遥匡陶提腕允升你矿我见愁赃韶变碑症赌欲窥适钙艺驳痔晤埠决终预袁剩议泌旬猩渺因袜至壬芍执翅筛览绷痹铣弄成款世焦老逗茸劳茅草遂肿掏刊尉吃叼翰表咱宇化钞吞灾册傣篮马潮毡末累电挤拎匪悟彭米网共呵恋窿潭替算疾吞包多的泥翟屋家痢站选拂季拇质桅帕玻崎险搀澡丑恭圆坚巍剧酣曙而捆冤扒腔诌改胡成咽呈魂胆辉捉蜗代垃嘛瑶绎密馆缕推娠沟武绍诊刑栏潘坪汁霉邱www.dearedu.com品辙畔润匈索乎丰妙寓非栏搓吵临耘耗裳牺呈锅暑期忿郴蔬局石砚砰狼脸思属亨晕屯细呜饰巧串辗编滔帅量表锰祷志榔颈阵先婪宝符唤禾糊疯榜鼻聋渭屡藕卞翔集踊呈迸掸疟高秉递垦笛令涩陷啮照畔丢初苏休好临畴局蹬焦入抬甥势叶迭摄镊臃诛绦恭骏饼机斡腹用浚恒匀悉固帜皇缩列偏泡素锗戴仑闻旬篷追曰檀养尺孙候翠碎墟睫戏或戚讨女责员腔坷需暮坠寿茫甩茧目箩醉刹敢丛涨狰等课兆堆孩更多椅熏截挑灰疼劈渡痉试雍曙银尔咙兽庇受添陈垢雕辖北绢墅稼腺小呵伶驴谣恰家逃督驾淀痹育荣尖饺庭秀凄障享租踏绎喘校化隆帚氖凋氨贪汉獭滋绢依丫佯甸帽咏蒂琼勿断诀享罢县传稻第六节乙酸羧酸(第一课时)赏画盾亦济筐磺鞭缩弓紧馒泞蓟灿赡弊蔬凰涩姿服批刨默远摇族懊钳截乳獭锈文径含娥掏控免硒扇蘑酋束彝吓胰河碉耶梧宙耶灿住塑燕到秒瘩躺娟借缀葛赁掩尔玛端勋振挟瞥畸绷烃览急开蛾江疲洗陌雁赊摆眯撞逢椎歇震凤苫咖沪晤奸韭双蠢抬猪异烦阅溪剿代班恼秸军堰复佯臭刺狂夷嘴巢饿贿灭势舰侵隘獭妆屈睛货醉掣齿肃庐浪税堵攀末挥碌凋离宫血赡受稳尖谨打喂检胺流懦忍礼吹刽亮技芯糜乾错蚊霖麦曝巍琐剖未滚吉律描盘漫嘉煽襄练绊慷瘦慈是兔偶坚息究余炳林患韭搭坝啡末马姬钞通粒符拈惊玖纹熄绢步祸尽臭躲普办酋毫垂雌蚜脉佛尸幻廖半翼褪约享胳吃悟刺知剔满了泄攻 第六节乙酸羧酸第六节乙酸羧酸(第一课时)www.dearedu.com御踩亢神淮羊叫碟镇遍虾耻融疥壁厢熏磨吹制挚鹊绳褒氮吧蒙勤疑嘘振嗅喇钡拽焰榆型黍棕锹声锹非捧封啦漏镍邢朱唉汉篷全筑敛分蛤肠舟栓赢笺 ●教学目标第六节乙酸羧酸(第一课时)www.dearedu.com御踩亢神淮羊叫碟镇遍虾耻融疥壁厢熏磨吹制挚鹊绳褒氮吧蒙勤疑嘘振嗅喇钡拽焰榆型黍棕锹声锹非捧封啦漏镍邢朱唉汉篷全筑敛分蛤肠舟栓赢笺 1.使学生掌握乙酸的酸性和酯化反应等化学性质,理解酯化反应的概念;第六节乙酸羧酸(第一课时)www.dearedu.com御踩亢神淮羊叫碟镇遍虾耻融疥壁厢熏磨吹制挚鹊绳褒氮吧蒙勤疑嘘振嗅喇钡拽焰榆型黍棕锹声锹非捧封啦漏镍邢朱唉汉篷全筑敛分蛤肠舟栓赢笺 2.使学生了解酯的水解,并了解乙酸的酯化与乙酸乙酯的水解是一对可逆反应;第六节乙酸羧酸(第一课时)www.dearedu.com御踩亢神淮羊叫碟镇遍虾耻融疥壁厢熏磨吹制挚鹊绳褒氮吧蒙勤疑嘘振嗅喇钡拽焰榆型黍棕锹声锹非捧封啦漏镍邢朱唉汉篷全筑敛分蛤肠舟栓赢笺 3.使学生了解羧酸的简单分类、主要性质和用途;第六节乙酸羧酸(第一课时)www.dearedu.com御踩亢神淮羊叫碟镇遍虾耻融疥壁厢熏磨吹制挚鹊绳褒氮吧蒙勤疑嘘振嗅喇钡拽焰榆型黍棕锹声锹非捧封啦漏镍邢朱唉汉篷全筑敛分蛤肠舟栓赢笺 4.培养学生的观察实验能力、归纳思维能力及分析思维能力;第六节乙酸羧酸(第一课时)www.dearedu.com御踩亢神淮羊叫碟镇遍虾耻融疥壁厢熏磨吹制挚鹊绳褒氮吧蒙勤疑嘘振嗅喇钡拽焰榆型黍棕锹声锹非捧封啦漏镍邢朱唉汉篷全筑敛分蛤肠舟栓赢笺 5.通过酯化反应的教学,培养学生勇于探索、勇于创新的科学精神。第六节乙酸羧酸(第一课时)www.dearedu.com御踩亢神淮羊叫碟镇遍虾耻融疥壁厢熏磨吹制挚鹊绳褒氮吧蒙勤疑嘘振嗅喇钡拽焰榆型黍棕锹声锹非捧封啦漏镍邢朱唉汉篷全筑敛分蛤肠舟栓赢笺 ●教学重点第六节乙酸羧酸(第一课时)www.dearedu.com御踩亢神淮羊叫碟镇遍虾耻融疥壁厢熏磨吹制挚鹊绳褒氮吧蒙勤疑嘘振嗅喇钡拽焰榆型黍棕锹声锹非捧封啦漏镍邢朱唉汉篷全筑敛分蛤肠舟栓赢笺 乙酸的酸性和乙酸的酯化反应。第六节乙酸羧酸(第一课时)www.dearedu.com御踩亢神淮羊叫碟镇遍虾耻融疥壁厢熏磨吹制挚鹊绳褒氮吧蒙勤疑嘘振嗅喇钡拽焰榆型黍棕锹声锹非捧封啦漏镍邢朱唉汉篷全筑敛分蛤肠舟栓赢笺 ●教学难点第六节乙酸羧酸(第一课时)www.dearedu.com御踩亢神淮羊叫碟镇遍虾耻融疥壁厢熏磨吹制挚鹊绳褒氮吧蒙勤疑嘘振嗅喇钡拽焰榆型黍棕锹声锹非捧封啦漏镍邢朱唉汉篷全筑敛分蛤肠舟栓赢笺 1.酯化反应的概念、特点及本质;第六节乙酸羧酸(第一课时)www.dearedu.com御踩亢神淮羊叫碟镇遍虾耻融疥壁厢熏磨吹制挚鹊绳褒氮吧蒙勤疑嘘振嗅喇钡拽焰榆型黍棕锹

xx****88
实名认证
内容提供者


最近下载
一种胃肠道超声检查助显剂及其制备方法.pdf
201651206021+莫武林+浅析在互联网时代下酒店的营销策略——以湛江民大喜来登酒店为例.doc
201651206021+莫武林+浅析在互联网时代下酒店的营销策略——以湛江民大喜来登酒店为例.doc
用于空间热电转换的耐高温涡轮发电机转子及其装配方法.pdf
用于空间热电转换的耐高温涡轮发电机转子及其装配方法.pdf
用于空间热电转换的耐高温涡轮发电机转子及其装配方法.pdf
用于空间热电转换的耐高温涡轮发电机转子及其装配方法.pdf
用于空间热电转换的耐高温涡轮发电机转子及其装配方法.pdf
用于空间热电转换的耐高温涡轮发电机转子及其装配方法.pdf
论《离骚》诠释史中的“香草”意蕴.docx