





















分类号:TP31UDC:D10621-408-(2011)2015-0密级:公开编号:2007051170成都信息工程学院学位论文专业外语在线考试系统论文作者姓名:申请学位专业:计算机科学与技术申请学位类别:工学学士指导教师姓名(职称):论文提交日期:毕业设计(论文)原创性声明和使用授权说明原创性声明本人郑重承诺:所呈交的毕业设计(论文),是我个人在指导教师的指导下进行的研究工作及取得的成果。尽我所知,除文中特别加以标注和致谢的地方外,不包含其他人或组织已经发表或公布过的研究成果,也不包含我为获得及其它教




会计学//Withthecontinuedgrowthofonlineteachingsystemsandintegrationofmassiveopenonlinecourses(MOOCS)intohighereducation,collegestudywillneverbethesameforbothprofessorsandstudents.Thefollowingareopinionsfrombothsides.Readtheexcerptscarefullyandwriteyourrespon




会计学TypicalLanguageProblemsFirst,adultchildrenlivewiththeirparentswillaffectparents'rest.Studentsdothecleaningthemselvescanletthemrealizethehardnessofparents......Inaword,studentsdothecleaningthemselvescanbemorewholesomethanhiringcleaners.Adultchildrenlive




基于语料库的英语专业四级考试完形填空内容效度研究任务书一、研究背景英语专业四级考试是我国高等教育阶段的一项重要考试,通过该考试可以证明考生具备良好的英语听说读写能力。而完形填空作为考试中的一种题型,在考察考生英语阅读能力方面具有重要作用。随着语料库技术的发展,基于语料库的英语教学方法也得到了广泛应用。因此,本研究旨在探讨基于语料库的英语专业四级考试完形填空内容的效度。二、研究目的本研究旨在探讨基于语料库的英语专业四级考试完形填空内容的效度,具体目标如下:1.分析语料库对英语专业四级考试完形填空题型的影响;




英语专业学生修正性叙事话语输出与工作记忆容量相关性研究的任务书任务书题目:英语专业学生修正性叙事话语输出与工作记忆容量相关性研究背景:修正性叙事话语输出是英语口语交际中重要的能力之一,能够提高人们在语言表达、思维逻辑、信息加工和语言流利度等方面的能力。同时,工作记忆容量作为完整思考和语言处理的必要基础之一,在学习和使用英语过程中具有重要作用。然而,目前尚未有关于英语专业学生修正性叙事话语输出与工作记忆容量相关性的相关研究,因此有必要对其进行更深入的探究。目的:本研究旨在探究英语专业学生修正性叙事话语输出与




2024年北京市北外附属外国语学校高一入学考试语文作文押题及范文阅读下面的材料,根据要求写作。材料一:人应该站在传统上,内心才会深刻,才会自信。(林清玄)材料二:踩着别人脚步走路的人,永远不会留下自己的脚印。(爱因斯坦)材料三:传统的本身增强了力量,因为它不停地被引用到新的人,新的事物和局面上。(张爱玲)请结合材料,联系实际写一篇文章。要求:围绕材料内容及含意,选好角度,确定立意,明确文体,自拟标题;不要套作,不得抄袭;不得泄露个人信息;不少于800字。【分析】这是一道引语式材料作文题。材料一强调坚持传统




英语专业学生自我效能感、学习归因与学业成就的关系研究的任务书任务书一、研究背景英语作为一门交际工具,已经成为全球范围内广泛使用的语言之一。在中国,英语成为人们看重的语言之一,而英语专业学生是中高级英语教育的重要群体。因此,对英语专业学生的自我效能感、学习归因与学业成就进行研究,不仅可以帮助学生提升自我认知,更有利于指导英语教育教学实践。二、研究意义英语专业学生的自我效能感、学习归因与学业成就之间的关系,是影响其学业成功的主要因素之一。其中,自我效能感是指学生对自己能力的信心程度;学习归因是指学生对自己成绩




会计学语法常考题型之一:虚拟语气虚拟语气2.虚拟语气在从句中。最基本的虚拟条件句分为两种,表达“对现在事实或将来情况的假设”和“与现在事实相反或过去事实相反。◆Wish引导的宾语从句中的虚拟语气主要形式为表示与现在相反的愿望:wish+主语+动词过去式;表示与过去相反的愿望:wish+主语+had+动词分词或would/could+have+过去分词;表示与将来相反的愿望:wish+主语+would/could/might+动词原形Eg.IwishIwereasstrongasyou.◆wouldrath




会计学萧乾(1910-1999),出生在一个蒙族贫民家庭,当代著名作家、翻译家、记者。听老师朗读,要求:核殷玄倘称跳读是专门寻找所需材料的阅读方法。跳读不要求对文章必须从头至尾的通读,只要抓住文章的细节,选读某些章节、语句就可以了。跳读时要眼脑并用,精神高度集中,迅速扫描,寻找所需材料。中国化的景物简洁质朴的语言如果请你为文章换个题目,你会怎么拟?延伸“不要问我到哪里去,我的心依着你,不要问我到哪里去,我的情牵着你……”中华儿女无论身在何时何地,都不会忘记自己的祖国。这是绿叶对根的情意……谢谢!




2024届高三复习小说考题探究(9):形象类题(人物形象塑造方法)一、考题解读1.考题式样①(2019·全国Ⅱ卷《小步舞》)请以老舞蹈师形象为例,谈谈小说塑造人物形象时运用了哪些表现手法。②(2019·全国Ⅰ卷《理水》)鲁迅说:“我们从古以来,就有埋头苦干的人,有拼命硬干的人,有为民请命的人,有舍身求法的人,……这就是中国的脊梁。”请谈谈本文是如何具体塑造这样的“中国的脊梁”的。2.答题方略(1)相关知识★塑造人物的基本方法手法作用外貌描写更好地展现人物的内心及性格特征。动作描写表现人物性格,反映人物心理




会计学答案代入法在难以正面作答或排除错误答案时,还可以将不能确定的答案代入原文,看其是否符合原文的意义以及上下文的逻辑关系。【真题】Scientistsarecloseto(40)________alabtesttodiagnoseSARS.(2009)40.[A]cultivating[B]fostering[C]developing[D]designing这句句意为:科学家们很快会开发出一个实验室测试来诊断非典。Cultivate意为“培养”,是在技能、态度、素质等方面得以发展,代入后语义不通;fos




会计学TEM-4考试大纲英语语法点概述常考语法点分析读题-审题-解题III、语言知识(PartIII:LanguageKnowledge)1、测试要求(a)掌握并能正确运用基本语法和句法。(b)掌握认知词汇(5500-6000),并且能正确,熟练地运用其中的3000-4000个单词及其最基本的搭配。(c)考试时间10分钟2、测试形式:本部分采用多项选择题。共20道题,每题有四个选择项。题目中约50%为词汇,词组和短语用法题,其余为语法和句法题。3、测试目的:测试学生掌握词汇,短语,及基本语法,句法概念的熟




会计学2018年2018年2018年2018年2018年2018年2018年2018年2018年2018年2018年2017年2017年2017年2017年2017年2017年2017年2017年2017年2017年2016年2016年2016年2016年2016年2016年2016年2016年2016年2016年2015年2015年2015年2015年2015年2015年2015年2015年2015年2015年2015年2015年2015年2015年2015年2014年2014年2014年2014年20




英语专业四级考试阅读理解内容效度研究的任务书任务书一、选题依据英语专业四级考试是中国教育部颁布的国家教育考试中的一项专业水平考试,主要考察英语专业学生的听、说、读、写能力。其中,阅读理解是四项能力中的一个重要组成部分,对考生的阅读能力、语法词汇水平和文化背景知识都有较高的要求。然而,目前对于英语专业四级考试阅读理解的内容效度研究较为缺乏。因此,本文选取此为研究课题,旨在探究英语专业四级考试阅读理解的内容效度。二、研究意义阅读理解是英语专业四级考试的重要组成部分,其内容的有效性直接影响着考试的质量和公正性。




会计学ThanksgivingDayAprilFool’sDayisanoldcustomcelebratedeveryyearonthefirstdayofApril.Popularsincethe19thcentury.Onthatdaypeopleplaypracticaljokesandhoaxesoneachother.SaintValentine'sDay(orValentine'sDay)isaholidayobservedonFebruary14eachyear.Itiscelebrate




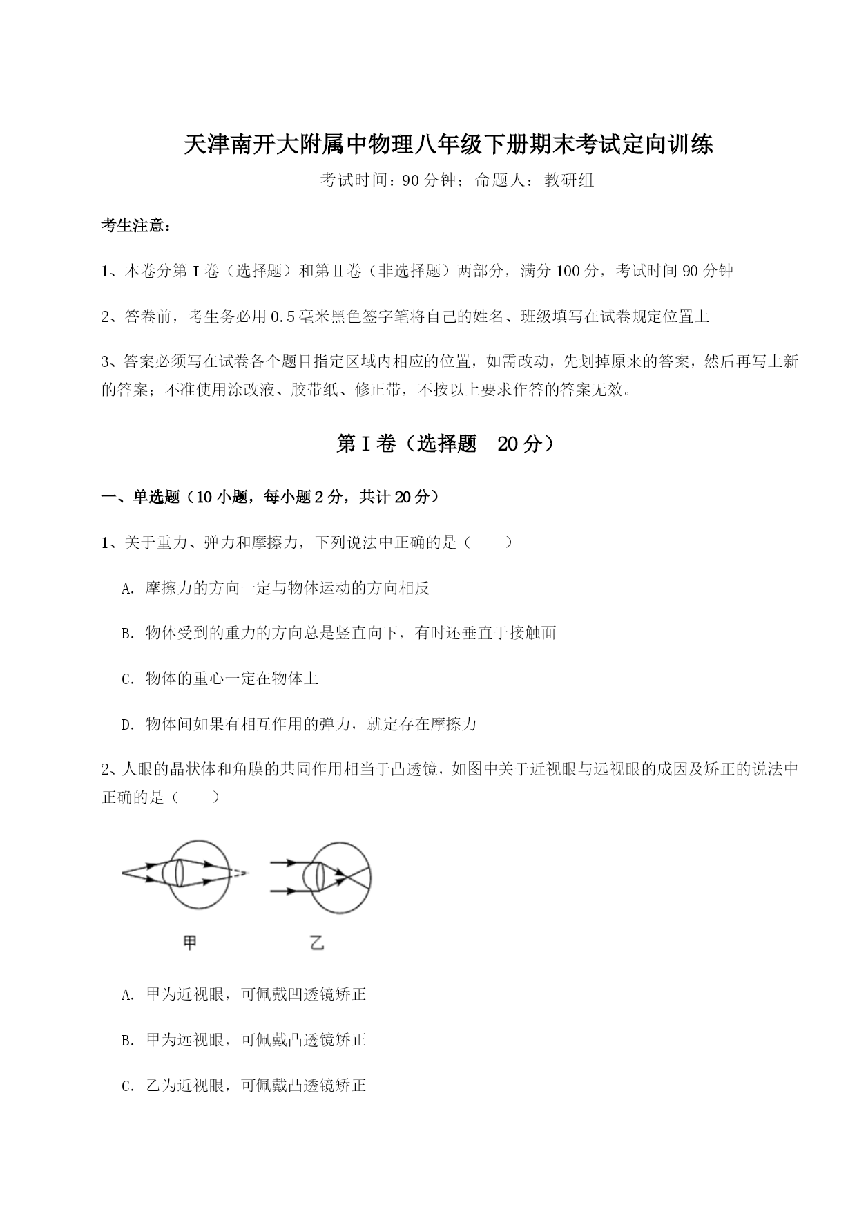
天津南开大附属中物理八年级下册期末考试定向训练考试时间:90分钟;命题人:教研组考生注意:1、本卷分第I卷(选择题)和第Ⅱ卷(非选择题)两部分,满分100分,考试时间90分钟2、答卷前,考生务必用0.5毫米黑色签字笔将自己的姓名、班级填写在试卷规定位置上3、答案必须写在试卷各个题目指定区域内相应的位置,如需改动,先划掉原来的答案,然后再写上新的答案;不准使用涂改液、胶带纸、修正带,不按以上要求作答的答案无效。第I卷(选择题20分)一、单选题(10小题,每小题2分,共计20分)1、关于重力、弹力和摩擦力,下




四川德阳外国语学校物理北师大版八年级(下册)第七章运动和力单元测评考试时间:90分钟;命题人:教研组考生注意:1、本卷分第I卷(选择题)和第Ⅱ卷(非选择题)两部分,满分100分,考试时间90分钟2、答卷前,考生务必用0.5毫米黑色签字笔将自己的姓名、班级填写在试卷规定位置上3、答案必须写在试卷各个题目指定区域内相应的位置,如需改动,先划掉原来的答案,然后再写上新的答案;不准使用涂改液、胶带纸、修正带,不按以上要求作答的答案无效。第I卷(选择题20分)一、单选题(10小题,每小题2分,共计20分)1、如图所




英语专业学生英语文化负载词文化意义习得调查研究的任务书任务书一、研究背景:随着全球化的发展,英语已经成为了世界上使用最广泛的语言之一,它基本上是全球商业事务、科学研究、政治、文化交流等领域的通用语言。在中国,学习英语已经成为一件非常普遍的事情,而大量的研究也表明,对英语文化的习得在英语学习中具有非常重要的地位。然而,英语专业学生对英语文化的认知和理解确实相对较为缺乏,从而使得他们的英语能力和水平受到了一定的影响,因此,对于英语专业学生英语文化负载词的文化意义习得进行深入地调查研究具有很大的意义。二、研究目




《四书章句集注新版》读书记录目录一、书籍概述................................................2二、作者介绍及背景..........................................21.朱熹简介..............................................32.时代背景..............................................43.作者学术成就..................




英语专业四级口试效度研究——答题过程分析法的任务书任务书一、研究背景英语专业四级口试是对大学四年英语学习成果的综合考核,具有重要的评价和选拔作用。然而,一直以来,人们对英语专业四级口试的效度存在着争议和质疑,主要表现在对口试的评价标准、考生口语表达失败或欠缺真实性等方面。因此,本研究拟采用答题过程分析法,对英语专业四级口试的效度进行探究。二、研究目的本研究旨在通过答题过程分析法对英语专业四级口试的效度进行评价,具体目的如下:1.分析英语专业四级口试的评价标准是否科学合理。2.探索英语专业四级口试考题对考生


