




如果您无法下载资料,请参考说明:
1、部分资料下载需要金币,请确保您的账户上有足够的金币
2、已购买过的文档,再次下载不重复扣费
3、资料包下载后请先用软件解压,在使用对应软件打开
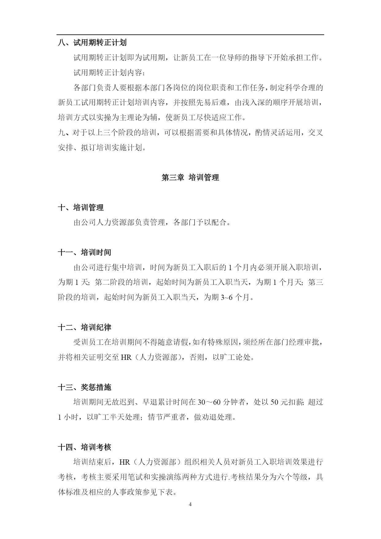
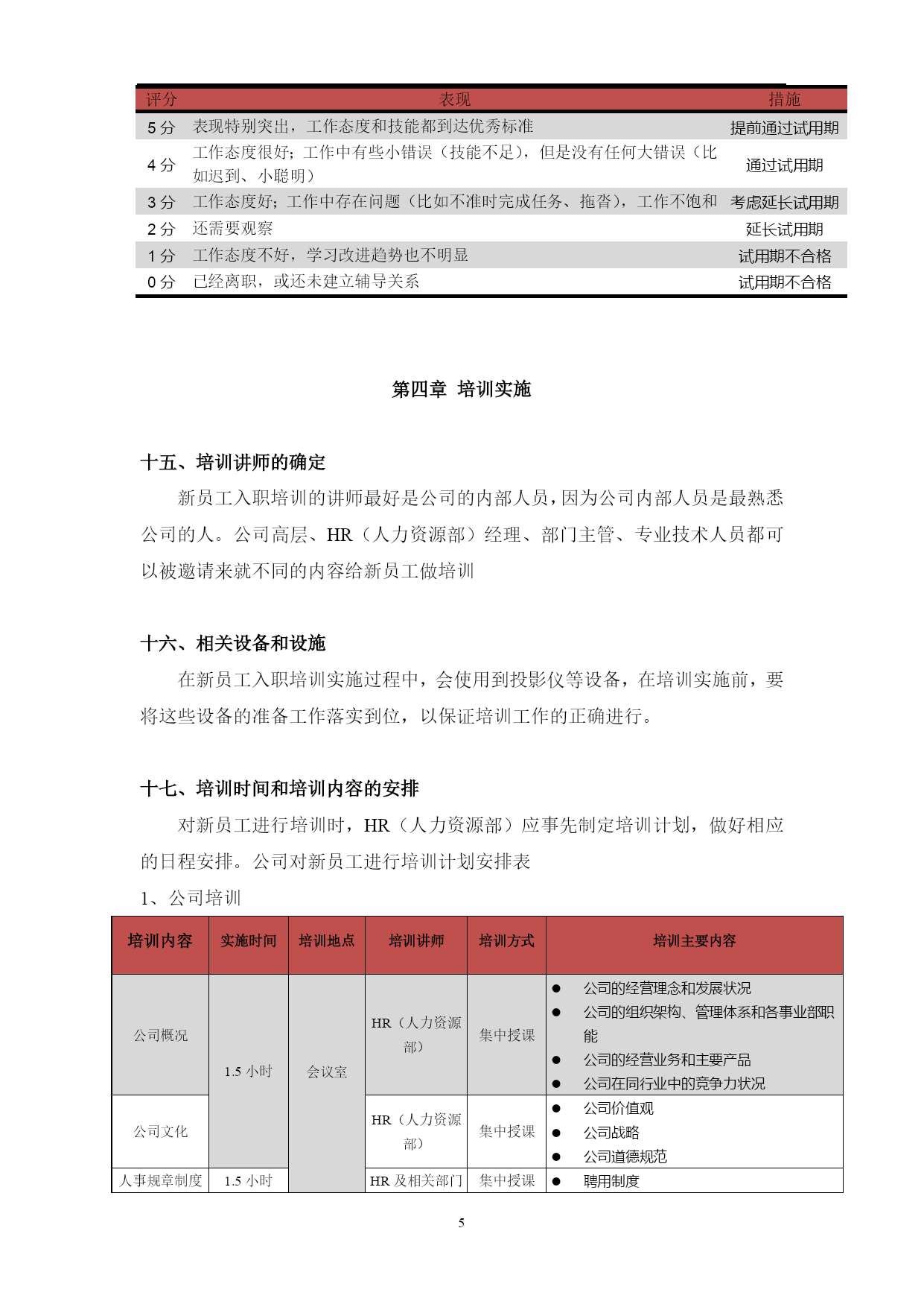
新员工入职培训管理规定目录第一章总则第二章培训计划第三章培训管理第四章培训实施第五章培训评估第六章培训特别规定第七章附则第一章总则一、目的为规范公司新员工入职培训管理,使新员工能够尽快熟悉和适应公司文化、制度和行为规范,了解企业情况及岗位情况,并快速地胜任新的工作,特制定本制度。二、适用范围新员工入职培训,除人事管理制度及培训管理制度另有规定外,均依本制度执行。第二章培训计划三、培训目的让新员工在最短的时间内了解公司历史、发展情况、相关政策、企业文化等,帮助新员工确立自己的人生规划并明确自己未来在企业的发展方向。让新员工体会到归属感,满足新员工进入新群体的心理需要。为新员工提供正确的相关公司和工作岗位信息及公司对他们的期望。提高新员工解决问题的能力,并向他们提供寻求帮助的方法。加强新老员工之间、新员工与新员工之间的沟通。四、培训内容企业的发展历史及现状。企业的组织机构及部门职责。企业的经营理念、企业文化、规章制度。员工职业化培训(心态、沟通、工作方法和技巧、职业礼仪)。五、培训分为三个阶段公司培训部门培训试用期转正计划六、公司培训1、培训目的传授各种知识,并使新员工重点了解下列两大项内容2、培训内容3、公司概况公司的发展历史、经营业务、经营现状、公司使命、公司愿景、行业地位、发展趋势;公司组织机构,各部门的工作职责与业务范围、公司高层管理人员的情况4、相关规章制度;人事规章制度,主要包括:薪酬福利制度、培训制度、考核制度、奖惩制度、考勤制度等财务制度,如费用报销制度其他,如商务礼仪、职业生涯规划5、培训讲师培训讲师应对受训新员工的优势、劣势做出评价,并提供给该员工未来的部门培训的负责人,以便培训人员针对各个员工的弱点开展有侧重点的培训。七、部门培训1、培训目的让新员工学习未来实际工作需要的技能。2、培训内容新员工所在部门组织结构、主要职能和责任、规章和制度掌握未来工作的岗位职责及具体内容、每天的例行工作及非例行工作未来工作可能会用到的技能和技巧掌握与其他兄弟部门的协调与配合,培养团队精神对工作乐观、积极的态度,对企业、部门充满信心,对客户真诚服务的信念3、培训讲师培训讲师必须是新员工未来的主管和实地培训的负责人,必须具有丰富的工作经验和规范的技术,以免误导新员工。八、试用期转正计划试用期转正计划即为试用期,让新员工在一位导师的指导下开始承担工作。试用期转正计划内容:各部门负责人要根据本部门各岗位的岗位职责和工作任务,制定科学合理的新员工试用期转正计划培训内容,并按照先易后难,由浅入深的顺序开展培训,培训方式以实操为主理论为辅,使新员工尽快适应工作。九、对于以上三个阶段的培训,可以根据需要和具体情况,酌情灵活运用,交叉安排、拟订培训实施计划。第三章培训管理十、培训管理由公司人力资源部负责管理,各部门予以配合。十一、培训时间由公司进行集中培训,时间为新员工入职后的1个月内必须开展入职培训,为期1天;第二阶段的培训,起始时间为新员工入职当天,为期1个月天;第三阶段的培训,起始时间为新员工入职当天,为期3~6个月。十二、培训纪律受训员工在培训期间不得随意请假,如有特殊原因,须经所在部门经理审批,并将相关证明交至HR(人力资源部),否则,以旷工论处。十三、奖惩措施培训期间无故迟到、早退累计时间在30~60分钟者,处以50元扣薪;超过1小时,以旷工半天处理;情节严重者,做劝退处理。十四、培训考核培训结束后,HR(人力资源部)组织相关人员对新员工入职培训效果进行考核,考核主要采用笔试和实操演练两种方式进行.考核结果分为六个等级,具体标准及相应的人事政策参见下表。评分表现措施5分表现特别突出,工作态度和技能都到达优秀标准提前通过试用期4分工作态度很好;工作中有些小错误(技能不足),但是没有任何大错误(比如迟到、小聪明)通过试用期3分工作态度好;工作中存在问题(比如不准时完成任务、拖沓),工作不饱和考虑延长试用期2分还需要观察延长试用期1分工作态度不好,学习改进趋势也不明显试用期不合格0分已经离职,或还未建立辅导关系试用期不合格第四章培训实施十五、培训讲师的确定新员工入职培训的讲师最好是公司的内部人员,因为公司内部人员是最熟悉公司的人。公司高层、HR(人力资源部)经理、部门主管、专业技术人员都可以被邀请来就不同的内容给新员工做培训十六、相关设备和设施在新员工入职培训实施过程中,会使用到投影仪等设备,在培训实施前,要将这些设备的准备工作落实到位,以保证培训工作的正确进行。十七、培训时间和培训内容的安排对新员工进行培训时,HR(人力资源部)应事先制定培训计划,做好相应的日程安排。公司对新员工进行培训计划安排表1、公司培训培训内容实施时间培训地点培训讲师培训方式培训主要内容公司概况1.5小时
Ta的资源

2024-2025学年吉林九台区加工河中学七年级数学第一学期期中考试模拟试题含解析

2024-2025学年吉林九台区加工河中学七年级数学第一学期期中综合测试试题含解析

2024-2025学年吉林九台区加工河中学七年级数学第一学期期中综合测试模拟试题含解析

2024-2025学年吉林九台区加工河中学七年级数学第一学期期中统考试题含解析

2024-2025学年吉林九台区加工河中学七年级数学第一学期期中统考模拟试题含解析

2024-2025学年吉林九台区加工河中学七年级数学第一学期期中经典试题含解析

2024-2025学年吉林九台区加工河中学七年级数学第一学期期中经典模拟试题含解析

2024-2025学年吉林九台区加工河中学七年级数学第一学期期中监测试题含解析

2024-2025学年吉林九台区加工河中学七年级数学第一学期期中监测模拟试题含解析

2024-2025学年吉林九台区加工河中学七年级数学第一学期期中检测试题含解析

lj****88
实名认证
内容提供者


最近下载
贵州省城市管理行政执法条例.doc
贵州省城市管理行政执法条例.doc
一种基于双轨缆道的牵引式雷达波在线测流系统.pdf
一种基于双轨缆道的牵引式雷达波在线测流系统.pdf
一种胃肠道超声检查助显剂及其制备方法.pdf
201651206021+莫武林+浅析在互联网时代下酒店的营销策略——以湛江民大喜来登酒店为例.doc
201651206021+莫武林+浅析在互联网时代下酒店的营销策略——以湛江民大喜来登酒店为例.doc
用于空间热电转换的耐高温涡轮发电机转子及其装配方法.pdf
用于空间热电转换的耐高温涡轮发电机转子及其装配方法.pdf
用于空间热电转换的耐高温涡轮发电机转子及其装配方法.pdf